Go to JCI Insight
  • About
  • Editors
  • Consulting Editors
  • For authors
  • Publication ethics
  • Publication alerts by email
  • Advertising
  • Job board
  • Contact
  • Clinical Research and Public Health
  • Current issue
  • Past issues
  • By specialty
    • COVID-19
    • Cardiology
    • Gastroenterology
    • Immunology
    • Metabolism
    • Nephrology
    • Neuroscience
    • Oncology
    • Pulmonology
    • Vascular biology
    • All ...
  • Videos
    • ASCI Milestone Awards
    • Video Abstracts
    • Conversations with Giants in Medicine
  • Reviews
    • View all reviews ...
    • Clinical innovation and scientific progress in GLP-1 medicine (Nov 2025)
    • Pancreatic Cancer (Jul 2025)
    • Complement Biology and Therapeutics (May 2025)
    • Evolving insights into MASLD and MASH pathogenesis and treatment (Apr 2025)
    • Microbiome in Health and Disease (Feb 2025)
    • Substance Use Disorders (Oct 2024)
    • Clonal Hematopoiesis (Oct 2024)
    • View all review series ...
  • Viewpoint
  • Collections
    • In-Press Preview
    • Clinical Research and Public Health
    • Research Letters
    • Letters to the Editor
    • Editorials
    • Commentaries
    • Editor's notes
    • Reviews
    • Viewpoints
    • 100th anniversary
    • Top read articles

  • Current issue
  • Past issues
  • Specialties
  • Reviews
  • Review series
  • ASCI Milestone Awards
  • Video Abstracts
  • Conversations with Giants in Medicine
  • In-Press Preview
  • Clinical Research and Public Health
  • Research Letters
  • Letters to the Editor
  • Editorials
  • Commentaries
  • Editor's notes
  • Reviews
  • Viewpoints
  • 100th anniversary
  • Top read articles
  • About
  • Editors
  • Consulting Editors
  • For authors
  • Publication ethics
  • Publication alerts by email
  • Advertising
  • Job board
  • Contact
Inverted chimeric RNAi molecules synergistically cotarget MYC and KRAS in KRAS-driven cancers
Yogitha S. Chareddy, Hayden P. Huggins, Snehasudha S. Sahoo, Lyla J. Stanland, Christina Gutierrez-Ford, Kristina M. Whately, Lincy Edatt, Salma H. Azam, Matthew C. Fleming, Jonah Im, Alessandro Porrello, Imani Simmons, Jillian L. Perry, Albert A. Bowers, Martin Egli, Chad V. Pecot
Yogitha S. Chareddy, Hayden P. Huggins, Snehasudha S. Sahoo, Lyla J. Stanland, Christina Gutierrez-Ford, Kristina M. Whately, Lincy Edatt, Salma H. Azam, Matthew C. Fleming, Jonah Im, Alessandro Porrello, Imani Simmons, Jillian L. Perry, Albert A. Bowers, Martin Egli, Chad V. Pecot
View: Text | PDF
Research Article Oncology

Inverted chimeric RNAi molecules synergistically cotarget MYC and KRAS in KRAS-driven cancers

  • Text
  • PDF
Abstract

Mutant KRAS has been implicated in driving a quarter of all cancer types. Although inhibition of the KRASG12C mutant protein has shown clinical promise, there is still a need for therapies that overcome resistance and target non-KRASG12C mutations. KRAS activates downstream MYC, which is also a difficult-to-drug oncoprotein. We have developed an “inverted” RNAi molecule with the passenger strand of a MYC-targeting siRNA fused to the guide strand of a KRAS-targeting siRNA. The chimeric molecule simultaneously inhibits KRAS and MYC, showing marked improvements in efficacy beyond the individual siRNA components. This effect is mediated by 5′-dT overhangs following endosomal metabolism. The synergistic RNAi activity led to a more than 10- to 40-fold improvement in inhibition of cancer viability in vitro. When conjugated to an EGFR-targeting ligand, the chimeric siRNA was delivered to and internalized by tumor cells. As compared with individual targeting siRNAs, the chimeric design resulted in considerably improved metabolic stability in tumors, enhanced silencing of both oncogenes, and reduced tumor progression in multiple cancer models. This inverted chimeric design establishes proof of concept for ligand-directed, dual silencing of KRAS and MYC in cancer and constitutes an innovative molecular strategy for cotargeting any two genes of interest, which has broad implications.

Authors

Yogitha S. Chareddy, Hayden P. Huggins, Snehasudha S. Sahoo, Lyla J. Stanland, Christina Gutierrez-Ford, Kristina M. Whately, Lincy Edatt, Salma H. Azam, Matthew C. Fleming, Jonah Im, Alessandro Porrello, Imani Simmons, Jillian L. Perry, Albert A. Bowers, Martin Egli, Chad V. Pecot

×

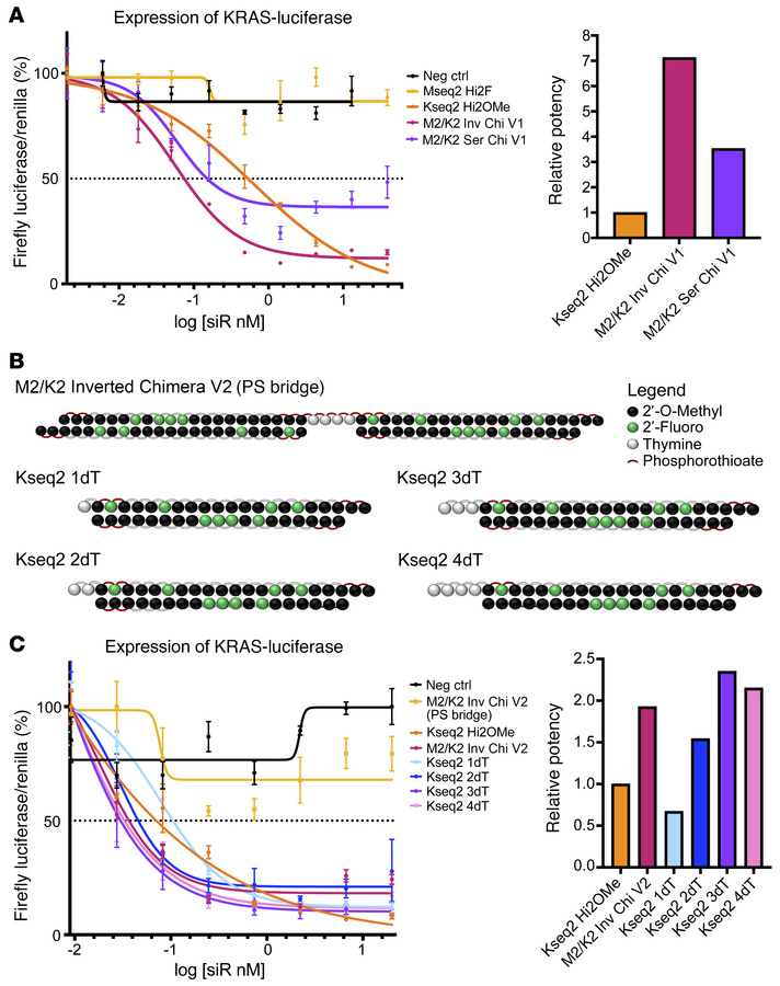
Figure 3

Characterization of MYC/KRAS chimeric siRNA mechanism of action.

Options: View larger image (or click on image) Download as PowerPoint
Characterization of MYC/KRAS chimeric siRNA mechanism of action.
(A) Dos...
(A) Dose-response curves (left) and relative ED50 values (right, calculated as ED50 of siRNA divided by ED50 of Kseq2 Hi2OMe) of KRAS–firefly luciferase expression in A-431 KRAS-knockout cells treated with the nontargeting negative control (NC) siRNA, MYC Hi2F, KRAS Hi2OMe, M2/K2 Inverted Chimera V1 (M2/K2 Inv Chi V1), and M2/K2 Serial Chimera V1 (M2/K2 Ser Chi V1). All firefly luciferase luminescence values were normalized with Renilla luciferase luminescence and expressed as a percentage. Data are representative of 3 replicates, and error bars represent SEM. (B) Structures of M2/K2 Inverted Chimera V2 with a fully phosphorothioate-modified bridge that renders it uncleavable, and the 4 possible iterations of the metabolized Kseq2 siRNA with 1, 2, 3, or 4 dT overhangs. (C) Dose-response curves (left) and relative ED50 values (right, calculated as ED50 of siRNA divided by ED50 of Kseq2 Hi2OMe) of KRAS–firefly luciferase expression in A-431 KRAS-knockout cells treated with the NC siRNA, M2/K2 Inverted Chimera V2 with a fully phosphorothioate-modified thymidine bridge [M2/K2 Inv Chi V2 (PS bridge)], KRAS Hi2OMe, M2/K2 Inverted Chimera V2 (M2/K2 Inv Chi V2), Kseq2 1dT, Kseq2 2dT, Kseq2 3dT, and Kseq2 4dT. All firefly luciferase luminescence values were normalized with Renilla luciferase luminescence and expressed as a percentage. Data are representative of 2 replicates, and error bars represent SEM.

Copyright © 2026 American Society for Clinical Investigation
ISSN: 0021-9738 (print), 1558-8238 (online)

Sign up for email alerts