Go to JCI Insight
  • About
  • Editors
  • Consulting Editors
  • For authors
  • Publication ethics
  • Publication alerts by email
  • Advertising
  • Job board
  • Contact
  • Clinical Research and Public Health
  • Current issue
  • Past issues
  • By specialty
    • COVID-19
    • Cardiology
    • Gastroenterology
    • Immunology
    • Metabolism
    • Nephrology
    • Neuroscience
    • Oncology
    • Pulmonology
    • Vascular biology
    • All ...
  • Videos
    • ASCI Milestone Awards
    • Video Abstracts
    • Conversations with Giants in Medicine
  • Reviews
    • View all reviews ...
    • Clinical innovation and scientific progress in GLP-1 medicine (Nov 2025)
    • Pancreatic Cancer (Jul 2025)
    • Complement Biology and Therapeutics (May 2025)
    • Evolving insights into MASLD and MASH pathogenesis and treatment (Apr 2025)
    • Microbiome in Health and Disease (Feb 2025)
    • Substance Use Disorders (Oct 2024)
    • Clonal Hematopoiesis (Oct 2024)
    • View all review series ...
  • Viewpoint
  • Collections
    • In-Press Preview
    • Clinical Research and Public Health
    • Research Letters
    • Letters to the Editor
    • Editorials
    • Commentaries
    • Editor's notes
    • Reviews
    • Viewpoints
    • 100th anniversary
    • Top read articles

  • Current issue
  • Past issues
  • Specialties
  • Reviews
  • Review series
  • ASCI Milestone Awards
  • Video Abstracts
  • Conversations with Giants in Medicine
  • In-Press Preview
  • Clinical Research and Public Health
  • Research Letters
  • Letters to the Editor
  • Editorials
  • Commentaries
  • Editor's notes
  • Reviews
  • Viewpoints
  • 100th anniversary
  • Top read articles
  • About
  • Editors
  • Consulting Editors
  • For authors
  • Publication ethics
  • Publication alerts by email
  • Advertising
  • Job board
  • Contact
Activin A activation of Smad3 mitigates innate inflammation in mouse models of psoriasis and sepsis
Thierry Gauthier, Yun-Ji Lim, Wenwen Jin, Na Liu, Liliana C. Patiño, Weiwei Chen, James Warren, Daniel Martin, Robert J. Morell, Gabriela Dveksler, Gloria H. Su, WanJun Chen
Thierry Gauthier, Yun-Ji Lim, Wenwen Jin, Na Liu, Liliana C. Patiño, Weiwei Chen, James Warren, Daniel Martin, Robert J. Morell, Gabriela Dveksler, Gloria H. Su, WanJun Chen
View: Text | PDF
Research Article Immunology Inflammation

Activin A activation of Smad3 mitigates innate inflammation in mouse models of psoriasis and sepsis

  • Text
  • PDF
Abstract

Phosphorylation of Smad3 is a critical mediator of TGF-β signaling, which plays an important role in regulating innate immune responses. However, whether Smad3 activation can be regulated in innate immune cells in TGF-β–independent contexts remains poorly understood. Here, we show that Smad3 is activated through the phosphorylation of its C-terminal residues (pSmad3C) in murine and human macrophages in response to bacterial and viral ligands, and this activation is mediated by activin A in a TGF-β–independent manner. Specifically, infectious ligands, such as LPS, induced secretion of activin A through the transcription factor STAT5 in macrophages, and activin A signaling in turn activated pSmad3C. This activin A/Smad3 axis controlled mitochondrial ATP production and ATP conversion into adenosine by CD73 in macrophages, enforcing an antiinflammatory mechanism. Consequently, mice with a deletion of activin A receptor 1b specifically in macrophages (Acvr1bfl/fl-Lyz2cre) succumbed more to sepsis as a result of uncontrolled inflammation and exhibited exacerbated skin disease in a mouse model of imiquimod-induced psoriasis. Thus, we have revealed a previously unrecognized natural brake to inflammation in macrophages that occurs through the activation of Smad3 in an activin A–dependent manner.

Authors

Thierry Gauthier, Yun-Ji Lim, Wenwen Jin, Na Liu, Liliana C. Patiño, Weiwei Chen, James Warren, Daniel Martin, Robert J. Morell, Gabriela Dveksler, Gloria H. Su, WanJun Chen

×

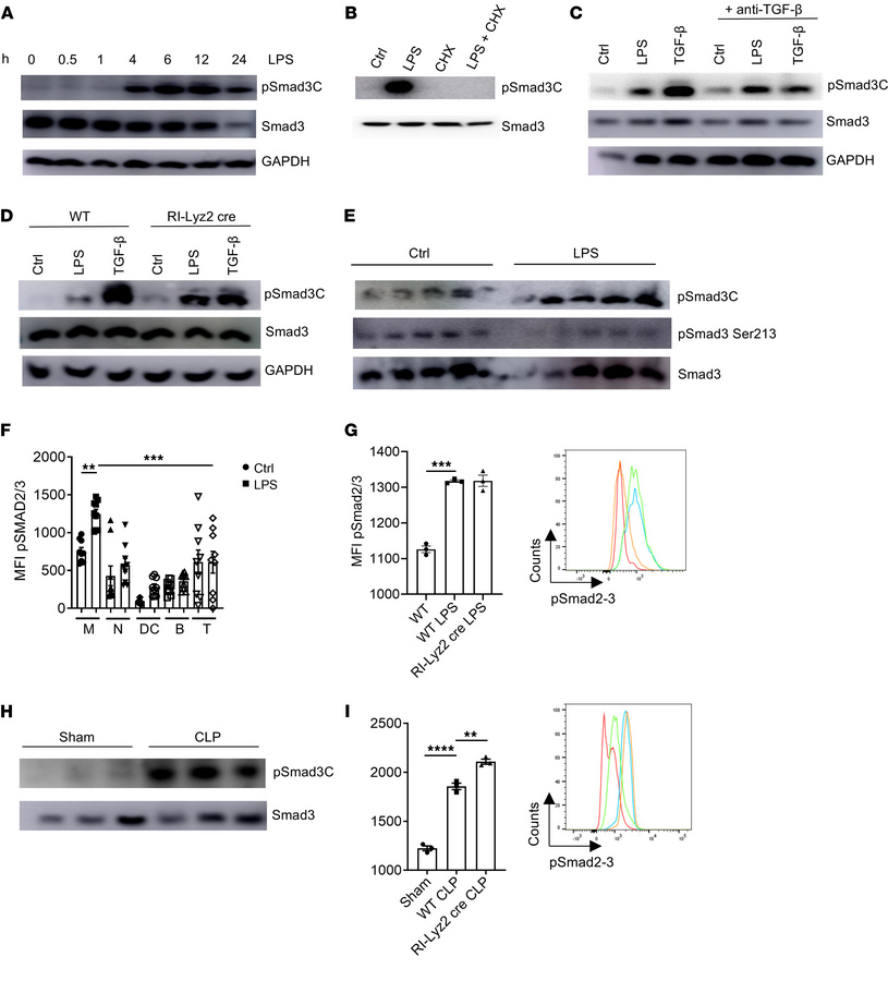
Figure 1

LPS activates Smad3 in a TGF-β–independent manner.

Options: View larger image (or click on image) Download as PowerPoint
LPS activates Smad3 in a TGF-β–independent manner.
(A) Abundance of the ...
(A) Abundance of the indicated proteins in macrophages treated with 10 ng/mL of LPS for the indicated times. (B) Abundance of the indicated proteins in macrophages pretreated with cycloheximide for 1 hour followed by LPS stimulation for 6 hours. (C) Abundance of the indicated proteins in macrophages pretreated with an anti–TGF-β blocking antibody for 1 hour followed by LPS or TGF-β (5 ng/mL) stimulation for 6 hours. (D) Abundance of the indicated proteins in macrophages isolated from WT or RI-Lyz2cre mice and stimulated by LPS or TGF-β for 6 hours. (E) Abundance of the indicated proteins in peritoneal cells of mice injected i.p. with LPS and harvested 6 hours after injection. Each band represents a mouse. (F) Flow cytometry analysis of phosphorylated Smad2/3 (pSmad2/3) levels in peritoneal cells from mice injected i.p. with LPS and harvested 6 hours after injection. MFI, mean fluorescence intensity; M, macrophages; N, neutrophils; DC, dendritic cells; B, B cells; T, T cells. (n = 9.) (G) Flow cytometry analysis of pSmad2/3 levels in macrophages from WT or RI-Lyz2cre mice injected i.p. with LPS and harvested 6 hours after injection. Red, isotype control; orange, WT; blue, WT LPS; green, RI-Lyz2cre LPS. (H) Abundance of the indicated proteins in peritoneal cells of mice subjected to CLP surgery (or sham surgery) and harvested 6 hours after injection. Each band represents a mouse. (I) Flow cytometry analysis of pSmad2/3 levels in macrophages from WT or RI-Lyz2cre mice subjected to CLP surgery (or sham surgery) and harvested 6 hours after injection. Red, isotype control; green, WT; blue, WT LPS; orange, RI-Lyz2cre LPS. Representative or pooled from at least 2 independent experiments. **P < 0.01, ***P < 0.005, ****P < 0.001 by 1-way ANOVA.

Copyright © 2026 American Society for Clinical Investigation
ISSN: 0021-9738 (print), 1558-8238 (online)

Sign up for email alerts