Go to JCI Insight
  • About
  • Editors
  • Consulting Editors
  • For authors
  • Publication ethics
  • Publication alerts by email
  • Advertising
  • Job board
  • Contact
  • Clinical Research and Public Health
  • Current issue
  • Past issues
  • By specialty
    • COVID-19
    • Cardiology
    • Gastroenterology
    • Immunology
    • Metabolism
    • Nephrology
    • Neuroscience
    • Oncology
    • Pulmonology
    • Vascular biology
    • All ...
  • Videos
    • ASCI Milestone Awards
    • Video Abstracts
    • Conversations with Giants in Medicine
  • Reviews
    • View all reviews ...
    • Clinical innovation and scientific progress in GLP-1 medicine (Nov 2025)
    • Pancreatic Cancer (Jul 2025)
    • Complement Biology and Therapeutics (May 2025)
    • Evolving insights into MASLD and MASH pathogenesis and treatment (Apr 2025)
    • Microbiome in Health and Disease (Feb 2025)
    • Substance Use Disorders (Oct 2024)
    • Clonal Hematopoiesis (Oct 2024)
    • View all review series ...
  • Viewpoint
  • Collections
    • In-Press Preview
    • Clinical Research and Public Health
    • Research Letters
    • Letters to the Editor
    • Editorials
    • Commentaries
    • Editor's notes
    • Reviews
    • Viewpoints
    • 100th anniversary
    • Top read articles

  • Current issue
  • Past issues
  • Specialties
  • Reviews
  • Review series
  • ASCI Milestone Awards
  • Video Abstracts
  • Conversations with Giants in Medicine
  • In-Press Preview
  • Clinical Research and Public Health
  • Research Letters
  • Letters to the Editor
  • Editorials
  • Commentaries
  • Editor's notes
  • Reviews
  • Viewpoints
  • 100th anniversary
  • Top read articles
  • About
  • Editors
  • Consulting Editors
  • For authors
  • Publication ethics
  • Publication alerts by email
  • Advertising
  • Job board
  • Contact
Elevated protein lactylation promotes immunosuppressive microenvironment and therapeutic resistance in pancreatic ductal adenocarcinoma
Kang Sun, Xiaozhen Zhang, Jiatao Shi, Jinyan Huang, Sicheng Wang, Xiang Li, Haixiang Lin, Danyang Zhao, Mao Ye, Sirui Zhang, Li Qiu, Minqi Yang, Chuyang Liao, Lihong He, Mengyi Lao, Jinyuan Song, Na Lu, Yongtao Ji, Hanshen Yang, Lingyue Liu, Xinyuan Liu, Yan Chen, Shicheng Yao, Qianhe Xu, Jieru Lin, Yan Mao, Jingxing Zhou, Xiao Zhi, Ke Sun, Xiongbin Lu, Xueli Bai, Tingbo Liang
Kang Sun, Xiaozhen Zhang, Jiatao Shi, Jinyan Huang, Sicheng Wang, Xiang Li, Haixiang Lin, Danyang Zhao, Mao Ye, Sirui Zhang, Li Qiu, Minqi Yang, Chuyang Liao, Lihong He, Mengyi Lao, Jinyuan Song, Na Lu, Yongtao Ji, Hanshen Yang, Lingyue Liu, Xinyuan Liu, Yan Chen, Shicheng Yao, Qianhe Xu, Jieru Lin, Yan Mao, Jingxing Zhou, Xiao Zhi, Ke Sun, Xiongbin Lu, Xueli Bai, Tingbo Liang
View: Text | PDF
Research Article Immunology Oncology

Elevated protein lactylation promotes immunosuppressive microenvironment and therapeutic resistance in pancreatic ductal adenocarcinoma

  • Text
  • PDF
Abstract

Metabolic reprogramming shapes the tumor microenvironment (TME) and may lead to immunotherapy resistance in pancreatic ductal adenocarcinoma (PDAC). Elucidating the impact of pancreatic cancer cell metabolism in the TME is essential to therapeutic interventions. “Immune cold” PDAC is characterized by elevated lactate levels resulting from tumor cell metabolism, abundance of protumor macrophages, and reduced cytotoxic T cells in the TME. Analysis of fluorine-18 fluorodeoxyglucose (18F-FDG) uptake in patients showed that increased global protein lactylation in PDAC correlates with worse clinical outcomes in immunotherapy. Inhibition of lactate production in pancreatic tumors via glycolysis or mutant-KRAS inhibition reshaped the TME, thereby increasing their sensitivity to immune checkpoint blockade (ICB) therapy. In pancreatic tumor cells, lactate induces K63 lactylation of endosulfine α (ENSA-K63la), a crucial step that triggers STAT3/CCL2 signaling. Consequently, elevated CCL2 secreted by tumor cells facilitates tumor-associated macrophage (TAM) recruitment to the TME. High levels of lactate also drive transcriptional reprogramming in TAMs via ENSA-STAT3 signaling, promoting an immunosuppressive environment. Targeting ENSA-K63la or CCL2 enhances the efficacy of ICB therapy in murine and humanized pancreatic tumor models. In conclusion, elevated lactylation reshapes the TME and promotes immunotherapy resistance in PDAC. A therapeutic approach targeting ENSA-K63la or CCL2 has shown promise in sensitizing pancreatic cancer immunotherapy.

Authors

Kang Sun, Xiaozhen Zhang, Jiatao Shi, Jinyan Huang, Sicheng Wang, Xiang Li, Haixiang Lin, Danyang Zhao, Mao Ye, Sirui Zhang, Li Qiu, Minqi Yang, Chuyang Liao, Lihong He, Mengyi Lao, Jinyuan Song, Na Lu, Yongtao Ji, Hanshen Yang, Lingyue Liu, Xinyuan Liu, Yan Chen, Shicheng Yao, Qianhe Xu, Jieru Lin, Yan Mao, Jingxing Zhou, Xiao Zhi, Ke Sun, Xiongbin Lu, Xueli Bai, Tingbo Liang

×

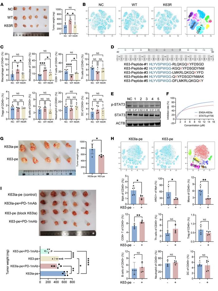
Figure 5

Design of a peptide inhibitor specifically targeting ENSA-K63la.

Options: View larger image (or click on image) Download as PowerPoint
Design of a peptide inhibitor specifically targeting ENSA-K63la.
(A) Ens...
(A) Ensa-KO KPC cells stably expressing vector control, ENSA-WT, and ENSA-K63R were orthotopically transplanted into mice and tumor growth was analyzed. Statistical analyses were performed with 1-way ANOVA (n = 5). (B and C) t-SNE analysis (B) and proportions (C) of each type of immunocytes in the tumors in A. The immune profiling was analyzed using Cytek. Statistical analyses were performed with 1-way ANOVA (n = 5). (D) Human and mouse ENSA protein sequences are shown. Cell-penetrating peptide targeting ENSA-K63la was designed around K63 site. (E) Protein expression analysis of KPC cells treated with individual K63-peptide (10μM, 24h). (F) Relative inhibition rate of STAT3-Y705 phosphorylation. KPC cells treated with K63-peptide inhibitor 3 (HLYVSPWGG-LMKRLQKGQKYFD) and K63la-peptide control 3 (HLYVSPWGG-LMKRLQKGQKlaYFD) with different concentrations (0 μM; 0.5 μM; 1 μM; 2 μM; 4 μM; 8 μM; 16 μM) for 24 hours. Immunoblotting band intensity was measured using Image J. The relative levels of ENSA-K63la and STAT3-pY705 were normalized by the levels of ACTB. The relative inhibition rate at a certain concentration was calculated by 1– expression (K63 inhibitor 3)/expression (K63la control 3). IC50 was calculated by nonlinear regression. (G) Orthotopic transplantation tumors and statistical analysis are shown. KPC orthotopic transplantation mice were treated with K63la-pe control 3 (control) or K63-pe inhibitor 3 (0.2 mg/mouse, i.p., qd). Tumor growth was analyzed with Student’s t test (n = 5). (H) t-SNE analysis and proportions of each type of immunocytes in the tumors in G. The immune profile of tumors was analyzed using Cytek. Statistical analyses were performed with Student’s t test (n = 5). (I) Orthotopic transplantation tumors and statistical analysis are shown. KPC mice were treated with anti-PD-1 mAb (100 μg/mouse, i.p., tid), K63la-pe control 3, or K63-pe inhibitor 3 (0.2 mg/mouse, i.p., qd). Tumor growth was analyzed with 1-way ANOVA (n = 5). *P < 0.05; **P < 0.01; ***P < 0.001; ****P < 0.0001.

Copyright © 2026 American Society for Clinical Investigation
ISSN: 0021-9738 (print), 1558-8238 (online)

Sign up for email alerts