Go to JCI Insight
  • About
  • Editors
  • Consulting Editors
  • For authors
  • Publication ethics
  • Publication alerts by email
  • Advertising
  • Job board
  • Contact
  • Clinical Research and Public Health
  • Current issue
  • Past issues
  • By specialty
    • COVID-19
    • Cardiology
    • Gastroenterology
    • Immunology
    • Metabolism
    • Nephrology
    • Neuroscience
    • Oncology
    • Pulmonology
    • Vascular biology
    • All ...
  • Videos
    • ASCI Milestone Awards
    • Video Abstracts
    • Conversations with Giants in Medicine
  • Reviews
    • View all reviews ...
    • Clinical innovation and scientific progress in GLP-1 medicine (Nov 2025)
    • Pancreatic Cancer (Jul 2025)
    • Complement Biology and Therapeutics (May 2025)
    • Evolving insights into MASLD and MASH pathogenesis and treatment (Apr 2025)
    • Microbiome in Health and Disease (Feb 2025)
    • Substance Use Disorders (Oct 2024)
    • Clonal Hematopoiesis (Oct 2024)
    • View all review series ...
  • Viewpoint
  • Collections
    • In-Press Preview
    • Clinical Research and Public Health
    • Research Letters
    • Letters to the Editor
    • Editorials
    • Commentaries
    • Editor's notes
    • Reviews
    • Viewpoints
    • 100th anniversary
    • Top read articles

  • Current issue
  • Past issues
  • Specialties
  • Reviews
  • Review series
  • ASCI Milestone Awards
  • Video Abstracts
  • Conversations with Giants in Medicine
  • In-Press Preview
  • Clinical Research and Public Health
  • Research Letters
  • Letters to the Editor
  • Editorials
  • Commentaries
  • Editor's notes
  • Reviews
  • Viewpoints
  • 100th anniversary
  • Top read articles
  • About
  • Editors
  • Consulting Editors
  • For authors
  • Publication ethics
  • Publication alerts by email
  • Advertising
  • Job board
  • Contact
Gene-environment interaction modifies the association between hyperinsulinemia and serum urate levels through SLC22A12
Wataru Fujii, Osamu Yamazaki, Daigoro Hirohama, Ken Kaseda, Emiko Kuribayashi-Okuma, Motonori Tsuji, Makoto Hosoyamada, Yuta Kochi, Shigeru Shibata
Wataru Fujii, Osamu Yamazaki, Daigoro Hirohama, Ken Kaseda, Emiko Kuribayashi-Okuma, Motonori Tsuji, Makoto Hosoyamada, Yuta Kochi, Shigeru Shibata
View: Text | PDF
Clinical Research and Public Health Genetics Metabolism Nephrology

Gene-environment interaction modifies the association between hyperinsulinemia and serum urate levels through SLC22A12

  • Text
  • PDF
Abstract

BACKGROUND Hyperinsulinemia and insulin resistance often accompany elevated serum urate levels (hyperuricemia), a highly heritable condition that triggers gout; however, the underlying mechanisms are unclear.METHODS We evaluated the association between the index of hyperinsulinemia and the fractional excretion of urate (FEUA) in 162 outpatients. The underlying mechanisms were investigated through single-cell data analysis and kinase screening combined with cell culture experiments. In 377,358 participants of the UK Biobank (UKBB), we analyzed serum urate, hyperinsulinemia, and salt intake. We also examined gene-environment interactions using single nucleotide variants in SLC22A12, which encodes urate transporter 1 (URAT1).RESULTS The index of hyperinsulinemia was inversely associated with FEUA independently of other covariates. Mechanistically, URAT1 cell-surface abundance and urate transport activity were regulated by URAT1-Thr408 phosphorylation, which was stimulated by hyperinsulinemia via AKT. Kinase screening and single-cell data analysis revealed that serum and glucocorticoid-regulated kinase 1 (SGK1), induced by high salt, activated the same pathway, increasing URAT1. Arg405 was essential for these kinases to phosphorylate URAT1-Thr408. In UKBB participants, hyperinsulinemia and high salt intake were independently associated with increased serum urate levels. We found that SLC22A12 expression quantitative trait locus (eQTL) rs475688 synergistically enhanced the positive association between serum urate and hyperinsulinemia.CONCLUSION URAT1 mediates the association between hyperinsulinemia and hyperuricemia. Our data provide evidence for the role of gene-environment interactions in determining serum urate levels, paving the way for personalized management of hyperuricemia.FUNDING ACRO Research Grants of Teikyo University; Japan Society for the Promotion of Science; the Japanese Society of Gout and Uric & Nucleic Acids; Fuji Yakuhin; Nanken-Kyoten; Medical Research Center Initiative for High Depth Omics.

Authors

Wataru Fujii, Osamu Yamazaki, Daigoro Hirohama, Ken Kaseda, Emiko Kuribayashi-Okuma, Motonori Tsuji, Makoto Hosoyamada, Yuta Kochi, Shigeru Shibata

×

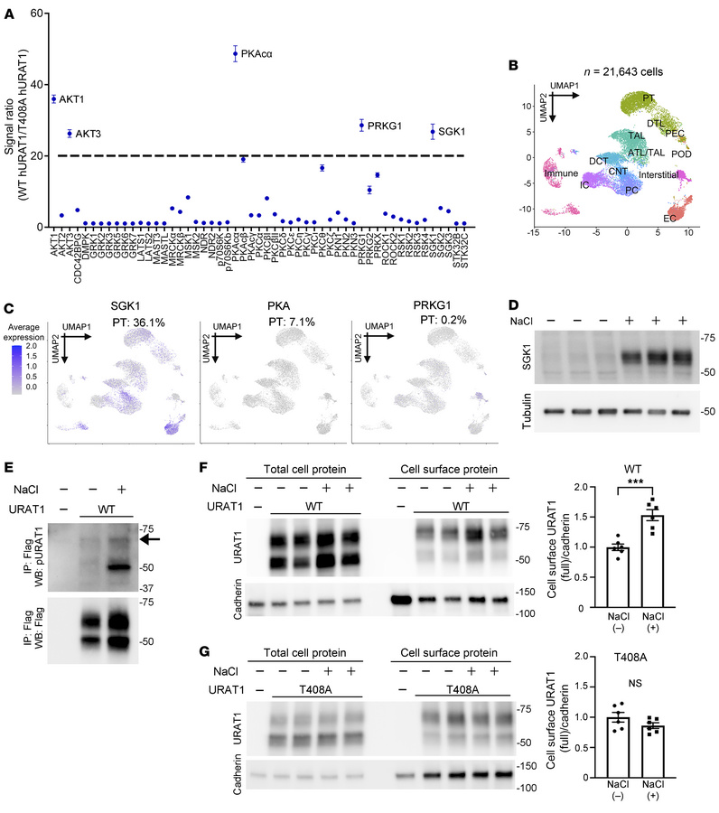
Figure 3

Kinase screen and single-cell analysis identify SGK1 as an alternative regulator of URAT1.

Options: View larger image (or click on image) Download as PowerPoint
Kinase screen and single-cell analysis identify SGK1 as an alternative r...
(A) Kinase screen assay. Human URAT1 peptide containing Thr408 and nonphosphorylatable Ala408 hURAT1 peptide were synthesized and incubated with 53 recombinant AGC kinases in triplicate. Phosphorylation signal was detected by ADP-glo assay. The mean phosphorylation signal of hURAT1 T408:URAT1 A408 after incubation with each kinase is indicated as a dot. (B) UMAP showing 13 kidney cell clusters from single-cell RNA-Seq data analysis (see Methods). (C) Feature plots showing the expression of SGK1 (left), PKA (middle), and PRKG1 (right) in the kidney cells from living donor subjects. Numbers indicate percentage of expression in proximal tubule (PT) cells. (D) HEK cells were incubated in the absence or presence of NaCl at 75 mM for 3 hours. Lysates were analyzed by the indicated antibodies. SGK1 abundance is sharply increased by NaCl. (E) HEK cells expressing WT hURAT1 were incubated in the presence of NaCl as described in D and the lysates were purified by IP, followed by Western blot analysis using phospho-hURAT1 antibody. Arrow indicates hURAT1T408-P. The lower band detected at around 50 kDa represents hURAT1 phosphorylated at T350 (see text). The bottom panel shows the total hURAT1 levels. (F and G) HEK cells expressing WT (F) and nonphosphorylatable T408A (G) forms of hURAT1 were incubated with NaCl at 75 mM for 3 hours. Cell-surface levels of hURAT1 were determined by cell-surface biotinylation assay followed by Western blotting. Bar graphs show the results of quantitation (n = 6). Data are represented as mean ± SEM. (F and G) Unpaired t test. ***P < 0.001.

Copyright © 2026 American Society for Clinical Investigation
ISSN: 0021-9738 (print), 1558-8238 (online)

Sign up for email alerts