Go to JCI Insight
  • About
  • Editors
  • Consulting Editors
  • For authors
  • Publication ethics
  • Publication alerts by email
  • Advertising
  • Job board
  • Contact
  • Clinical Research and Public Health
  • Current issue
  • Past issues
  • By specialty
    • COVID-19
    • Cardiology
    • Gastroenterology
    • Immunology
    • Metabolism
    • Nephrology
    • Neuroscience
    • Oncology
    • Pulmonology
    • Vascular biology
    • All ...
  • Videos
    • ASCI Milestone Awards
    • Video Abstracts
    • Conversations with Giants in Medicine
  • Reviews
    • View all reviews ...
    • Clinical innovation and scientific progress in GLP-1 medicine (Nov 2025)
    • Pancreatic Cancer (Jul 2025)
    • Complement Biology and Therapeutics (May 2025)
    • Evolving insights into MASLD and MASH pathogenesis and treatment (Apr 2025)
    • Microbiome in Health and Disease (Feb 2025)
    • Substance Use Disorders (Oct 2024)
    • Clonal Hematopoiesis (Oct 2024)
    • View all review series ...
  • Viewpoint
  • Collections
    • In-Press Preview
    • Clinical Research and Public Health
    • Research Letters
    • Letters to the Editor
    • Editorials
    • Commentaries
    • Editor's notes
    • Reviews
    • Viewpoints
    • 100th anniversary
    • Top read articles

  • Current issue
  • Past issues
  • Specialties
  • Reviews
  • Review series
  • ASCI Milestone Awards
  • Video Abstracts
  • Conversations with Giants in Medicine
  • In-Press Preview
  • Clinical Research and Public Health
  • Research Letters
  • Letters to the Editor
  • Editorials
  • Commentaries
  • Editor's notes
  • Reviews
  • Viewpoints
  • 100th anniversary
  • Top read articles
  • About
  • Editors
  • Consulting Editors
  • For authors
  • Publication ethics
  • Publication alerts by email
  • Advertising
  • Job board
  • Contact
HINT1 aggravates aortic aneurysm by targeting ITGA6/FAK axis in vascular smooth muscle cells
Yan Zhang, Wencheng Wu, Xuehui Yang, Shanshan Luo, Xiaoqian Wang, Qiang Da, Ke Yan, Lulu Hu, Shixiu Sun, Xiaolong Du, Xiaoqiang Li, Zhijian Han, Feng Chen, Aihua Gu, Liansheng Wang, Zhiren Zhang, Bo Yu, Chenghui Yan, Yaling Han, Yi Han, Liping Xie, Yong Ji
Yan Zhang, Wencheng Wu, Xuehui Yang, Shanshan Luo, Xiaoqian Wang, Qiang Da, Ke Yan, Lulu Hu, Shixiu Sun, Xiaolong Du, Xiaoqiang Li, Zhijian Han, Feng Chen, Aihua Gu, Liansheng Wang, Zhiren Zhang, Bo Yu, Chenghui Yan, Yaling Han, Yi Han, Liping Xie, Yong Ji
View: Text | PDF
Research Article Cardiology Vascular biology

HINT1 aggravates aortic aneurysm by targeting ITGA6/FAK axis in vascular smooth muscle cells

  • Text
  • PDF
Abstract

Aortic aneurysm is a high-risk cardiovascular disease without an effective cure. Vascular smooth muscle cell (VSMC) phenotypic switching is a key step in the pathogenesis of aortic aneurysm. Here, we revealed the role of histidine triad nucleotide-binding protein 1 (HINT1) in aortic aneurysm. HINT1 was upregulated both in aortic tissue from patients with aortic aneurysm and angiotensin II–induced aortic aneurysm mice. VSMC-specific HINT1 deletion alleviated aortic aneurysm via preventing VSMC phenotypic switching. With the stimulation of pathological factors, the increased nuclear translocation of HINT1 mediated by nucleoporin 98 promoted the interaction between HINT1 and transcription factor AP-2 α (TFAP2A), further triggered the transcription of integrin α6 (ITGA6) mediated by TFAP2A, and consequently activated the downstream focal adhesion kinase (FAK)/STAT3 signal pathway, leading to aggravation of VSMC phenotypic switching and aortic aneurysm. Importantly, defactinib treatment was demonstrated to limit aortic aneurysm development by inhibiting the FAK signal pathway. Thus, the HINT1/ITGA6/FAK axis emerges as a potential therapeutic strategy in aortic aneurysm.

Authors

Yan Zhang, Wencheng Wu, Xuehui Yang, Shanshan Luo, Xiaoqian Wang, Qiang Da, Ke Yan, Lulu Hu, Shixiu Sun, Xiaolong Du, Xiaoqiang Li, Zhijian Han, Feng Chen, Aihua Gu, Liansheng Wang, Zhiren Zhang, Bo Yu, Chenghui Yan, Yaling Han, Yi Han, Liping Xie, Yong Ji

×

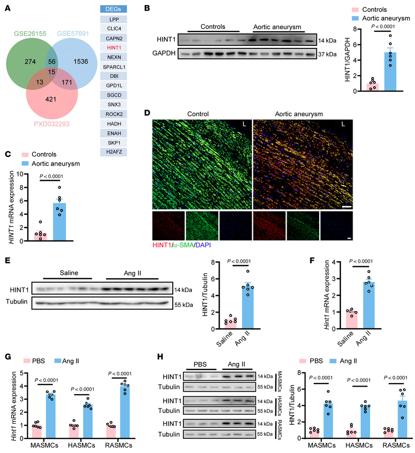
Figure 1

Upregulation of HINT1 correlates with aortic aneurysm.

Options: View larger image (or click on image) Download as PowerPoint
Upregulation of HINT1 correlates with aortic aneurysm.
(A) Differentiall...
(A) Differentially expressed genes/proteins were identified from aortic tissue of aortic aneurysm patients and controls in 3 databases (green, GSE57691; blue, GSE26155; and red, PXD03229). Venn diagram showing the comparison among the 3 datasets identified 15 overlapping targets. (B and C) Western blotting (B) and q-PCR (C) analysis of HINT1 expression in aorta samples from aortic aneurysm patients and normal aorta samples from donors (n = 6 per group). (D) Representative immunofluorescence images of α-SMA and HINT1 in aortic samples from aortic aneurysm patients and nonaortic aneurysm controls. Red, HINT1; green, α-SMA; blue, DAPI; L, lumen. Scale bars: 50 μm. (E and F) Eight-week-old male Apoe–/– mice were infused with saline or Ang II (1,000 ng/kg/min) for 28 days. Western blotting (E) and q-PCR (F) analysis of HINT1 expression in mouse suprarenal abdominal aortas. n = 6 per group. (G) MASMCs were isolated from the whole aortas of mice. q-PCR analysis of the mRNA levels of Hint1 in isolated MASMCs, HASMCs, and RASMCs stimulated with PBS or Ang II (10–6 M) (n = 6 per group). (H) MASMCs were isolated from the whole aortas of mice. Western blotting analysis of HINT1 in MASMCs, HASMCs, and RASMCs stimulated with PBS or Ang II (10–6 M) (n = 6 per group). Statistical analysis was performed by Student’s t test (B, C, and E–H). For all statistical plots, the data are presented as mean ± SEM.

Copyright © 2026 American Society for Clinical Investigation
ISSN: 0021-9738 (print), 1558-8238 (online)

Sign up for email alerts