Go to JCI Insight
  • About
  • Editors
  • Consulting Editors
  • For authors
  • Publication ethics
  • Publication alerts by email
  • Advertising
  • Job board
  • Contact
  • Clinical Research and Public Health
  • Current issue
  • Past issues
  • By specialty
    • COVID-19
    • Cardiology
    • Gastroenterology
    • Immunology
    • Metabolism
    • Nephrology
    • Neuroscience
    • Oncology
    • Pulmonology
    • Vascular biology
    • All ...
  • Videos
    • Conversations with Giants in Medicine
    • Video Abstracts
  • Reviews
    • View all reviews ...
    • Clinical innovation and scientific progress in GLP-1 medicine (Nov 2025)
    • Pancreatic Cancer (Jul 2025)
    • Complement Biology and Therapeutics (May 2025)
    • Evolving insights into MASLD and MASH pathogenesis and treatment (Apr 2025)
    • Microbiome in Health and Disease (Feb 2025)
    • Substance Use Disorders (Oct 2024)
    • Clonal Hematopoiesis (Oct 2024)
    • View all review series ...
  • Viewpoint
  • Collections
    • In-Press Preview
    • Clinical Research and Public Health
    • Research Letters
    • Letters to the Editor
    • Editorials
    • Commentaries
    • Editor's notes
    • Reviews
    • Viewpoints
    • 100th anniversary
    • Top read articles

  • Current issue
  • Past issues
  • Specialties
  • Reviews
  • Review series
  • Conversations with Giants in Medicine
  • Video Abstracts
  • In-Press Preview
  • Clinical Research and Public Health
  • Research Letters
  • Letters to the Editor
  • Editorials
  • Commentaries
  • Editor's notes
  • Reviews
  • Viewpoints
  • 100th anniversary
  • Top read articles
  • About
  • Editors
  • Consulting Editors
  • For authors
  • Publication ethics
  • Publication alerts by email
  • Advertising
  • Job board
  • Contact
Hemodynamic forces prevent myxomatous valve disease in mice through KLF2/4 signaling
Jesse A. Pace, Lauren M. Goddard, Courtney C. Hong, Liqing Wang, Jisheng Yang, Mei Chen, Yitian Xu, Martin H. Dominguez, Siqi Gao, Xiaowen Chen, Patricia Mericko-Ishizuka, Can Tan, Tsutomu Kume, Wenbao Yu, Kai Tan, Wayne W. Hancock, Giovanni Ferrari, Mark L. Kahn
Jesse A. Pace, Lauren M. Goddard, Courtney C. Hong, Liqing Wang, Jisheng Yang, Mei Chen, Yitian Xu, Martin H. Dominguez, Siqi Gao, Xiaowen Chen, Patricia Mericko-Ishizuka, Can Tan, Tsutomu Kume, Wenbao Yu, Kai Tan, Wayne W. Hancock, Giovanni Ferrari, Mark L. Kahn
View: Text | PDF
Research Article Cardiology Vascular biology

Hemodynamic forces prevent myxomatous valve disease in mice through KLF2/4 signaling

  • Text
  • PDF
Abstract

Myxomatous valve disease (MVD) is the most common form of cardiac valve disease in the developed world. A small fraction of MVD is syndromic and arises in association with matrix protein defects such as those in Marfan syndrome, but most MVD is acquired later in life through an undefined pathogenesis. The KLF2/4 transcription factors mediate endothelial fluid shear responses, including those required to create cardiac valves during embryonic development. Here we test the role of hemodynamic shear forces and downstream endothelial KLF2/4 in mature cardiac valves. We find that loss of hemodynamic forces in heterotopically transplanted hearts or genetic deletion of KLF2/4 in cardiac valve endothelium confers valve cell proliferation and matrix deposition associated with valve thickening, findings also observed in mice expressing the mutant fibrillin-1 protein known to cause human MVD. Transcriptomic and histologic analysis reveals increased monocyte recruitment and TGF-β signaling in both fibrillin-1–mutant valves and valves lacking hemodynamic forces or endothelial KLF2/4 function, but only loss of TGF-β/SMAD signaling rescued myxomatous changes. We observed reduced KLF2/4 expression and augmented SMAD signaling in human MVD. These studies identify hemodynamic activation of endothelial KLF2/4 as an environmental homeostatic regulator of cardiac valves and suggest that non-syndromic MVD may arise in association with disturbed blood flow across the aging valve.

Authors

Jesse A. Pace, Lauren M. Goddard, Courtney C. Hong, Liqing Wang, Jisheng Yang, Mei Chen, Yitian Xu, Martin H. Dominguez, Siqi Gao, Xiaowen Chen, Patricia Mericko-Ishizuka, Can Tan, Tsutomu Kume, Wenbao Yu, Kai Tan, Wayne W. Hancock, Giovanni Ferrari, Mark L. Kahn

×

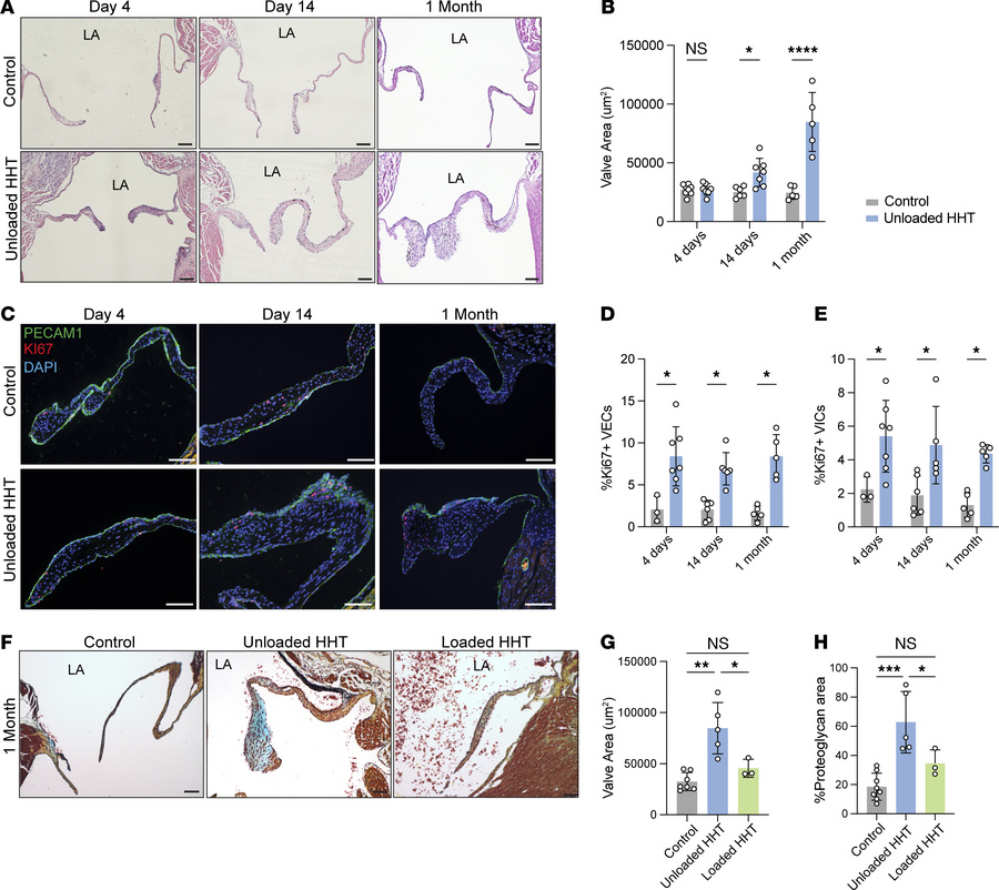
Figure 2

Hemodynamic unloading leads to formation of myxomatous valves.

Options: View larger image (or click on image) Download as PowerPoint
Hemodynamic unloading leads to formation of myxomatous valves.
(A) H&amp...
(A) H&E staining of mitral valve at 4 days, 14 days, and 1 month after HHT. Scale bars: 50 μm. (B) Quantification of mitral valve leaflet area after HHT. Each point represents a single mouse. *P < 0.05, ****P < 0.0001, by unpaired t tests. (C) Immunostaining for Ki67 and PECAM-1 in mitral valves of control and unloaded HHT hearts 4 days after transplant. Scale bars: 50 μm. (D) Percentage of Ki67+PECAM-1+ cells in mitral valves of control and unloaded HHT hearts. *P < 0.05, by unpaired t tests. (E) Percentage of Ki67+PECAM-1– cells in mitral valves of control and unloaded HHT hearts. *P < 0.05, by unpaired t tests. (F) Movat’s pentachrome staining of mitral valves 1 month after HHT. Scale bars: 50 μm. (G) Quantification of valve leaflet area after loaded and unloaded HHT. *P < 0.05, **P < 0.01, by 2-way ANOVA with Tukey’s multiple-comparison tests. (H) Quantification of valve proteoglycan area based on Alcian blue area in F. *P < 0.05, ***P < 0.001, by 2-way ANOVA with Tukey’s multiple-comparison tests.

Copyright © 2026 American Society for Clinical Investigation
ISSN: 0021-9738 (print), 1558-8238 (online)

Sign up for email alerts