Go to JCI Insight
  • About
  • Editors
  • Consulting Editors
  • For authors
  • Publication ethics
  • Publication alerts by email
  • Advertising
  • Job board
  • Contact
  • Clinical Research and Public Health
  • Current issue
  • Past issues
  • By specialty
    • COVID-19
    • Cardiology
    • Gastroenterology
    • Immunology
    • Metabolism
    • Nephrology
    • Neuroscience
    • Oncology
    • Pulmonology
    • Vascular biology
    • All ...
  • Videos
    • Conversations with Giants in Medicine
    • Video Abstracts
  • Reviews
    • View all reviews ...
    • Pancreatic Cancer (Jul 2025)
    • Complement Biology and Therapeutics (May 2025)
    • Evolving insights into MASLD and MASH pathogenesis and treatment (Apr 2025)
    • Microbiome in Health and Disease (Feb 2025)
    • Substance Use Disorders (Oct 2024)
    • Clonal Hematopoiesis (Oct 2024)
    • Sex Differences in Medicine (Sep 2024)
    • View all review series ...
  • Viewpoint
  • Collections
    • In-Press Preview
    • Clinical Research and Public Health
    • Research Letters
    • Letters to the Editor
    • Editorials
    • Commentaries
    • Editor's notes
    • Reviews
    • Viewpoints
    • 100th anniversary
    • Top read articles

  • Current issue
  • Past issues
  • Specialties
  • Reviews
  • Review series
  • Conversations with Giants in Medicine
  • Video Abstracts
  • In-Press Preview
  • Clinical Research and Public Health
  • Research Letters
  • Letters to the Editor
  • Editorials
  • Commentaries
  • Editor's notes
  • Reviews
  • Viewpoints
  • 100th anniversary
  • Top read articles
  • About
  • Editors
  • Consulting Editors
  • For authors
  • Publication ethics
  • Publication alerts by email
  • Advertising
  • Job board
  • Contact
The functionally conserved human lncRNA motif GULF lowers glucose and lipid levels in obese mice
Zhe Li, … , Hang Sun, Haiming Cao
Zhe Li, … , Hang Sun, Haiming Cao
Published September 16, 2025
Citation Information: J Clin Invest. 2025;135(18):e186355. https://doi.org/10.1172/JCI186355.
View: Text | PDF
Research Article Metabolism

The functionally conserved human lncRNA motif GULF lowers glucose and lipid levels in obese mice

  • Text
  • PDF
Abstract

Growing evidence links human long noncoding RNAs (lncRNAs) to metabolic disease pathogenesis, yet no FDA-approved drugs target human lncRNAs. Most human lncRNAs lack conservation in other mammals, complicating efforts to define their roles and identify therapeutic targets. Here, we leveraged the concept of functionally conserved lncRNAs (FCLs) — lncRNAs that share function despite no sequence similarity — to develop a framework for identifying human lncRNAs as therapeutic targets for metabolic disorders. We used expression quantitative trait loci mapping and functional conservation analyses to pinpoint human lncRNAs influenced by disease-associated SNPs and with potential functionally conserved mouse equivalents. We identified human and mouse GULLs (glucose and lipid lowering), which regulate glucose and lipid metabolism by binding CRTC2, thereby modulating gluconeogenic genes via CREB and lipogenic genes via SREBP1. Despite their lack of sequence similarity, both lncRNAs demonstrated similar metabolic effects in obese mice, with more pronounced benefits from long-term activation. To identify druggable sites, we mapped GULLs’ binding motifs to CRTC2 (termed GULFs). Standalone human GULF, an RNA oligomer resembling FDA-approved siRNAs, significantly improved glucose and lipid levels in obese mice. This framework highlights functionally conserved human lncRNAs as promising therapeutic targets, exemplified by GULLs’ potential as a glucose- and lipid-lowering therapeutic.

Authors

Zhe Li, Sunmi Seok, Chengfei Jiang, Ping Li, Yonghe Ma, Hang Sun, Haiming Cao

×

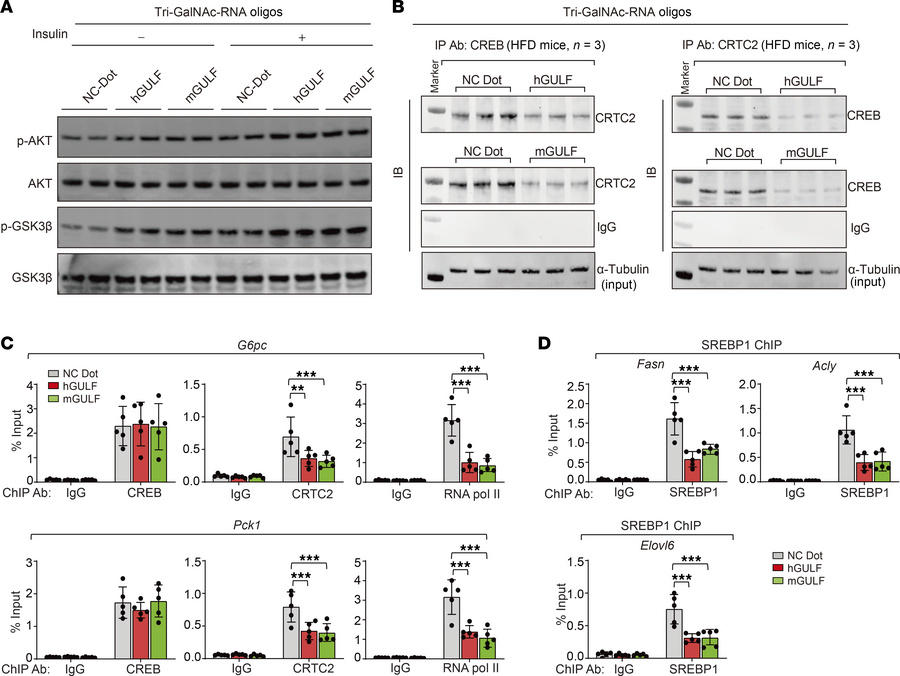
Figure 7

hGULF and mGULF regulate the function of CREB and SREBP1.

Options: View larger image (or click on image) Download as PowerPoint
hGULF and mGULF regulate the function of CREB and SREBP1.
(A) Immunoblot...
(A) Immunoblotting of p-AKT, AKT, p-GSK3β, and GSK3β in the tri-GalNAc-NC, tri-GalNAc-hGULF, and tri-GalNAc-mGULF groups with or without insulin treatment. (B) Coimmunoprecipitation to detect the association between CRTC2 and CREB after tri-GalNAc-hGULF/mGULF injection. Mice were treated with 6 hours of fasting before sacrifice. (C) ChIP-qPCR detection of occupancy of CREB or CRTC2 and RNA polymerase II level on G6pc and Pck1 promoter using the liver tissues from tri-GalNAc-NC, tri-GalNAc-hGULF, and tri-GalNAc-mGULF groups. IgG was used as negative control. **P < 0.01, ***P < 0.001; data shown as mean ± SD, 2-way ANOVA. (D) ChIP-qPCR detected SREBP1 occupancy on Fasn, Acly, and Elovl6 promoters with liver tissues from mice of the tri-GalNAc-NC, tri-GalNAc-hGULF, and tri-GalNAc-mGULF groups. IgG was used as negative control. ***P < 0.001; data shown as mean ± SD, 2-way ANOVA.

Copyright © 2025 American Society for Clinical Investigation
ISSN: 0021-9738 (print), 1558-8238 (online)

Sign up for email alerts