Go to JCI Insight
  • About
  • Editors
  • Consulting Editors
  • For authors
  • Publication ethics
  • Publication alerts by email
  • Advertising
  • Job board
  • Contact
  • Clinical Research and Public Health
  • Current issue
  • Past issues
  • By specialty
    • COVID-19
    • Cardiology
    • Gastroenterology
    • Immunology
    • Metabolism
    • Nephrology
    • Neuroscience
    • Oncology
    • Pulmonology
    • Vascular biology
    • All ...
  • Videos
    • Conversations with Giants in Medicine
    • Video Abstracts
  • Reviews
    • View all reviews ...
    • Pancreatic Cancer (Jul 2025)
    • Complement Biology and Therapeutics (May 2025)
    • Evolving insights into MASLD and MASH pathogenesis and treatment (Apr 2025)
    • Microbiome in Health and Disease (Feb 2025)
    • Substance Use Disorders (Oct 2024)
    • Clonal Hematopoiesis (Oct 2024)
    • Sex Differences in Medicine (Sep 2024)
    • View all review series ...
  • Viewpoint
  • Collections
    • In-Press Preview
    • Clinical Research and Public Health
    • Research Letters
    • Letters to the Editor
    • Editorials
    • Commentaries
    • Editor's notes
    • Reviews
    • Viewpoints
    • 100th anniversary
    • Top read articles

  • Current issue
  • Past issues
  • Specialties
  • Reviews
  • Review series
  • Conversations with Giants in Medicine
  • Video Abstracts
  • In-Press Preview
  • Clinical Research and Public Health
  • Research Letters
  • Letters to the Editor
  • Editorials
  • Commentaries
  • Editor's notes
  • Reviews
  • Viewpoints
  • 100th anniversary
  • Top read articles
  • About
  • Editors
  • Consulting Editors
  • For authors
  • Publication ethics
  • Publication alerts by email
  • Advertising
  • Job board
  • Contact
The functionally conserved human lncRNA motif GULF lowers glucose and lipid levels in obese mice
Zhe Li, … , Hang Sun, Haiming Cao
Zhe Li, … , Hang Sun, Haiming Cao
Published September 16, 2025
Citation Information: J Clin Invest. 2025;135(18):e186355. https://doi.org/10.1172/JCI186355.
View: Text | PDF
Research Article Metabolism

The functionally conserved human lncRNA motif GULF lowers glucose and lipid levels in obese mice

  • Text
  • PDF
Abstract

Growing evidence links human long noncoding RNAs (lncRNAs) to metabolic disease pathogenesis, yet no FDA-approved drugs target human lncRNAs. Most human lncRNAs lack conservation in other mammals, complicating efforts to define their roles and identify therapeutic targets. Here, we leveraged the concept of functionally conserved lncRNAs (FCLs) — lncRNAs that share function despite no sequence similarity — to develop a framework for identifying human lncRNAs as therapeutic targets for metabolic disorders. We used expression quantitative trait loci mapping and functional conservation analyses to pinpoint human lncRNAs influenced by disease-associated SNPs and with potential functionally conserved mouse equivalents. We identified human and mouse GULLs (glucose and lipid lowering), which regulate glucose and lipid metabolism by binding CRTC2, thereby modulating gluconeogenic genes via CREB and lipogenic genes via SREBP1. Despite their lack of sequence similarity, both lncRNAs demonstrated similar metabolic effects in obese mice, with more pronounced benefits from long-term activation. To identify druggable sites, we mapped GULLs’ binding motifs to CRTC2 (termed GULFs). Standalone human GULF, an RNA oligomer resembling FDA-approved siRNAs, significantly improved glucose and lipid levels in obese mice. This framework highlights functionally conserved human lncRNAs as promising therapeutic targets, exemplified by GULLs’ potential as a glucose- and lipid-lowering therapeutic.

Authors

Zhe Li, Sunmi Seok, Chengfei Jiang, Ping Li, Yonghe Ma, Hang Sun, Haiming Cao

×

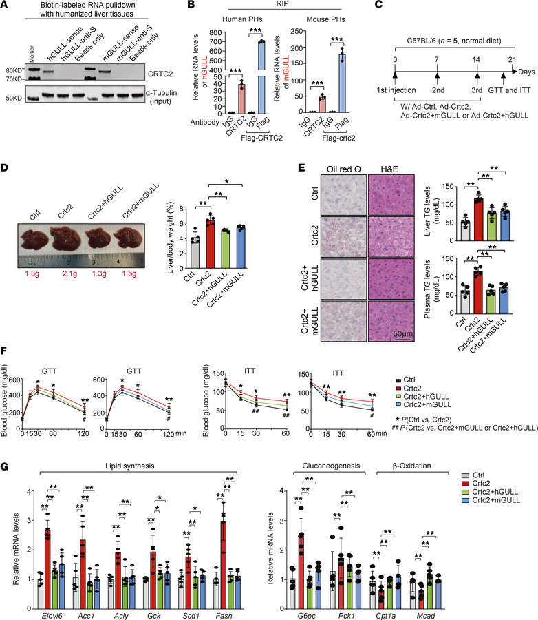
Figure 2

Beneficial effects of hGULL/mGULL on fatty liver are CRTC2 dependent.

Options: View larger image (or click on image) Download as PowerPoint
Beneficial effects of hGULL/mGULL on fatty liver are CRTC2 dependent.
(A...
(A) RNA pull-down coupled with immunoblot assay to verify the associations of hGULL/mGULL with CRTC2 in humanized mouse tissues. The antisense and beads-only groups served as negative control. (B) RNA immunoprecipitation (RIP) assays were performed with endogenous CRTC2 antibody and FLAG antibodies in human primary hepatocyte (PH) or mouse PH cells, and the coprecipitated RNA was subjected to qRT-PCR with the primers of h/mGULL. ***P < 0.001; data shown as mean ± SD, 2-tailed unpaired Student’s t test. (C) Graphical representation of mouse model to explore the phenotype and molecular mechanisms between CRTC2 and h/mGULL. Mice were injected with 4 groups of adenoviruses: the Ad-Ctrl group (Lac+pAdV5), Crtc2 overexpression group (Lac+Ad-Crtc2), Crtc2 overexpression with hGULL knockdown group (Ad-Crtc2+hGULL), and Crtc2 overexpression with mGULL knockdown group (Ad-Crtc2+mGULL). (D) Representative images of liver and liver/body weight ratio analysis in the 4 groups, including the Ad-Ctrl, Ad-Crtc2 overexpression, and AdCrtc2+hGULL/mGULL overexpression groups. *P < 0.05, **P < 0.01; data shown as mean ± SD, 1-way ANOVA. (E) Representative images of Oil Red O and H&E staining and plasma/liver TG level analysis of the Ad-Ctrl, Ad-Crtc2 overexpression, and AdCrtc2+hGULL/mGULL overexpression groups. **P < 0.01; data shown as mean ± SD, 1-way ANOVA. Scale bar: 50 μm. (F) GTT and ITT were determined in the Ad-Ctrl, Ad-Crtc2 overexpression, and Ad-Crtc2+hGULL or mGULL overexpression groups. *Comparison between Ad-Ctrl and Ad-Crtc2 groups; *P < 0.05, **P < 0.01. #Comparison between Ad-Crtc2 and AdCrtc2+hGULL or mGULL groups; #P < 0.05, ##P < 0.01. Data shown as mean ± SD, 1-way ANOVA. (G) The mRNA levels of lipid synthesis genes (Elovl6, Acc1, Acly, Gck, Scd1, and Fasn), gluconeogenesis genes (G6pc and Pck1), and β-oxidation genes (Cpt1a and Mcad) were quantified in Ad-Ctrl, Ad-Crtc2 overexpression, and AdCrtc2+hGULL or mGULL overexpression groups using quantitative PCR (qPCR). *P < 0.05, **P < 0.01; data shown as mean ± SD, 1-way ANOVA.

Copyright © 2025 American Society for Clinical Investigation
ISSN: 0021-9738 (print), 1558-8238 (online)

Sign up for email alerts