Go to JCI Insight
  • About
  • Editors
  • Consulting Editors
  • For authors
  • Publication ethics
  • Publication alerts by email
  • Advertising
  • Job board
  • Contact
  • Clinical Research and Public Health
  • Current issue
  • Past issues
  • By specialty
    • COVID-19
    • Cardiology
    • Gastroenterology
    • Immunology
    • Metabolism
    • Nephrology
    • Neuroscience
    • Oncology
    • Pulmonology
    • Vascular biology
    • All ...
  • Videos
    • Conversations with Giants in Medicine
    • Video Abstracts
  • Reviews
    • View all reviews ...
    • Clinical innovation and scientific progress in GLP-1 medicine (Nov 2025)
    • Pancreatic Cancer (Jul 2025)
    • Complement Biology and Therapeutics (May 2025)
    • Evolving insights into MASLD and MASH pathogenesis and treatment (Apr 2025)
    • Microbiome in Health and Disease (Feb 2025)
    • Substance Use Disorders (Oct 2024)
    • Clonal Hematopoiesis (Oct 2024)
    • View all review series ...
  • Viewpoint
  • Collections
    • In-Press Preview
    • Clinical Research and Public Health
    • Research Letters
    • Letters to the Editor
    • Editorials
    • Commentaries
    • Editor's notes
    • Reviews
    • Viewpoints
    • 100th anniversary
    • Top read articles

  • Current issue
  • Past issues
  • Specialties
  • Reviews
  • Review series
  • Conversations with Giants in Medicine
  • Video Abstracts
  • In-Press Preview
  • Clinical Research and Public Health
  • Research Letters
  • Letters to the Editor
  • Editorials
  • Commentaries
  • Editor's notes
  • Reviews
  • Viewpoints
  • 100th anniversary
  • Top read articles
  • About
  • Editors
  • Consulting Editors
  • For authors
  • Publication ethics
  • Publication alerts by email
  • Advertising
  • Job board
  • Contact
Targeting legumain-mediated cell-cell interaction sensitizes glioblastoma to immunotherapy in preclinical models
Lizhi Pang, Songlin Guo, Yuyun Huang, Fatima Khan, Yang Liu, Fei Zhou, Justin D. Lathia, Peiwen Chen
Lizhi Pang, Songlin Guo, Yuyun Huang, Fatima Khan, Yang Liu, Fei Zhou, Justin D. Lathia, Peiwen Chen
View: Text | PDF
Research Article Immunology Oncology

Targeting legumain-mediated cell-cell interaction sensitizes glioblastoma to immunotherapy in preclinical models

  • Text
  • PDF
Abstract

Tumor-associated macrophages (TAMs) are the most prominent immune cell population in the glioblastoma (GBM) tumor microenvironment and play critical roles in promoting tumor progression and immunosuppression. Here we identified that TAM-derived legumain (LGMN) exhibited a dual role in regulating the biology of TAMs and GBM cells. LGMN promoted macrophage infiltration in a cell-autonomous manner by activating the GSK3β/STAT3 pathway. Moreover, TAM-derived LGMN activated integrin αv/AKT/p65 signaling to drive GBM cell proliferation and survival. Targeting of LGMN-directed macrophage (inhibiting GSK3β and STAT3) and GBM cell (inhibiting integrin αv) mechanisms resulted in an antitumor effect in immunocompetent GBM mouse models that was further enhanced by combination with anti–PD-1 therapy. Our study reveals a paracrine and autocrine mechanism of TAM-derived LGMN that promotes GBM progression and immunosuppression, providing effective therapeutic targets to improve immunotherapy in GBM.

Authors

Lizhi Pang, Songlin Guo, Yuyun Huang, Fatima Khan, Yang Liu, Fei Zhou, Justin D. Lathia, Peiwen Chen

×

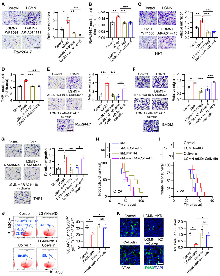
Figure 2

LGMN promotes macrophage migration and tumor progression through the GSK3β/STAT3 axis.

Options: View larger image (or click on image) Download as PowerPoint
LGMN promotes macrophage migration and tumor progression through the GSK...
(A) Relative migration of Raw264.7 macrophages after treatment of LGMN recombinant protein (10 ng/mL) in the presence or absence of STAT3 inhibitor WP1066 (20 nmol/L) or GSK3β inhibitor AR-A014418 (20 nmol/L). (B) Quantification of movement speed of Raw264.7 macrophages after treatment of LGMN protein in the presence or absence of WP1066 or AR-A014418 (see Supplemental Videos 16–19). (C) Relative migration of THP1 macrophages after treatment of LGMN protein in the presence or absence of WP1066 or AR-A014418. (D) Quantification of movement speed of THP1 macrophages after treatment of LGMN protein in the presence or absence of WP1066 or AR-A014418 (see Supplemental Videos 20–23). (E–G) Relative migration of Raw264.7 macrophages (E), BMDMs (F), and THP1 macrophages (G) pretreated with STAT3 activator Colivelin (30 nmol/L) after treatment of LGMN protein in the presence or absence of AR-A014418. (H) Survival curves of C57BL/6 mice implanted with 1 × 104 CT2A cells and 1 × 104 CT2A CM–polarized Raw264.7 cells expressing shC and shLgmn. Mice were treated with Colivelin (30 mg/kg body weight, i.p., every other day). n = 6–8 mice per group. (I) Survival curves of CT2A tumor–bearing control and LGMN–macrophage-specific knockdown (LGMN-mKD) mice treated with or without Colivelin. n = 6–8 mice per group. (J) Flow cytometry for percentage of CD45hiCD11b+Ly6CloLy6G–F4/80+ macrophages in size-matched tumors from control and LGMN-mKD mice treated with or without Colivelin. (K) IF and quantification of relative F4/80+ macrophages in CT2A tumors from control and LGMN-mKD mice treated with or without Colivelin. n = 3 (A, C, and J) or 4 (B, D, and G) independent samples. One-way ANOVA test (A–G, J, and K); log-rank test (H and I). *P < 0.05, **P < 0.01, ***P < 0.001. Scale bars: 200 μm (A, C, and G); 25 μm (K).

Copyright © 2025 American Society for Clinical Investigation
ISSN: 0021-9738 (print), 1558-8238 (online)

Sign up for email alerts