Go to JCI Insight
  • About
  • Editors
  • Consulting Editors
  • For authors
  • Publication ethics
  • Publication alerts by email
  • Advertising
  • Job board
  • Contact
  • Clinical Research and Public Health
  • Current issue
  • Past issues
  • By specialty
    • COVID-19
    • Cardiology
    • Gastroenterology
    • Immunology
    • Metabolism
    • Nephrology
    • Neuroscience
    • Oncology
    • Pulmonology
    • Vascular biology
    • All ...
  • Videos
    • ASCI Milestone Awards
    • Video Abstracts
    • Conversations with Giants in Medicine
  • Reviews
    • View all reviews ...
    • Clinical innovation and scientific progress in GLP-1 medicine (Nov 2025)
    • Pancreatic Cancer (Jul 2025)
    • Complement Biology and Therapeutics (May 2025)
    • Evolving insights into MASLD and MASH pathogenesis and treatment (Apr 2025)
    • Microbiome in Health and Disease (Feb 2025)
    • Substance Use Disorders (Oct 2024)
    • Clonal Hematopoiesis (Oct 2024)
    • View all review series ...
  • Viewpoint
  • Collections
    • In-Press Preview
    • Clinical Research and Public Health
    • Research Letters
    • Letters to the Editor
    • Editorials
    • Commentaries
    • Editor's notes
    • Reviews
    • Viewpoints
    • 100th anniversary
    • Top read articles

  • Current issue
  • Past issues
  • Specialties
  • Reviews
  • Review series
  • ASCI Milestone Awards
  • Video Abstracts
  • Conversations with Giants in Medicine
  • In-Press Preview
  • Clinical Research and Public Health
  • Research Letters
  • Letters to the Editor
  • Editorials
  • Commentaries
  • Editor's notes
  • Reviews
  • Viewpoints
  • 100th anniversary
  • Top read articles
  • About
  • Editors
  • Consulting Editors
  • For authors
  • Publication ethics
  • Publication alerts by email
  • Advertising
  • Job board
  • Contact
Ablating VHL in rod photoreceptors modulates RPE glycolysis and improves preclinical model of retinitis pigmentosa
Salvatore Marco Caruso, Xuan Cui, Brian M. Robbings, Noah Heaps, Aykut Demirkol, Bruna Lopes Da Costa, Daniel T. Hass, Peter M.J. Quinn, Jianhai Du, James B. Hurley, Stephen H. Tsang
Salvatore Marco Caruso, Xuan Cui, Brian M. Robbings, Noah Heaps, Aykut Demirkol, Bruna Lopes Da Costa, Daniel T. Hass, Peter M.J. Quinn, Jianhai Du, James B. Hurley, Stephen H. Tsang
View: Text | PDF
Research Article Metabolism Ophthalmology

Ablating VHL in rod photoreceptors modulates RPE glycolysis and improves preclinical model of retinitis pigmentosa

  • Text
  • PDF
Abstract

Neuroretinal degenerations including retinitis pigmentosa (RP) comprise a heterogeneous collection of pathogenic mutations that ultimately result in blindness. Despite recent advances in precision medicine, therapies for rarer mutations are hindered by burdensome developmental costs. To this end, Von Hippel-Lindau (VHL) is an attractive therapeutic target to treat RP. By ablating VHL in rod photoreceptors and elevating hypoxia-inducible factor (HIF) levels, we demonstrate a path to therapeutically enhancing glycolysis independent of the underlying genetic variant that slows degeneration of both rod and cone photoreceptors in a preclinical model of retinitis pigmentosa. This rod-specific intervention also resulted in reciprocal, decreased glycolytic activity within the retinal pigment epithelium (RPE) cells despite no direct genetic modifications to the RPE. Suppressing glycolysis in the RPE provided notable, noncell-autonomous therapeutic benefits to the photoreceptors, indicative of metabolically sensitive crosstalk between different cellular compartments of the retina. Surprisingly, targeting HIF2A in RPE cells did not impact RPE glycolysis, potentially implicating HIF1A as a major regulator in mouse RPE and providing a rationale for future therapeutic efforts aimed at modulating RPE metabolism.

Authors

Salvatore Marco Caruso, Xuan Cui, Brian M. Robbings, Noah Heaps, Aykut Demirkol, Bruna Lopes Da Costa, Daniel T. Hass, Peter M.J. Quinn, Jianhai Du, James B. Hurley, Stephen H. Tsang

×

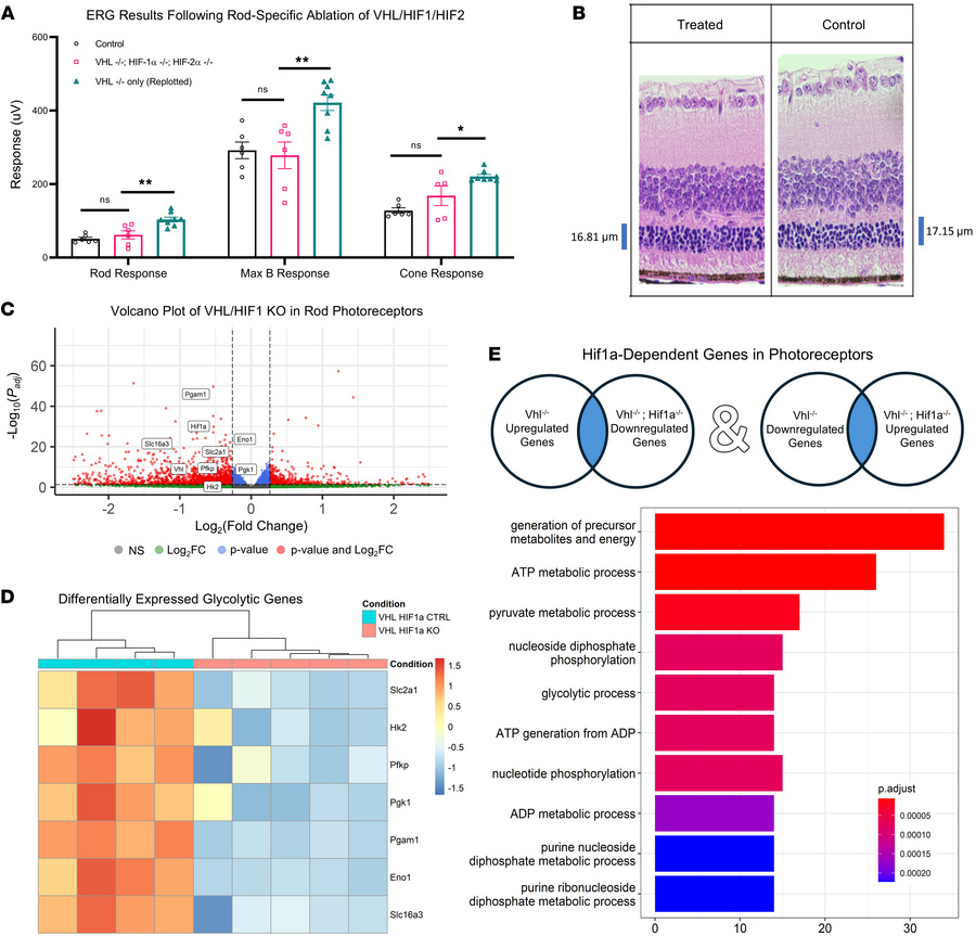
Figure 3

Rod-Expression of HIFs are essential for VHL-mediated rescue and transcriptional enhancement of glycolysis.

Options: View larger image (or click on image) Download as PowerPoint
Rod-Expression of HIFs are essential for VHL-mediated rescue and transcr...
RNA-seq identified increased glucose transporters and key enzymatic intermediates responsible for regulating glycolysis. The observed therapeutic effects were likely driven by HIFs and were negated following triple KO of VHL/HIF1A/HIF2A in rod cells, with metabolic changes highly dependent on HIF1A expression. (A) ERG analysis at 4 weeks of age comparing VHL/HIF1A/HIF2A triple knockout (Vhl–/–; Hif1a–/–; Hif2a–/–; Pde6bH620Q/H620Q; Pde6gCre–ERT2/+, n = 6) and control (VhlloxP/loxP; Hif1aloxP/loxP; Hif2aloxP/loxP; Pde6bH620Q/H620Q; Pde6gCre–ERT2/+, n = 6) mice demonstrated a complete loss of therapeutic effects associated with VHL ablation. Statistical analysis was performed using ANOVA to determine if a difference existed between groups followed by post hoc Tukey’s Honest Significant Difference (HSD) test. (B) Histological cross sections comparing triple-KO and control mice demonstrated similar findings with no difference in ONL thickness between treated and untreated mice. (C) Volcano plot of bulk RNA-seq results comparing VHL/HIF1A-ablated (Vhl–/–; Hif1a–/–; Pde6bH620Q/H620Q; Pde6gCre–ERT2/+) mice and control mice (VhlloxP/loxP; Hif1aloxP/loxP; Pde6bH620Q/H620Q; Pde6gCre–ERT2/+). (D) Highlighted findings of bulk RNA-seq demonstrating downregulation of several glycolytic enzymes following VHL/HIF1A ablation, including Glut1 and Pfk. Statistics were performed in DESeq2 using Wald tests and multiple comparisons were accounted for using the Benjamini-Hochberg method to control the FDR. (E) GO analysis of HIF1A-dependent genes (i.e., those inversely regulated in VHL and VHL/HIF1A KOs) demonstrated a strong regulation of glycolysis by HIF1A. All Error bars shown represent mean ± SEM. * P < 0.05; ** P < 0.01.

Copyright © 2026 American Society for Clinical Investigation
ISSN: 0021-9738 (print), 1558-8238 (online)

Sign up for email alerts