Go to JCI Insight
  • About
  • Editors
  • Consulting Editors
  • For authors
  • Publication ethics
  • Publication alerts by email
  • Advertising
  • Job board
  • Contact
  • Clinical Research and Public Health
  • Current issue
  • Past issues
  • By specialty
    • COVID-19
    • Cardiology
    • Gastroenterology
    • Immunology
    • Metabolism
    • Nephrology
    • Neuroscience
    • Oncology
    • Pulmonology
    • Vascular biology
    • All ...
  • Videos
    • Conversations with Giants in Medicine
    • Video Abstracts
  • Reviews
    • View all reviews ...
    • Clinical innovation and scientific progress in GLP-1 medicine (Nov 2025)
    • Pancreatic Cancer (Jul 2025)
    • Complement Biology and Therapeutics (May 2025)
    • Evolving insights into MASLD and MASH pathogenesis and treatment (Apr 2025)
    • Microbiome in Health and Disease (Feb 2025)
    • Substance Use Disorders (Oct 2024)
    • Clonal Hematopoiesis (Oct 2024)
    • View all review series ...
  • Viewpoint
  • Collections
    • In-Press Preview
    • Clinical Research and Public Health
    • Research Letters
    • Letters to the Editor
    • Editorials
    • Commentaries
    • Editor's notes
    • Reviews
    • Viewpoints
    • 100th anniversary
    • Top read articles

  • Current issue
  • Past issues
  • Specialties
  • Reviews
  • Review series
  • Conversations with Giants in Medicine
  • Video Abstracts
  • In-Press Preview
  • Clinical Research and Public Health
  • Research Letters
  • Letters to the Editor
  • Editorials
  • Commentaries
  • Editor's notes
  • Reviews
  • Viewpoints
  • 100th anniversary
  • Top read articles
  • About
  • Editors
  • Consulting Editors
  • For authors
  • Publication ethics
  • Publication alerts by email
  • Advertising
  • Job board
  • Contact
TMEM219 signaling promotes intestinal stem cell death and exacerbates colitis
Francesca D’Addio, Giovanni Amabile, Emma Assi, Anna Maestroni, Adriana Petrazzuolo, Cristian Loretelli, Ahmed Abdelasalam, Moufida Ben Nasr, Ida Pastore, Maria Elena Lunati, Vera Usuelli, Monica Zocchi, Andy Joe Seelam, Domenico Corradi, Stefano La Rosa, Virna Marin, Monique Zangarini, Marta Nardini, Stefano Porzio, Filippo Canducci, Claudia Nardini, Basset El Essawy, Manuela Nebuloni, Jun Yang, Massimo Venturini, Giovanni Maconi, Franco Folli, Silvio Danese, Gianvincenzo Zuccotti, Gianluca M. Sampietro, Sandro Ardizzone, Paolo Fiorina
Francesca D’Addio, Giovanni Amabile, Emma Assi, Anna Maestroni, Adriana Petrazzuolo, Cristian Loretelli, Ahmed Abdelasalam, Moufida Ben Nasr, Ida Pastore, Maria Elena Lunati, Vera Usuelli, Monica Zocchi, Andy Joe Seelam, Domenico Corradi, Stefano La Rosa, Virna Marin, Monique Zangarini, Marta Nardini, Stefano Porzio, Filippo Canducci, Claudia Nardini, Basset El Essawy, Manuela Nebuloni, Jun Yang, Massimo Venturini, Giovanni Maconi, Franco Folli, Silvio Danese, Gianvincenzo Zuccotti, Gianluca M. Sampietro, Sandro Ardizzone, Paolo Fiorina
View: Text | PDF
Research Article Gastroenterology

TMEM219 signaling promotes intestinal stem cell death and exacerbates colitis

  • Text
  • PDF
Abstract

Mechanisms by which mucosal regeneration is abrogated in inflammatory bowel disease (IBD) are still under investigation, and a role for an intestinal stem cell (ISC) defect is now emerging. Herein, we report an abnormal ISC death that occurs in Crohn’s disease, which exacerbates colitis, limits ISC-dependent mucosal repair, and is controlled through the death factor Transmembrane protein 219 (TMEM219). Large alterations in TMEM219 expression were observed in patients with Crohn’s disease, particularly in those with active disease and/or those who were nonresponders to conventional therapy, confirming that TMEM219 signaling is abnormally activated and leads to failure of the mucosal regenerative response. Mechanistic studies revealed a proapoptotic TMEM219-mediated molecular signature in Crohn’s disease, which associates with Caspase-8 activation and ISC death. Pharmacological blockade of the IGFBP3/TMEM219 binding/signal with the recombinant protein ecto-TMEM219 restored the self-renewal abilities of miniguts generated from patients with Crohn’s disease in vitro and ameliorated DSS-induced and T cell-mediated colitis in vivo, ultimately leading to mucosal healing. Genetic tissue-specific deletion of TMEM219 in ISCs in newly generated TMEM219fl/flLGR5cre mice revived their mucosal regenerative abilities both in vitro and in vivo. Our findings demonstrate that a TMEM219-dependent ISC death exacerbates colitis and that TMEM219 blockade reestablishes intestinal self-renewal properties in IBD.

Authors

Francesca D’Addio, Giovanni Amabile, Emma Assi, Anna Maestroni, Adriana Petrazzuolo, Cristian Loretelli, Ahmed Abdelasalam, Moufida Ben Nasr, Ida Pastore, Maria Elena Lunati, Vera Usuelli, Monica Zocchi, Andy Joe Seelam, Domenico Corradi, Stefano La Rosa, Virna Marin, Monique Zangarini, Marta Nardini, Stefano Porzio, Filippo Canducci, Claudia Nardini, Basset El Essawy, Manuela Nebuloni, Jun Yang, Massimo Venturini, Giovanni Maconi, Franco Folli, Silvio Danese, Gianvincenzo Zuccotti, Gianluca M. Sampietro, Sandro Ardizzone, Paolo Fiorina

×

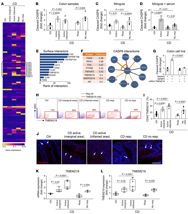
Figure 2

Dysfunctional Caspase-8–mediated TMEM219 signaling in Crohn’s disease.

Options: View larger image (or click on image) Download as PowerPoint
Dysfunctional Caspase-8–mediated TMEM219 signaling in Crohn’s disease.
(...
(A). Apoptotic gene signature analyzed in intestinal samples of patients with active Crohn’s disease (CD, marginal and inflamed areas), of patients who were responders in remission phase and nonresponders compared with controls (Ctrl). (B). Cleaved Caspase-8 measured in intestinal samples of people who were controls and of patients with Crohn’s disease from all patient cohorts (n = 5–8/group). (C and D). Cleaved Caspase-8 quantified in miniguts developed from individuals who were controls and from patients with Crohn’s disease of all patient cohorts (n = 6/group) or measured in miniguts of control samples cultured with pooled serum of people who were controls or patients with Crohn’s disease (n = 5) from all patient cohorts in place of 10% FBS (n = 6/group). (E). Cell membrane receptors identified in the Caspase-8 interactome and depicted based on their ranking of interactions using Genemania analysis. (F). Network of Caspase-8 gene-gene interactions generated by the IntAct software, based on molecular interaction, type, and method of detection. Top 8 genes and MIscore for interaction with Caspase-8 are shown. (G). Cleaved Caspase-8 measured in Caco2 cells transfected with siRNA TMEM219 and cultured with the TMEM219 ligand IGFBP3 (50 ng/mL), (n = 3). (H and I). Flow cytometric expression of TMEM219 in intestinal cells of people who were controls (n = 13) and patients with Crohn’s disease from all patient cohorts (n = 7/group). (J). Representative pictures of TMEM219 immunofluorescence expression in intestinal samples of people who were controls and of patients with Crohn’s disease from all patient cohorts. The crypt base location of positive cells is highlighted. Original magnification ×20; scale bar: 100 μm. (K and L). TMEM219 protein and mRNA expression quantified in intestinal samples of patients with Crohn’s disease from all patient cohorts compared with controls (n = 5–8). Mean ± SEM. Box plots include the median line, the minimum and maximum value, and the upper and lower quartile. At least 3 independent experiments performed in duplicates. 1-way ANOVA followed by Šidák’s post hoc test and 2-sided t test.

Copyright © 2025 American Society for Clinical Investigation
ISSN: 0021-9738 (print), 1558-8238 (online)

Sign up for email alerts