Go to JCI Insight
  • About
  • Editors
  • Consulting Editors
  • For authors
  • Publication ethics
  • Publication alerts by email
  • Advertising
  • Job board
  • Contact
  • Clinical Research and Public Health
  • Current issue
  • Past issues
  • By specialty
    • COVID-19
    • Cardiology
    • Gastroenterology
    • Immunology
    • Metabolism
    • Nephrology
    • Neuroscience
    • Oncology
    • Pulmonology
    • Vascular biology
    • All ...
  • Videos
    • ASCI Milestone Awards
    • Video Abstracts
    • Conversations with Giants in Medicine
  • Reviews
    • View all reviews ...
    • Clinical innovation and scientific progress in GLP-1 medicine (Nov 2025)
    • Pancreatic Cancer (Jul 2025)
    • Complement Biology and Therapeutics (May 2025)
    • Evolving insights into MASLD and MASH pathogenesis and treatment (Apr 2025)
    • Microbiome in Health and Disease (Feb 2025)
    • Substance Use Disorders (Oct 2024)
    • Clonal Hematopoiesis (Oct 2024)
    • View all review series ...
  • Viewpoint
  • Collections
    • In-Press Preview
    • Clinical Research and Public Health
    • Research Letters
    • Letters to the Editor
    • Editorials
    • Commentaries
    • Editor's notes
    • Reviews
    • Viewpoints
    • 100th anniversary
    • Top read articles

  • Current issue
  • Past issues
  • Specialties
  • Reviews
  • Review series
  • ASCI Milestone Awards
  • Video Abstracts
  • Conversations with Giants in Medicine
  • In-Press Preview
  • Clinical Research and Public Health
  • Research Letters
  • Letters to the Editor
  • Editorials
  • Commentaries
  • Editor's notes
  • Reviews
  • Viewpoints
  • 100th anniversary
  • Top read articles
  • About
  • Editors
  • Consulting Editors
  • For authors
  • Publication ethics
  • Publication alerts by email
  • Advertising
  • Job board
  • Contact
Combinatorial therapy regimens targeting preclinical models of melanoma resistant to immune checkpoint blockade
Imran Khan, Aida Rodriguez-Brotons, Anukana Bhattacharjee, Vladimir Bezrookove, Altaf Dar, David De Semir, Mehdi Nosrati, Ryan Ice, Liliana Soroceanu, Stanley P. Leong, Kevin B. Kim, Yihui Shi, James E. Cleaver, James R. Miller III, Pierre-Yves Desprez, John M. Kirkwood, Marcus Bosenberg, Nathan Salomonis, Sean McAllister, Mohammed Kashani-Sabet
Imran Khan, Aida Rodriguez-Brotons, Anukana Bhattacharjee, Vladimir Bezrookove, Altaf Dar, David De Semir, Mehdi Nosrati, Ryan Ice, Liliana Soroceanu, Stanley P. Leong, Kevin B. Kim, Yihui Shi, James E. Cleaver, James R. Miller III, Pierre-Yves Desprez, John M. Kirkwood, Marcus Bosenberg, Nathan Salomonis, Sean McAllister, Mohammed Kashani-Sabet
View: Text | PDF
Research Article Dermatology Oncology

Combinatorial therapy regimens targeting preclinical models of melanoma resistant to immune checkpoint blockade

  • Text
  • PDF
Abstract

Few effective therapeutic options exist after progression on immune checkpoint blockade (ICB) for melanoma. Here, we utilized a platform incorporating transcriptomic profiling, high-throughput drug screening, and murine models to demonstrate the preclinical efficacy of several combinatorial regimens against ICB-resistant melanoma. Transcriptomic analysis of ICB-resistant melanomas demonstrated activation of several targetable pathways. High-throughput drug screening targeting these pathways identified several effective combinations in ICB-resistant patient-derived xenograft models. The combination of cobimetinib and regorafenib (termed Cobi+Reg) emerged as a particularly promising regimen, with efficacy against distinct molecular melanoma subtypes and after progression on ICB in immunocompetent models. Transcriptomic and spatial analysis of Cobi+Reg–treated tumors demonstrated upregulation of antigen presentation machinery, with concomitantly increased activated T cell infiltration. Combining Cobi+Reg with ICB was superior to either modality in vivo. This analytical platform exploits the biology of ICB-resistant melanoma to identify therapeutic vulnerabilities, resulting in the identification of drug combinations that form the basis for rational clinical trial design in the setting of advanced melanoma resistant to ICB.

Authors

Imran Khan, Aida Rodriguez-Brotons, Anukana Bhattacharjee, Vladimir Bezrookove, Altaf Dar, David De Semir, Mehdi Nosrati, Ryan Ice, Liliana Soroceanu, Stanley P. Leong, Kevin B. Kim, Yihui Shi, James E. Cleaver, James R. Miller III, Pierre-Yves Desprez, John M. Kirkwood, Marcus Bosenberg, Nathan Salomonis, Sean McAllister, Mohammed Kashani-Sabet

×

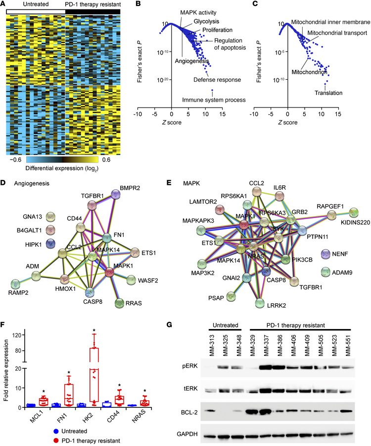
Figure 1

Identification of differentially expressed genes and pathways in ICB-resistant melanoma.

Options: View larger image (or click on image) Download as PowerPoint
Identification of differentially expressed genes and pathways in ICB-res...
(A) Heatmap of supervised analysis of RNA-Seq results from untreated metastatic melanoma specimens versus tumors obtained from patients progressing on PD-1 blockade. The z scores of upregulated (B) and downregulated (C) biological processes (as determined by Fisher’s exact test) identified by Gene Ontology analysis. (D and E) WikiPathways analysis of differentially expressed genes in ICB-resistant melanomas involved in angiogenesis (D) and MAPK pathway (E). (F) qRT-PCR analysis of expression of various differentially expressed genes in ICB-resistant patient samples; *P < 0.05 by Student’s t test. (G) Western blot analysis of expression of various proteins in pathways identified by RNA-Seq analysis.

Copyright © 2026 American Society for Clinical Investigation
ISSN: 0021-9738 (print), 1558-8238 (online)

Sign up for email alerts