Go to JCI Insight
  • About
  • Editors
  • Consulting Editors
  • For authors
  • Publication ethics
  • Publication alerts by email
  • Advertising
  • Job board
  • Contact
  • Clinical Research and Public Health
  • Current issue
  • Past issues
  • By specialty
    • COVID-19
    • Cardiology
    • Gastroenterology
    • Immunology
    • Metabolism
    • Nephrology
    • Neuroscience
    • Oncology
    • Pulmonology
    • Vascular biology
    • All ...
  • Videos
    • ASCI Milestone Awards
    • Video Abstracts
    • Conversations with Giants in Medicine
  • Reviews
    • View all reviews ...
    • Clinical innovation and scientific progress in GLP-1 medicine (Nov 2025)
    • Pancreatic Cancer (Jul 2025)
    • Complement Biology and Therapeutics (May 2025)
    • Evolving insights into MASLD and MASH pathogenesis and treatment (Apr 2025)
    • Microbiome in Health and Disease (Feb 2025)
    • Substance Use Disorders (Oct 2024)
    • Clonal Hematopoiesis (Oct 2024)
    • View all review series ...
  • Viewpoint
  • Collections
    • In-Press Preview
    • Clinical Research and Public Health
    • Research Letters
    • Letters to the Editor
    • Editorials
    • Commentaries
    • Editor's notes
    • Reviews
    • Viewpoints
    • 100th anniversary
    • Top read articles

  • Current issue
  • Past issues
  • Specialties
  • Reviews
  • Review series
  • ASCI Milestone Awards
  • Video Abstracts
  • Conversations with Giants in Medicine
  • In-Press Preview
  • Clinical Research and Public Health
  • Research Letters
  • Letters to the Editor
  • Editorials
  • Commentaries
  • Editor's notes
  • Reviews
  • Viewpoints
  • 100th anniversary
  • Top read articles
  • About
  • Editors
  • Consulting Editors
  • For authors
  • Publication ethics
  • Publication alerts by email
  • Advertising
  • Job board
  • Contact
APP lysine 612 lactylation ameliorates amyloid pathology and memory decline in Alzheimer’s disease
Qiuyun Tian, Junjie Li, Bin Wu, Yayan Pang, Wenting He, Qian Xiao, Jiaojiao Wang, Lilin Yi, Na Tian, Xiuyu Shi, Lei Xia, Xin Tian, Mulan Chen, Yepeng Fan, Boqing Xu, Yuhan Tao, Weihong Song, Yehong Du, Zhifang Dong
Qiuyun Tian, Junjie Li, Bin Wu, Yayan Pang, Wenting He, Qian Xiao, Jiaojiao Wang, Lilin Yi, Na Tian, Xiuyu Shi, Lei Xia, Xin Tian, Mulan Chen, Yepeng Fan, Boqing Xu, Yuhan Tao, Weihong Song, Yehong Du, Zhifang Dong
View: Text | PDF
Research Article Aging Neuroscience

APP lysine 612 lactylation ameliorates amyloid pathology and memory decline in Alzheimer’s disease

  • Text
  • PDF
Abstract

Posttranslational modification (PTM) of the amyloid precursor protein (APP) plays a critical role in Alzheimer’s disease (AD). Recent evidence reveals that lactylation modification, as a novel PTM, is implicated in the occurrence and development of AD. However, whether and how APP lactylation contributes to both the pathogenesis and cognitive function in AD remains unknown. Here, we observed a reduction in APP lactylation in AD patients and AD model mice and cells. Proteomic mass spectrometry analysis further identified lysine 612 (APP-K612la) as a crucial site for APP lactylation, influencing APP amyloidogenic processing. A lactyl-mimicking mutant (APPK612T) reduced amyloid-β peptide (Aβ) generation and slowed down cognitive deficits in vivo. Mechanistically, APPK612T appeared to facilitate APP trafficking and metabolism. However, lactylated APP entering the endosome inhibited its binding to BACE1, suppressing subsequent cleavage. Instead, it promoted protein interaction between APP and CD2-associated protein (CD2AP), thereby accelerating the endosomal-lysosomal degradation pathway of APP. In the APP23/PS45 double-transgenic mouse model of AD, APP-Kla was susceptible to L-lactate regulation, which reduced Aβ pathology and repaired spatial learning and memory deficits. Thus, these findings suggest that targeting APP lactylation may be a promising therapeutic strategy for AD in humans.

Authors

Qiuyun Tian, Junjie Li, Bin Wu, Yayan Pang, Wenting He, Qian Xiao, Jiaojiao Wang, Lilin Yi, Na Tian, Xiuyu Shi, Lei Xia, Xin Tian, Mulan Chen, Yepeng Fan, Boqing Xu, Yuhan Tao, Weihong Song, Yehong Du, Zhifang Dong

×

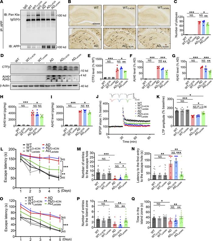
Figure 8

L-lactate enhancement of APP-Kla reduced Aβ pathology and cognitive impairment in AD model mice.

Options: View larger image (or click on image) Download as PowerPoint
L-lactate enhancement of APP-Kla reduced Aβ pathology and cognitive impa...
(A) Hippocampus tissue lysates were immunoprecipitated using an APP antibody, followed by immunoblot analysis with a Pan-Kla antibody to detect APP-Kla expression in WT and APP23/PS45 mice treated with L-lactate or O-4CIN at the age of 6 months (n = 6 in each group). (B and C) Representative IHC staining images and quantitative statistics of hippocampal senile plaques in mice (scale bar: 500μm, n > 30 slices from 6 mice in each group). (D–G) The relative protein levels of CTF-β (E), Aβ40 (F), and Aβ42 (G) were assessed by Western blot (n = 4 in each group). (H and I) Generation of Aβ40 (H) and Aβ42 (I) as measured by ELISA (n = 4–5 in each group). (J and K) Hippocampal CA1 LTP recorded from mice brain slices (J) and the bar graphs of the average percentage changes in the fEPSP slope 55–60 min after TBS delivery (K) (n = 6–8 slices from 3–4 mice in each group). (L) The latency to the escape hole during spatial learning in the Barnes maze paradigm (n = 9–15 in each group). (M and N) The correct number of finding the escape hole (M) and latency to finding the escape hole (N) during memory retrieval in the Barnes maze test (n = 9–15 in each group). (O) The latency for finding the hidden island during spatial learning in the Morris water maze test (n = 9–15 in each group). (P and Q) The number of finding hidden platform quadrant zone during spatial learning (P) and time for entries to the island zone (Q) in the Morris water maze test (n = 9–15 in each group). Data were presented as mean ± SEM, *P < 0.05, **P < 0.01, and ***P < 0.001 by 2-way ANOVA, followed by Tukey’s multiple comparisons test (C, E–G, H, I, and K–Q).

Copyright © 2026 American Society for Clinical Investigation
ISSN: 0021-9738 (print), 1558-8238 (online)

Sign up for email alerts