Go to JCI Insight
  • About
  • Editors
  • Consulting Editors
  • For authors
  • Publication ethics
  • Publication alerts by email
  • Advertising
  • Job board
  • Contact
  • Clinical Research and Public Health
  • Current issue
  • Past issues
  • By specialty
    • COVID-19
    • Cardiology
    • Gastroenterology
    • Immunology
    • Metabolism
    • Nephrology
    • Neuroscience
    • Oncology
    • Pulmonology
    • Vascular biology
    • All ...
  • Videos
    • ASCI Milestone Awards
    • Video Abstracts
    • Conversations with Giants in Medicine
  • Reviews
    • View all reviews ...
    • Clinical innovation and scientific progress in GLP-1 medicine (Nov 2025)
    • Pancreatic Cancer (Jul 2025)
    • Complement Biology and Therapeutics (May 2025)
    • Evolving insights into MASLD and MASH pathogenesis and treatment (Apr 2025)
    • Microbiome in Health and Disease (Feb 2025)
    • Substance Use Disorders (Oct 2024)
    • Clonal Hematopoiesis (Oct 2024)
    • View all review series ...
  • Viewpoint
  • Collections
    • In-Press Preview
    • Clinical Research and Public Health
    • Research Letters
    • Letters to the Editor
    • Editorials
    • Commentaries
    • Editor's notes
    • Reviews
    • Viewpoints
    • 100th anniversary
    • Top read articles

  • Current issue
  • Past issues
  • Specialties
  • Reviews
  • Review series
  • ASCI Milestone Awards
  • Video Abstracts
  • Conversations with Giants in Medicine
  • In-Press Preview
  • Clinical Research and Public Health
  • Research Letters
  • Letters to the Editor
  • Editorials
  • Commentaries
  • Editor's notes
  • Reviews
  • Viewpoints
  • 100th anniversary
  • Top read articles
  • About
  • Editors
  • Consulting Editors
  • For authors
  • Publication ethics
  • Publication alerts by email
  • Advertising
  • Job board
  • Contact
APP lysine 612 lactylation ameliorates amyloid pathology and memory decline in Alzheimer’s disease
Qiuyun Tian, Junjie Li, Bin Wu, Yayan Pang, Wenting He, Qian Xiao, Jiaojiao Wang, Lilin Yi, Na Tian, Xiuyu Shi, Lei Xia, Xin Tian, Mulan Chen, Yepeng Fan, Boqing Xu, Yuhan Tao, Weihong Song, Yehong Du, Zhifang Dong
Qiuyun Tian, Junjie Li, Bin Wu, Yayan Pang, Wenting He, Qian Xiao, Jiaojiao Wang, Lilin Yi, Na Tian, Xiuyu Shi, Lei Xia, Xin Tian, Mulan Chen, Yepeng Fan, Boqing Xu, Yuhan Tao, Weihong Song, Yehong Du, Zhifang Dong
View: Text | PDF
Research Article Aging Neuroscience

APP lysine 612 lactylation ameliorates amyloid pathology and memory decline in Alzheimer’s disease

  • Text
  • PDF
Abstract

Posttranslational modification (PTM) of the amyloid precursor protein (APP) plays a critical role in Alzheimer’s disease (AD). Recent evidence reveals that lactylation modification, as a novel PTM, is implicated in the occurrence and development of AD. However, whether and how APP lactylation contributes to both the pathogenesis and cognitive function in AD remains unknown. Here, we observed a reduction in APP lactylation in AD patients and AD model mice and cells. Proteomic mass spectrometry analysis further identified lysine 612 (APP-K612la) as a crucial site for APP lactylation, influencing APP amyloidogenic processing. A lactyl-mimicking mutant (APPK612T) reduced amyloid-β peptide (Aβ) generation and slowed down cognitive deficits in vivo. Mechanistically, APPK612T appeared to facilitate APP trafficking and metabolism. However, lactylated APP entering the endosome inhibited its binding to BACE1, suppressing subsequent cleavage. Instead, it promoted protein interaction between APP and CD2-associated protein (CD2AP), thereby accelerating the endosomal-lysosomal degradation pathway of APP. In the APP23/PS45 double-transgenic mouse model of AD, APP-Kla was susceptible to L-lactate regulation, which reduced Aβ pathology and repaired spatial learning and memory deficits. Thus, these findings suggest that targeting APP lactylation may be a promising therapeutic strategy for AD in humans.

Authors

Qiuyun Tian, Junjie Li, Bin Wu, Yayan Pang, Wenting He, Qian Xiao, Jiaojiao Wang, Lilin Yi, Na Tian, Xiuyu Shi, Lei Xia, Xin Tian, Mulan Chen, Yepeng Fan, Boqing Xu, Yuhan Tao, Weihong Song, Yehong Du, Zhifang Dong

×

Figure 2

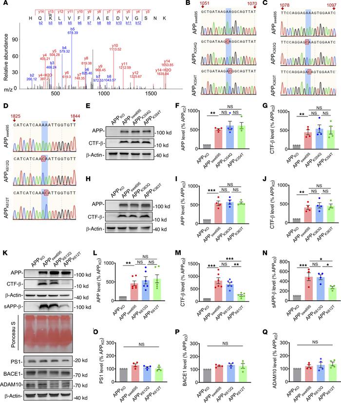
APP-K612la reduced APP amyloidogenic processing in vitro

Options: View larger image (or click on image) Download as PowerPoint
APP-K612la reduced APP amyloidogenic processing in vitro
(A) LC-MS/MS sp...
(A) LC-MS/MS spectra of the lactylated peptides of APP-K612. (B–D) Sequencing map of the APP lactylation/delactylation in K354 (B), K363 (C), and K612 (D) mimic lysine mutation site. Blue-shaded lines and red-shaded boxes represent lysine mutation sites. (E–G) The relative protein levels of APP (E and F) and CTF-β (E and G) were assessed by Western blot in APPKO cells transfected with APPswe695, APPK354Q, and APPK354T mutant plasmids (n = 4 in each group). (H–J) The relative protein levels of APP (H and I) and CTF-β (H and J) were assessed by Western blot in APPKO cells transfected with APPswe695, APPK363Q, and APPK363T mutant plasmids (n = 4 in each group). (K–Q) The relative protein levels of APP (K and L), CTF-β (K and M), sAPP-β (K and N), ADAM10 (K and O), BACE1 (K and P), and PS1 (K and Q) were assessed by Western blot in APPKO cells transfected with APPswe695, APPK612Q, and APPK612T mutant plasmids (n = 4–6 in each group). Data were presented as mean ± SEM, *P < 0.05, and ***P < 0.001. 1-way ANOVA, followed by Tukey’s multiple comparisons test (F, G, I, J, and L–Q).

Copyright © 2026 American Society for Clinical Investigation
ISSN: 0021-9738 (print), 1558-8238 (online)

Sign up for email alerts