Go to JCI Insight
  • About
  • Editors
  • Consulting Editors
  • For authors
  • Publication ethics
  • Publication alerts by email
  • Advertising
  • Job board
  • Contact
  • Clinical Research and Public Health
  • Current issue
  • Past issues
  • By specialty
    • COVID-19
    • Cardiology
    • Gastroenterology
    • Immunology
    • Metabolism
    • Nephrology
    • Neuroscience
    • Oncology
    • Pulmonology
    • Vascular biology
    • All ...
  • Videos
    • ASCI Milestone Awards
    • Video Abstracts
    • Conversations with Giants in Medicine
  • Reviews
    • View all reviews ...
    • Clinical innovation and scientific progress in GLP-1 medicine (Nov 2025)
    • Pancreatic Cancer (Jul 2025)
    • Complement Biology and Therapeutics (May 2025)
    • Evolving insights into MASLD and MASH pathogenesis and treatment (Apr 2025)
    • Microbiome in Health and Disease (Feb 2025)
    • Substance Use Disorders (Oct 2024)
    • Clonal Hematopoiesis (Oct 2024)
    • View all review series ...
  • Viewpoint
  • Collections
    • In-Press Preview
    • Clinical Research and Public Health
    • Research Letters
    • Letters to the Editor
    • Editorials
    • Commentaries
    • Editor's notes
    • Reviews
    • Viewpoints
    • 100th anniversary
    • Top read articles

  • Current issue
  • Past issues
  • Specialties
  • Reviews
  • Review series
  • ASCI Milestone Awards
  • Video Abstracts
  • Conversations with Giants in Medicine
  • In-Press Preview
  • Clinical Research and Public Health
  • Research Letters
  • Letters to the Editor
  • Editorials
  • Commentaries
  • Editor's notes
  • Reviews
  • Viewpoints
  • 100th anniversary
  • Top read articles
  • About
  • Editors
  • Consulting Editors
  • For authors
  • Publication ethics
  • Publication alerts by email
  • Advertising
  • Job board
  • Contact
Biallelic variants in ARHGAP19 cause a progressive inherited motor-predominant neuropathy
Natalia Dominik, et al.
Natalia Dominik, et al.
View: Text | PDF
Research Article Genetics Neuroscience

Biallelic variants in ARHGAP19 cause a progressive inherited motor-predominant neuropathy

  • Text
  • PDF
Abstract

Charcot-Marie-Tooth (CMT) disease is a clinically and genetically heterogeneous group of hereditary neuropathies. Despite progress in genetic sequencing, for around a quarter of patients the disease has lacked a genetic explanation. Here, we identified 16 recessive variants in the RhoGTPase activating protein 19 gene (ARHGAP19) causing motor-predominant neuropathy in 25 individuals from 20 unrelated families. The ARHGAP19 protein acts as a negative regulator of the RhoA GTPase. In vitro biochemical and cellular assays revealed that patient variants impair the GTPase-activating protein (GAP) activity of ARHGAP19 and reduce ARHGAP19 protein levels. Through the use of patient lines, in vitro GAP assays and in silico molecular modeling, we provided evidence that CMT-associated ARHGAP19 variants act through a loss-of-function (LOF) mechanism. LOF in ARHGAP19 orthologues in Drosophila melanogaster and Danio rerio induced motor defects in axonal and synaptic morphology. Similar cellular phenotypes were observed in ARHGAP19 patient-derived motoneurons. Transcriptomic studies further demonstrated that ARHGAP19 regulates cellular pathways associated with motor proteins and the cell cycle. Taken together, our findings establish ARHGAP19 variants as a cause of inherited neuropathy acting through a LOF mechanism.

Authors

Natalia Dominik, Stephanie Efthymiou, Christopher J. Record, Xinyu Miao, Renee Q. Lin, Jevin M. Parmar, Annarita Scardamaglia, Reza Maroofian, Simon A. Lowe, Gabriel N. Aughey, Abigail D. Wilson, Riccardo Curro, Ricardo P. Schnekenberg, Shahryar Alavi, Leif Leclaire, Yi He, Kristina Zhelcheska, Yohanns Bellaïche, Isabelle Gaugué, Mariola Skorupinska, Liedewei Van de Vondel, Sahar I. Da’as, Valentina Turchetti, Serdal Güngör, Gavin V. Monahan, Ehsan Ghayoor Karimiani, Yalda Jamshidi, Phillipa J. Lamont, Camila Armirola-Ricaurte, Haluk Topaloglu, Albena Jordanova, Mashaya Zaman, Selina H. Banu, Wilson Marques, Pedro J. Tomaselli, Busra Aynekin, Ali Cansu, Huseyin Per, Ayten Güleç, Javeria Raza Alvi, Tipu Sultan, Arif Khan, Giovanni Zifarelli, Shahnaz Ibrahim, Grazia M. S. Mancini, M.M. Motazacker, Esther Brusse, Vincenzo Lupo, Teresa Sevilla, A. Nazli Başak, Seyma Tekgul, Robin J. Palvadeau, Jonathan Baets, Yesim Parman, Arman Çakar, Rita Horvath, Tobias B. Haack, Jan-Hendrik Stahl, Kathrin Grundmann-Hauser, Joohyun Park, Stephan Zuchner, Nigel G. Laing, Lindsay A. Wilson, Alexander M. Rossor, James Polke, Fernanda Barbosa Figueiredo, André Pessoa, Fernando Kok, Antônio Rodrigues Coimbra-Neto, Marcondes C. Franca Jr, Gianina Ravenscroft, Sherifa A. Hamed, Wendy K. Chung, Alan M. Pittman, Daniel P. Osborn, Michael Hanna, Andrea Cortese, Mary M. Reilly, James E.C. Jepson, Nathalie Lamarche-Vane, Henry Houlden

×

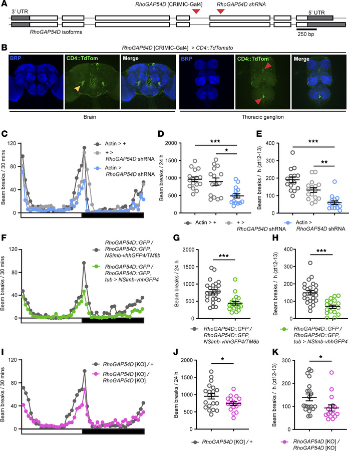
Figure 6

The ARHGAP19 ortholog RhoGAP54D is important for Drosophila melanogaster locomotion.

Options: View larger image (or click on image) Download as PowerPoint
The ARHGAP19 ortholog RhoGAP54D is important for Drosophila melanogaster...
(A) Schematic of the RhoGAP54D locus. Exons, white blocks; untranslated regions (UTRs), grey blocks; intron, line. Insertion site of the RhoGAP54D[CRIMIC-Gal4] element and exonic region targeted by RhoGAP54D shRNA are shown (red arrows). (B) Confocal images illustrating RhoGAP54D-driven membrane-tagged CD4:TdTomato expression in the adult male Drosophila brain and thoracic ganglion. Brain, yellow arrow points to projections close to the antennal mechanosensory motor center. Thoracic ganglion, red arrows point to isolated cell bodies. Note the CD4:TdTomato signal surrounding Bruchpilot-labeled (BRP-labeled) neuropil domains. (C) Patterns of locomotor activity in flies globally expressing RhoGAP54D shRNA (actin > RhoGAP54D shRNA) and driver/shRNA alone controls. White bar, lights on; black bar, lights off. (D and E) Number of beam breaks across 24 hours (D) or during ZT12-13 (E), a period of peak activity. n = 15–16. (F–H) Patterns of locomotor activity (F), total (G) and peak (ZT12-13; (H) beam breaks in adult flies harboring a RhoGAP54D GFP fusion allele and expressing deGradFP components, enabling degradation of the RhoGAP54D:GFP fusion protein, and a RhoGAP54D:GFP homozygote control. n = 18 and 24 respectively. (I–K) Patterns of locomotor activity (I), total (J) and peak (ZT12-13; (K) beam breaks in adult flies heterozygous or homozygous for the RhoGAP54D[KO] null allele. n = 16 and 20 respectively. Central line in dot plots, mean. Error bars: SEM. *P < 0.05, **P < 0.005, ***P < 0.0005, 1-way ANOVA with Dunnett’s post hoc test (D), Kruskal-Wallis test with Dunn’s post hoc test (E), Mann-Whitney U-test (G and K), or t test with Welch’s correction (H and J).

Copyright © 2026 American Society for Clinical Investigation
ISSN: 0021-9738 (print), 1558-8238 (online)

Sign up for email alerts