Go to JCI Insight
  • About
  • Editors
  • Consulting Editors
  • For authors
  • Publication ethics
  • Publication alerts by email
  • Advertising
  • Job board
  • Contact
  • Clinical Research and Public Health
  • Current issue
  • Past issues
  • By specialty
    • COVID-19
    • Cardiology
    • Gastroenterology
    • Immunology
    • Metabolism
    • Nephrology
    • Neuroscience
    • Oncology
    • Pulmonology
    • Vascular biology
    • All ...
  • Videos
    • ASCI Milestone Awards
    • Video Abstracts
    • Conversations with Giants in Medicine
  • Reviews
    • View all reviews ...
    • Clinical innovation and scientific progress in GLP-1 medicine (Nov 2025)
    • Pancreatic Cancer (Jul 2025)
    • Complement Biology and Therapeutics (May 2025)
    • Evolving insights into MASLD and MASH pathogenesis and treatment (Apr 2025)
    • Microbiome in Health and Disease (Feb 2025)
    • Substance Use Disorders (Oct 2024)
    • Clonal Hematopoiesis (Oct 2024)
    • View all review series ...
  • Viewpoint
  • Collections
    • In-Press Preview
    • Clinical Research and Public Health
    • Research Letters
    • Letters to the Editor
    • Editorials
    • Commentaries
    • Editor's notes
    • Reviews
    • Viewpoints
    • 100th anniversary
    • Top read articles

  • Current issue
  • Past issues
  • Specialties
  • Reviews
  • Review series
  • ASCI Milestone Awards
  • Video Abstracts
  • Conversations with Giants in Medicine
  • In-Press Preview
  • Clinical Research and Public Health
  • Research Letters
  • Letters to the Editor
  • Editorials
  • Commentaries
  • Editor's notes
  • Reviews
  • Viewpoints
  • 100th anniversary
  • Top read articles
  • About
  • Editors
  • Consulting Editors
  • For authors
  • Publication ethics
  • Publication alerts by email
  • Advertising
  • Job board
  • Contact
Biallelic variants in ARHGAP19 cause a progressive inherited motor-predominant neuropathy
Natalia Dominik, et al.
Natalia Dominik, et al.
View: Text | PDF
Research Article Genetics Neuroscience

Biallelic variants in ARHGAP19 cause a progressive inherited motor-predominant neuropathy

  • Text
  • PDF
Abstract

Charcot-Marie-Tooth (CMT) disease is a clinically and genetically heterogeneous group of hereditary neuropathies. Despite progress in genetic sequencing, for around a quarter of patients the disease has lacked a genetic explanation. Here, we identified 16 recessive variants in the RhoGTPase activating protein 19 gene (ARHGAP19) causing motor-predominant neuropathy in 25 individuals from 20 unrelated families. The ARHGAP19 protein acts as a negative regulator of the RhoA GTPase. In vitro biochemical and cellular assays revealed that patient variants impair the GTPase-activating protein (GAP) activity of ARHGAP19 and reduce ARHGAP19 protein levels. Through the use of patient lines, in vitro GAP assays and in silico molecular modeling, we provided evidence that CMT-associated ARHGAP19 variants act through a loss-of-function (LOF) mechanism. LOF in ARHGAP19 orthologues in Drosophila melanogaster and Danio rerio induced motor defects in axonal and synaptic morphology. Similar cellular phenotypes were observed in ARHGAP19 patient-derived motoneurons. Transcriptomic studies further demonstrated that ARHGAP19 regulates cellular pathways associated with motor proteins and the cell cycle. Taken together, our findings establish ARHGAP19 variants as a cause of inherited neuropathy acting through a LOF mechanism.

Authors

Natalia Dominik, Stephanie Efthymiou, Christopher J. Record, Xinyu Miao, Renee Q. Lin, Jevin M. Parmar, Annarita Scardamaglia, Reza Maroofian, Simon A. Lowe, Gabriel N. Aughey, Abigail D. Wilson, Riccardo Curro, Ricardo P. Schnekenberg, Shahryar Alavi, Leif Leclaire, Yi He, Kristina Zhelcheska, Yohanns Bellaïche, Isabelle Gaugué, Mariola Skorupinska, Liedewei Van de Vondel, Sahar I. Da’as, Valentina Turchetti, Serdal Güngör, Gavin V. Monahan, Ehsan Ghayoor Karimiani, Yalda Jamshidi, Phillipa J. Lamont, Camila Armirola-Ricaurte, Haluk Topaloglu, Albena Jordanova, Mashaya Zaman, Selina H. Banu, Wilson Marques, Pedro J. Tomaselli, Busra Aynekin, Ali Cansu, Huseyin Per, Ayten Güleç, Javeria Raza Alvi, Tipu Sultan, Arif Khan, Giovanni Zifarelli, Shahnaz Ibrahim, Grazia M. S. Mancini, M.M. Motazacker, Esther Brusse, Vincenzo Lupo, Teresa Sevilla, A. Nazli Başak, Seyma Tekgul, Robin J. Palvadeau, Jonathan Baets, Yesim Parman, Arman Çakar, Rita Horvath, Tobias B. Haack, Jan-Hendrik Stahl, Kathrin Grundmann-Hauser, Joohyun Park, Stephan Zuchner, Nigel G. Laing, Lindsay A. Wilson, Alexander M. Rossor, James Polke, Fernanda Barbosa Figueiredo, André Pessoa, Fernando Kok, Antônio Rodrigues Coimbra-Neto, Marcondes C. Franca Jr, Gianina Ravenscroft, Sherifa A. Hamed, Wendy K. Chung, Alan M. Pittman, Daniel P. Osborn, Michael Hanna, Andrea Cortese, Mary M. Reilly, James E.C. Jepson, Nathalie Lamarche-Vane, Henry Houlden

×

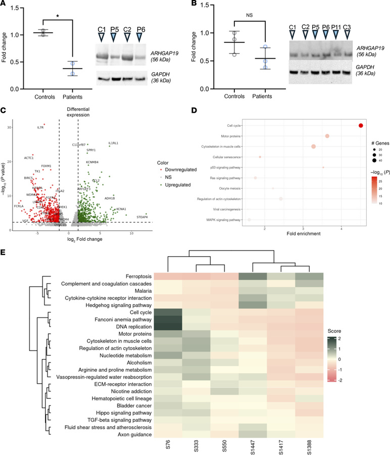
Figure 4

Western blot and RNA-seq analyses confirm downregulation of ARHGAP19 as well as cell cycle, motor, and muscular cytoskeleton pathways.

Options: View larger image (or click on image) Download as PowerPoint
Western blot and RNA-seq analyses confirm downregulation of ARHGAP19 as ...
(A and B) Protein expression levels of ARHGAP19 in iPSc-derived SMN lines (A) and patient-derived fibroblasts (B). Fibroblasts from P5 (F5-II:2), P6 (F6-II:7), and P11 (F10-II:1) harboring the c.419G>A (p.Gly140Asp), c.203T>C (p.Leu68Pro), and c.85A>G (p.Asn29Asp) variants, respectively, were analyzed by Western blot, as well as fibroblast-derived iPSc SMNs from P5 (F5-II:2) and P6 (F6-II:7) patients. (C) Volcano plot showing log2 of fold change in ARHGAP19 mutants compared with controls and –log10 (adjusted P-value). (D) Pathway enrichment: differentially expressed genes with P value < 0.005 were selected for performing pathways enrichment analysis. Top 10 pathways with the highest enrichment scores were plotted, showing 3 cellular pathways highly enriched with dozens of affected genes and a very low P-value: cell cycle, motor proteins, and cytoskeleton in muscle cells. (E) Pathway scores per sample: enriched pathways were analyzed to compare their expression levels in patients and controls. Some pathways are overexpressed in patients while most of them are downregulated.

Copyright © 2026 American Society for Clinical Investigation
ISSN: 0021-9738 (print), 1558-8238 (online)

Sign up for email alerts