Go to JCI Insight
  • About
  • Editors
  • Consulting Editors
  • For authors
  • Publication ethics
  • Publication alerts by email
  • Advertising
  • Job board
  • Contact
  • Clinical Research and Public Health
  • Current issue
  • Past issues
  • By specialty
    • COVID-19
    • Cardiology
    • Gastroenterology
    • Immunology
    • Metabolism
    • Nephrology
    • Neuroscience
    • Oncology
    • Pulmonology
    • Vascular biology
    • All ...
  • Videos
    • ASCI Milestone Awards
    • Video Abstracts
    • Conversations with Giants in Medicine
  • Reviews
    • View all reviews ...
    • Clinical innovation and scientific progress in GLP-1 medicine (Nov 2025)
    • Pancreatic Cancer (Jul 2025)
    • Complement Biology and Therapeutics (May 2025)
    • Evolving insights into MASLD and MASH pathogenesis and treatment (Apr 2025)
    • Microbiome in Health and Disease (Feb 2025)
    • Substance Use Disorders (Oct 2024)
    • Clonal Hematopoiesis (Oct 2024)
    • View all review series ...
  • Viewpoint
  • Collections
    • In-Press Preview
    • Clinical Research and Public Health
    • Research Letters
    • Letters to the Editor
    • Editorials
    • Commentaries
    • Editor's notes
    • Reviews
    • Viewpoints
    • 100th anniversary
    • Top read articles

  • Current issue
  • Past issues
  • Specialties
  • Reviews
  • Review series
  • ASCI Milestone Awards
  • Video Abstracts
  • Conversations with Giants in Medicine
  • In-Press Preview
  • Clinical Research and Public Health
  • Research Letters
  • Letters to the Editor
  • Editorials
  • Commentaries
  • Editor's notes
  • Reviews
  • Viewpoints
  • 100th anniversary
  • Top read articles
  • About
  • Editors
  • Consulting Editors
  • For authors
  • Publication ethics
  • Publication alerts by email
  • Advertising
  • Job board
  • Contact
HMGA1 acts as an epigenetic gatekeeper of ASCL2 and Wnt signaling during colon tumorigenesis
Li Z. Luo, Jung-Hyun Kim, Iliana Herrera, Shaoguang Wu, Xinqun Wu, Seong-Sik Park, Juyoung Cho, Leslie Cope, Lingling Xian, Bailey E. West, Julian Calderon-Espinosa, Joseph Kim, Zanshé Thompson, Isha Maloo, Tatianna Larman, Karen L. Reddy, Ying Feng, Eric R. Fearon, Cynthia L. Sears, Linda Resar
Li Z. Luo, Jung-Hyun Kim, Iliana Herrera, Shaoguang Wu, Xinqun Wu, Seong-Sik Park, Juyoung Cho, Leslie Cope, Lingling Xian, Bailey E. West, Julian Calderon-Espinosa, Joseph Kim, Zanshé Thompson, Isha Maloo, Tatianna Larman, Karen L. Reddy, Ying Feng, Eric R. Fearon, Cynthia L. Sears, Linda Resar
View: Text | PDF
Research Article Oncology

HMGA1 acts as an epigenetic gatekeeper of ASCL2 and Wnt signaling during colon tumorigenesis

  • Text
  • PDF
Abstract

Mutated tumor cells undergo changes in chromatin accessibility and gene expression, resulting in aberrant proliferation and differentiation, although how this occurs is unclear. HMGA1 chromatin regulators are abundant in stem cells and oncogenic in diverse tissues; however, their role in colon tumorigenesis is only beginning to emerge. Here, we uncover a previously unknown epigenetic program whereby HMGA1 amplifies Wnt signaling during colon tumorigenesis driven by inflammatory microbiota and/or Adenomatous polyposis coli (Apc) inactivation. Mechanistically, HMGA1 “opens” chromatin to upregulate the stem cell regulator, Ascl2, and downstream Wnt effectors, promoting stem and Paneth-like cell states while depleting differentiated enterocytes. Loss of just one Hmga1 allele within colon epithelium restrains tumorigenesis and Wnt signaling driven by mutant Apc and inflammatory microbiota. However, HMGA1 deficiency has minimal effects in colon epithelium under homeostatic conditions. In human colon cancer cells, HMGA1 directly induces ASCL2 by recruiting activating histone marks. Silencing HMGA1 disrupts oncogenic properties, whereas reexpression of ASCL2 partially rescues these phenotypes. Further, HMGA1 and ASCL2 are coexpressed and upregulated in human colorectal cancer. Together, our results establish HMGA1 as an epigenetic gatekeeper of Wnt signals and cell state under conditions of APC inactivation, illuminating HMGA1 as a potential therapeutic target in colon cancer.

Authors

Li Z. Luo, Jung-Hyun Kim, Iliana Herrera, Shaoguang Wu, Xinqun Wu, Seong-Sik Park, Juyoung Cho, Leslie Cope, Lingling Xian, Bailey E. West, Julian Calderon-Espinosa, Joseph Kim, Zanshé Thompson, Isha Maloo, Tatianna Larman, Karen L. Reddy, Ying Feng, Eric R. Fearon, Cynthia L. Sears, Linda Resar

×

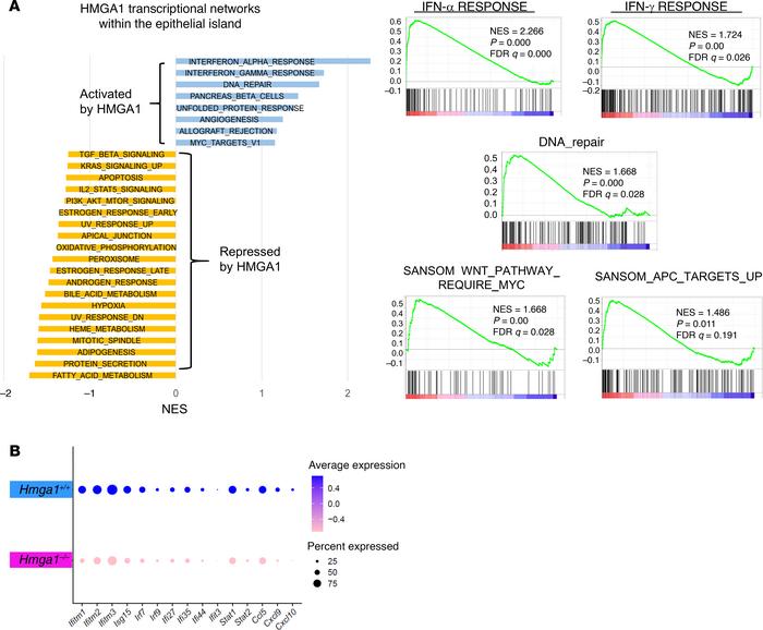
Figure 9

HMGA1 activates gene networks within the crypt epithelial island involved in IFN signaling, inflammation, DNA repair, proliferation, and Wnt signaling.

Options: View larger image (or click on image) Download as PowerPoint
HMGA1 activates gene networks within the crypt epithelial island involve...
(A) GSEA analysis (left) of single cell transcripts from the epithelial island reveals that HMGA1 activates pathways involved in inflammation (IFN-α, IFN-γ), DNA repair, and proliferation (MYC) while repressing pathways active in differentiated ECs (fatty acid metabolism, protein secretion); FDR ≤ 0.25. Enrichment plots (right) show HMGA1 networks in more detail, including genes involved in inflammation (IFN-α), DNA repair, and Wnt signaling. Normalized enrichment score (NES) and normalized P values are indicated. (B) IFN-inducible genes that mediate inflammatory signals, including IFN-induced transmembrane 1, 2, 3, (Ifitm1, 2, 3) genes, IFN stimulated gene 15 (Isg15), Stat1, Stat2, and cytokines (Ccl5, Cxcl9, Cxcl10) are activated by HMGA1. Dot plots depict gene expression (–0.4 to +0.4) and the proportion of cells (25%–75%) expressing each transcript within the epithelial island.

Copyright © 2026 American Society for Clinical Investigation
ISSN: 0021-9738 (print), 1558-8238 (online)

Sign up for email alerts