Go to JCI Insight
  • About
  • Editors
  • Consulting Editors
  • For authors
  • Publication ethics
  • Publication alerts by email
  • Advertising
  • Job board
  • Contact
  • Clinical Research and Public Health
  • Current issue
  • Past issues
  • By specialty
    • COVID-19
    • Cardiology
    • Gastroenterology
    • Immunology
    • Metabolism
    • Nephrology
    • Neuroscience
    • Oncology
    • Pulmonology
    • Vascular biology
    • All ...
  • Videos
    • ASCI Milestone Awards
    • Video Abstracts
    • Conversations with Giants in Medicine
  • Reviews
    • View all reviews ...
    • Clinical innovation and scientific progress in GLP-1 medicine (Nov 2025)
    • Pancreatic Cancer (Jul 2025)
    • Complement Biology and Therapeutics (May 2025)
    • Evolving insights into MASLD and MASH pathogenesis and treatment (Apr 2025)
    • Microbiome in Health and Disease (Feb 2025)
    • Substance Use Disorders (Oct 2024)
    • Clonal Hematopoiesis (Oct 2024)
    • View all review series ...
  • Viewpoint
  • Collections
    • In-Press Preview
    • Clinical Research and Public Health
    • Research Letters
    • Letters to the Editor
    • Editorials
    • Commentaries
    • Editor's notes
    • Reviews
    • Viewpoints
    • 100th anniversary
    • Top read articles

  • Current issue
  • Past issues
  • Specialties
  • Reviews
  • Review series
  • ASCI Milestone Awards
  • Video Abstracts
  • Conversations with Giants in Medicine
  • In-Press Preview
  • Clinical Research and Public Health
  • Research Letters
  • Letters to the Editor
  • Editorials
  • Commentaries
  • Editor's notes
  • Reviews
  • Viewpoints
  • 100th anniversary
  • Top read articles
  • About
  • Editors
  • Consulting Editors
  • For authors
  • Publication ethics
  • Publication alerts by email
  • Advertising
  • Job board
  • Contact
Cxcr3 promotes protection from colorectal cancer liver metastasis by driving NK cell infiltration and plasticity
Eleonora Russo, Chiara D’Aquino, Chiara Di Censo, Mattia Laffranchi, Luana Tomaipitinca, Valerio Licursi, Stefano Garofalo, Johann Promeuschel, Giovanna Peruzzi, Francesca Sozio, Anna Kaffke, Cecilia Garlanda, Ulf Panzer, Cristina Limatola, Christian A.J. Vosshenrich, Silvano Sozzani, Giuseppe Sciumè, Angela Santoni, Giovanni Bernardini
Eleonora Russo, Chiara D’Aquino, Chiara Di Censo, Mattia Laffranchi, Luana Tomaipitinca, Valerio Licursi, Stefano Garofalo, Johann Promeuschel, Giovanna Peruzzi, Francesca Sozio, Anna Kaffke, Cecilia Garlanda, Ulf Panzer, Cristina Limatola, Christian A.J. Vosshenrich, Silvano Sozzani, Giuseppe Sciumè, Angela Santoni, Giovanni Bernardini
View: Text | PDF
Research Article Immunology Oncology

Cxcr3 promotes protection from colorectal cancer liver metastasis by driving NK cell infiltration and plasticity

  • Text
  • PDF
Abstract

The antimetastatic activity of NK cells is well established in several cancer types, but the mechanisms underlying NK cell metastasis infiltration and acquisition of antitumor characteristics remain unclear. Herein, we investigated the cellular and molecular factors required to facilitate the generation of an ILC1-like CD49a+ NK cell population within the liver metastasis (LM) environment of colorectal cancer (CRC). We show that CD49a+ NK cells had the highest cytotoxic capacity among metastasis-infiltrating NK cells in the MC38 mouse model. Furthermore, the chemokine receptor CXCR3 promoted CD49a+ NK cell accumulation and persistence in metastasis where NK cells colocalize with macrophages in CXCL9- and CXCL10-rich areas. By mining a published scRNA-seq dataset of a cohort of patients with CRC who were treatment naive, we confirmed the accumulation of CXCR3+NK cells in metastatic samples. Conditional deletion of Cxcr3 in NKp46+ cells and antibody-mediated depletion of metastasis-associated macrophages impaired CD49a+NK cell development, indicating that CXCR3 and macrophages contribute to efficient NK cell localization and polarization in LM. Conversely, CXCR3neg NK cells maintained a CD49a– phenotype in metastasis with reduced parenchymal infiltration and tumor killing capacity. Furthermore, CD49a+ NK cell accumulation was impaired in an independent SL4-induced CRC metastasis model, which fails to accumulate CXCL9+ macrophages. Together, our results highlight a role for CXCR3/ligand axis in promoting macrophage-dependent NK cell accumulation and functional sustenance in CRC LM.

Authors

Eleonora Russo, Chiara D’Aquino, Chiara Di Censo, Mattia Laffranchi, Luana Tomaipitinca, Valerio Licursi, Stefano Garofalo, Johann Promeuschel, Giovanna Peruzzi, Francesca Sozio, Anna Kaffke, Cecilia Garlanda, Ulf Panzer, Cristina Limatola, Christian A.J. Vosshenrich, Silvano Sozzani, Giuseppe Sciumè, Angela Santoni, Giovanni Bernardini

×

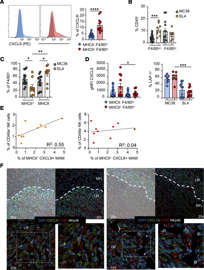
Figure 6

F4/80hi MAMs from MC38 but not SL4-induced metastasis include subsets expressing CXCL9 and TGF-β1.

Options: View larger image (or click on image) Download as PowerPoint
F4/80hi MAMs from MC38 but not SL4-induced metastasis include subsets ex...
(A) Representative FACS plots of CXCL9 expression on MHCII+ (red) or MHCII– (blue) F4/80hi macrophages in LM. Grey, isotype control (IC) staining. Histogram graph shows mean frequency ± SEM of CXCL9+ cells among MHCII+ or MHC-II– F4/80hi macrophages in MC38-injected mice (****P < 0.0001, 2-tailed Student’s t test). (B) Comparison of F4/80int and F4/80hi MAM mean frequency ± SEM between MC38-injected and SL4-injected mice (***P = 0.0002, 1-way ANOVA). (C) Mean frequency ± SEM of MHCII+ or MHCII– cells among F4/80hi MAMs in MC38- and SL4-induced LM (n > 9, *P = 0.04, **P = 0.001, 1-way ANOVA). (D) Comparison of CXCL9 gMFI and of frequency of LAP-1+ cells on MHCII+ or MHCII–F4/80hi macrophages in MC38- or SL4-injected mice. Mean ± SEM of at least 7 mice per group in 2 independent experiments (gMFI *P = 0.029, LAP-1 ***P = 0.0003, 1-way ANOVA). (E) Correlation between frequency of CD49a+ or CD49a– NK cells and matched MHCII+CXCL9+F4/80hi populations among CD45+ cells in LM from MC38-injected mice. Simple linear regression of correlation and Pearson correlation coefficient (R2) are shown (CD49a+ NK P = 0.02, CD49a– NK P = 0.62). (F) Immunofluorescence staining of liver metastasis: in blue DAPI staining for nuclei, in red F4/80, in green CXCL9/CXCL10 and in white NKp46. Top (original magnification, ×20), dotted line indicates tumor margin. Bottom, images at original magnification, ×63, with corresponding insets.

Copyright © 2026 American Society for Clinical Investigation
ISSN: 0021-9738 (print), 1558-8238 (online)

Sign up for email alerts