Go to JCI Insight
  • About
  • Editors
  • Consulting Editors
  • For authors
  • Publication ethics
  • Publication alerts by email
  • Advertising
  • Job board
  • Contact
  • Clinical Research and Public Health
  • Current issue
  • Past issues
  • By specialty
    • COVID-19
    • Cardiology
    • Gastroenterology
    • Immunology
    • Metabolism
    • Nephrology
    • Neuroscience
    • Oncology
    • Pulmonology
    • Vascular biology
    • All ...
  • Videos
    • Conversations with Giants in Medicine
    • Video Abstracts
  • Reviews
    • View all reviews ...
    • Clinical innovation and scientific progress in GLP-1 medicine (Nov 2025)
    • Pancreatic Cancer (Jul 2025)
    • Complement Biology and Therapeutics (May 2025)
    • Evolving insights into MASLD and MASH pathogenesis and treatment (Apr 2025)
    • Microbiome in Health and Disease (Feb 2025)
    • Substance Use Disorders (Oct 2024)
    • Clonal Hematopoiesis (Oct 2024)
    • View all review series ...
  • Viewpoint
  • Collections
    • In-Press Preview
    • Clinical Research and Public Health
    • Research Letters
    • Letters to the Editor
    • Editorials
    • Commentaries
    • Editor's notes
    • Reviews
    • Viewpoints
    • 100th anniversary
    • Top read articles

  • Current issue
  • Past issues
  • Specialties
  • Reviews
  • Review series
  • Conversations with Giants in Medicine
  • Video Abstracts
  • In-Press Preview
  • Clinical Research and Public Health
  • Research Letters
  • Letters to the Editor
  • Editorials
  • Commentaries
  • Editor's notes
  • Reviews
  • Viewpoints
  • 100th anniversary
  • Top read articles
  • About
  • Editors
  • Consulting Editors
  • For authors
  • Publication ethics
  • Publication alerts by email
  • Advertising
  • Job board
  • Contact
Clemastine fumarate accelerates accumulation of disability in progressive multiple sclerosis by enhancing pyroptosis
Joanna Kocot, Peter Kosa, Shinji Ashida, Nicolette A. Pirjanian, Raphaela Goldbach-Mansky, Karin Peterson, Valentina Fossati, Steven M. Holland, Bibiana Bielekova
Joanna Kocot, Peter Kosa, Shinji Ashida, Nicolette A. Pirjanian, Raphaela Goldbach-Mansky, Karin Peterson, Valentina Fossati, Steven M. Holland, Bibiana Bielekova
View: Text | PDF
Research Article Immunology Neuroscience

Clemastine fumarate accelerates accumulation of disability in progressive multiple sclerosis by enhancing pyroptosis

  • Text
  • PDF
Abstract

Multiple sclerosis (MS) is an immune-mediated demyelinating disease of the CNS. Clemastine fumarate, the over-the-counter antihistamine and muscarinic receptor blocker, has remyelinating potential in MS. A clemastine arm was added to an ongoing platform clinical trial, targeting residual activity by precision, biomarker-guided combination therapies of multiple sclerosis (TRAP-MS) (ClinicalTrials.gov NCT03109288), to identify a cerebrospinal fluid (CSF) remyelination signature and to collect safety data on clemastine in patients progressing independently of relapse activity (PIRA). The clemastine arm was stopped per protocol-defined criteria when 3 of 9 patients triggered individual safety stopping criteria. Clemastine-treated patients had significantly higher treatment-induced disability progression slopes compared with the remaining TRAP-MS participants. Quantification of approximately 7,000 proteins in CSF samples collected before and after clemastine treatment showed significant increases in purinergic signaling and pyroptosis. Mechanistic studies showed that clemastine with sublytic doses of extracellular adenosine triphosphate (ATP) activates inflammasome and induces pyroptotic cell death in macrophages. Clemastine with ATP also caused pyroptosis of induced pluripotent stem cell–derived human oligodendrocytes. Antagonist of the purinergic channel P2RX7, which is strongly expressed in oligodendrocytes and myeloid cells, blocked these toxic effects of clemastine. Finally, reanalysis of published single-nucleus RNA-Seq (snRNA-Seq) studies revealed increased P2RX7 expression and pyroptosis transcriptional signature in microglia and oligodendrocytes in the MS brain, especially in chronic active lesions. The CSF proteomic pyroptosis score was increased in untreated MS patients, was higher in patients with progressive than relapsing-remitting disease, and correlated significantly with the rates of MS progression. Collectively, this identifies pyroptosis as a likely mechanism of CNS injury underlying PIRA even outside of clemastine toxicity.

Authors

Joanna Kocot, Peter Kosa, Shinji Ashida, Nicolette A. Pirjanian, Raphaela Goldbach-Mansky, Karin Peterson, Valentina Fossati, Steven M. Holland, Bibiana Bielekova

×

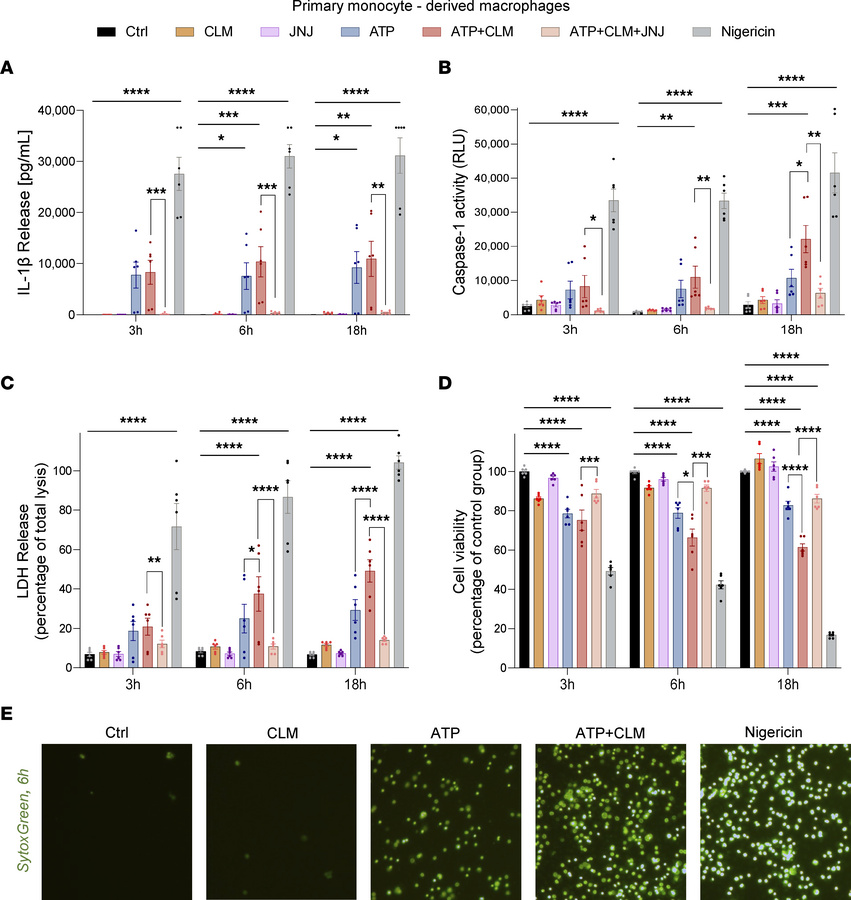
Figure 3

The potentiation effect of CLM on ATP-induced lytic cell death in primary monocyte-derived macrophages.

Options: View larger image (or click on image) Download as PowerPoint
The potentiation effect of CLM on ATP-induced lytic cell death in primar...
The primary monocyte-derived macrophages (A–D) were primed with 200 ng/mL LPS overnight, then pretreated (JNJ and ATP+CLM+JNJ groups) with 30 nM JNJ-54175446 (a selective purine P2X7 receptor antagonist) for 1 hour, followed by treatment either with medium + DMSO (negative control, Ctrl), 10 μg/mL CLM, 2 mM ATP ± 10 μg/mL CLM, or 10 μM nigericin (positive control) for 3 hours, 6 hours, and 18 hours. Levels of the proinflammatory cytokine IL-1β (A) and caspase-1 (B) activity in the culture medium determined by ELISA and bioluminescence assay, respectively. Lytic cell death (C) determined by LDH activity released into the medium and cell viability (D) evaluated by the MTS assay. (A–D) Data are represented as mean ± SEM of 3 independent experiments, each performed in duplicate (n = 6). One-way ANOVA followed by Dunnett’s multiple comparisons test was used to compare the testing groups with control group (Ctrl). One-way ANOVA test followed by Holm-Šidák’s multiple-comparison was used to compare ATP and ATP+CLM group (to assess the potentiation effect of CLM) and ATP+CLM versus ATP+CLM+JNJ group. Panel A, nigericin at 3 hours (n = 2), 6 hours (n = 1), and 18 hours (n = 4) — above detection limit of the assay. *P ≤ 0.05; **P ≤ 0.01; ***P ≤ 0.001; ****P ≤ 0.0001. (E) Representative fluorescence microscopy images depicting SYTOX Green-stained MDMs treated with drugs for 6 hours. Original magnification, ×10.

Copyright © 2026 American Society for Clinical Investigation
ISSN: 0021-9738 (print), 1558-8238 (online)

Sign up for email alerts