Go to JCI Insight
  • About
  • Editors
  • Consulting Editors
  • For authors
  • Publication ethics
  • Publication alerts by email
  • Advertising
  • Job board
  • Contact
  • Clinical Research and Public Health
  • Current issue
  • Past issues
  • By specialty
    • COVID-19
    • Cardiology
    • Gastroenterology
    • Immunology
    • Metabolism
    • Nephrology
    • Neuroscience
    • Oncology
    • Pulmonology
    • Vascular biology
    • All ...
  • Videos
    • ASCI Milestone Awards
    • Video Abstracts
    • Conversations with Giants in Medicine
  • Reviews
    • View all reviews ...
    • Clinical innovation and scientific progress in GLP-1 medicine (Nov 2025)
    • Pancreatic Cancer (Jul 2025)
    • Complement Biology and Therapeutics (May 2025)
    • Evolving insights into MASLD and MASH pathogenesis and treatment (Apr 2025)
    • Microbiome in Health and Disease (Feb 2025)
    • Substance Use Disorders (Oct 2024)
    • Clonal Hematopoiesis (Oct 2024)
    • View all review series ...
  • Viewpoint
  • Collections
    • In-Press Preview
    • Clinical Research and Public Health
    • Research Letters
    • Letters to the Editor
    • Editorials
    • Commentaries
    • Editor's notes
    • Reviews
    • Viewpoints
    • 100th anniversary
    • Top read articles

  • Current issue
  • Past issues
  • Specialties
  • Reviews
  • Review series
  • ASCI Milestone Awards
  • Video Abstracts
  • Conversations with Giants in Medicine
  • In-Press Preview
  • Clinical Research and Public Health
  • Research Letters
  • Letters to the Editor
  • Editorials
  • Commentaries
  • Editor's notes
  • Reviews
  • Viewpoints
  • 100th anniversary
  • Top read articles
  • About
  • Editors
  • Consulting Editors
  • For authors
  • Publication ethics
  • Publication alerts by email
  • Advertising
  • Job board
  • Contact
MAP3K1 mutations confer tumor immune heterogeneity in hormone receptor–positive HER2-negative breast cancer
Yu-Wen Cai, Cui-Cui Liu, Yan-Wu Zhang, Yi-Ming Liu, Lie Chen, Xin Xiong, Zhi-Ming Shao, Ke-Da Yu
Yu-Wen Cai, Cui-Cui Liu, Yan-Wu Zhang, Yi-Ming Liu, Lie Chen, Xin Xiong, Zhi-Ming Shao, Ke-Da Yu
View: Text | PDF
Research Article Immunology Oncology

MAP3K1 mutations confer tumor immune heterogeneity in hormone receptor–positive HER2-negative breast cancer

  • Text
  • PDF
Abstract

Treatment for hormone receptor–positive/human epidermal growth factor receptor 2–negative (HR+/HER2−) breast cancer, the most common type of breast cancer, has faced challenges such as endocrine therapy resistance and distant relapse. Immunotherapy has shown progress in treating triple-negative breast cancer, but immunological research on HR+/HER2– breast cancer is still in its early stages. Here, we performed a multi-omics analysis of a large cohort of patients with HR+/HER2– breast cancer (n = 351) and revealed that HR+/HER2– breast cancer possessed a highly heterogeneous tumor immune microenvironment. Notably, the immunological heterogeneity of HR+/HER2– breast cancer was related to mitogen-activated protein kinase kinase kinase 1 (MAP3K1) mutation and we validated experimentally that a MAP3K1 mutation could attenuate CD8+ T cell–mediated antitumor immunity. Mechanistically, MAP3K1 mutation suppressed MHC-I–mediated tumor antigen presentation through promoting the degradation of antigen peptide transporter 1/2 (TAP1/2) mRNA, thereby driving tumor immune escape. In preclinical models, the postbiotic tyramine could reverse the MAP3K1 mutation–induced MHC-I reduction, thereby augmenting the efficacy of immunotherapy. Collectively, our study identified the vital biomarker driving the immunological heterogeneity of HR+/HER2– breast cancer and elucidated the underlying molecular mechanisms, which provided the promise of tyramine as what we believe to be a novel therapeutic strategy to enhance the efficacy of immunotherapy.

Authors

Yu-Wen Cai, Cui-Cui Liu, Yan-Wu Zhang, Yi-Ming Liu, Lie Chen, Xin Xiong, Zhi-Ming Shao, Ke-Da Yu

×

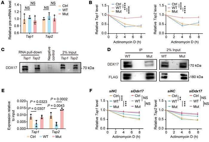
Figure 5

Map3k1 mutation promotes Tap1/2 RNA degradation.

Options: View larger image (or click on image) Download as PowerPoint

Map3k1 mutation promotes Tap1/2 RNA degradation.
(A) The premature mRNA...
(A) The premature mRNA level of Tap1/2 in 67NR-OVA cells with varying Map3k1 status in coculture was measured by RT-qPCR. (B) 67NR-OVA cells with varying Map3k1 status were cocultured with OT-I splenocytes for 24 hours and then treated with actinomycin D at a dose of 10 μg/mL. Tumor cells were collected at the indicated time points to perform RT-qPCR to test the RNA level of Tap1/2. (C) RNA pull-down assay was performed to examine the binding of Tap1/2 mRNAs to DDX17 in 67NR-OVA cells in coculture. (D) IP assay was performed to examine and compare the binding of Map3k1-WT and Map3k1-mut to DDX17 in 67NR-OVA cells in coculture. (E) 67NR-OVA cells with varying Map3k1 status in coculture were collected and RNA immunoprecipitation (RIP) assay was performed to extract the RNA binding to DDX17. RT-qPCR was then performed to measure the RNA levels of Tap1/2. (F) 67NR-OVA cells with varying Map3k1 status were transiently transfected with small interfering RNA targeting Ddx17 (siDdx17) or its control RNA (siNC). A day after transfection, tumor cells were cocultured with OT-I splenocytes for 24 hours and then treated with actinomycin D at a dose of 10 μg/mL. Tumor cells were collected at the indicated time points and RT-qPCR was performed to test the RNA level of Tap1/2. Data are mean ± SD (A, B, E, and F) (n = 3 per group). Statistical analysis: (A and E) 1-way ANOVA with Tukey’s test. (B and F) 2-way ANOVA with Tukey’s test. Significance in the RNA degradation experiments (B and F) is annotated as *P < 0.05, **P < 0.01, ***P < 0.001, ****P < 0.0001.

Copyright © 2026 American Society for Clinical Investigation
ISSN: 0021-9738 (print), 1558-8238 (online)

Sign up for email alerts