Go to JCI Insight
  • About
  • Editors
  • Consulting Editors
  • For authors
  • Publication ethics
  • Publication alerts by email
  • Advertising
  • Job board
  • Contact
  • Clinical Research and Public Health
  • Current issue
  • Past issues
  • By specialty
    • COVID-19
    • Cardiology
    • Gastroenterology
    • Immunology
    • Metabolism
    • Nephrology
    • Neuroscience
    • Oncology
    • Pulmonology
    • Vascular biology
    • All ...
  • Videos
    • ASCI Milestone Awards
    • Video Abstracts
    • Conversations with Giants in Medicine
  • Reviews
    • View all reviews ...
    • Clinical innovation and scientific progress in GLP-1 medicine (Nov 2025)
    • Pancreatic Cancer (Jul 2025)
    • Complement Biology and Therapeutics (May 2025)
    • Evolving insights into MASLD and MASH pathogenesis and treatment (Apr 2025)
    • Microbiome in Health and Disease (Feb 2025)
    • Substance Use Disorders (Oct 2024)
    • Clonal Hematopoiesis (Oct 2024)
    • View all review series ...
  • Viewpoint
  • Collections
    • In-Press Preview
    • Clinical Research and Public Health
    • Research Letters
    • Letters to the Editor
    • Editorials
    • Commentaries
    • Editor's notes
    • Reviews
    • Viewpoints
    • 100th anniversary
    • Top read articles

  • Current issue
  • Past issues
  • Specialties
  • Reviews
  • Review series
  • ASCI Milestone Awards
  • Video Abstracts
  • Conversations with Giants in Medicine
  • In-Press Preview
  • Clinical Research and Public Health
  • Research Letters
  • Letters to the Editor
  • Editorials
  • Commentaries
  • Editor's notes
  • Reviews
  • Viewpoints
  • 100th anniversary
  • Top read articles
  • About
  • Editors
  • Consulting Editors
  • For authors
  • Publication ethics
  • Publication alerts by email
  • Advertising
  • Job board
  • Contact
MAP3K1 mutations confer tumor immune heterogeneity in hormone receptor–positive HER2-negative breast cancer
Yu-Wen Cai, Cui-Cui Liu, Yan-Wu Zhang, Yi-Ming Liu, Lie Chen, Xin Xiong, Zhi-Ming Shao, Ke-Da Yu
Yu-Wen Cai, Cui-Cui Liu, Yan-Wu Zhang, Yi-Ming Liu, Lie Chen, Xin Xiong, Zhi-Ming Shao, Ke-Da Yu
View: Text | PDF
Research Article Immunology Oncology

MAP3K1 mutations confer tumor immune heterogeneity in hormone receptor–positive HER2-negative breast cancer

  • Text
  • PDF
Abstract

Treatment for hormone receptor–positive/human epidermal growth factor receptor 2–negative (HR+/HER2−) breast cancer, the most common type of breast cancer, has faced challenges such as endocrine therapy resistance and distant relapse. Immunotherapy has shown progress in treating triple-negative breast cancer, but immunological research on HR+/HER2– breast cancer is still in its early stages. Here, we performed a multi-omics analysis of a large cohort of patients with HR+/HER2– breast cancer (n = 351) and revealed that HR+/HER2– breast cancer possessed a highly heterogeneous tumor immune microenvironment. Notably, the immunological heterogeneity of HR+/HER2– breast cancer was related to mitogen-activated protein kinase kinase kinase 1 (MAP3K1) mutation and we validated experimentally that a MAP3K1 mutation could attenuate CD8+ T cell–mediated antitumor immunity. Mechanistically, MAP3K1 mutation suppressed MHC-I–mediated tumor antigen presentation through promoting the degradation of antigen peptide transporter 1/2 (TAP1/2) mRNA, thereby driving tumor immune escape. In preclinical models, the postbiotic tyramine could reverse the MAP3K1 mutation–induced MHC-I reduction, thereby augmenting the efficacy of immunotherapy. Collectively, our study identified the vital biomarker driving the immunological heterogeneity of HR+/HER2– breast cancer and elucidated the underlying molecular mechanisms, which provided the promise of tyramine as what we believe to be a novel therapeutic strategy to enhance the efficacy of immunotherapy.

Authors

Yu-Wen Cai, Cui-Cui Liu, Yan-Wu Zhang, Yi-Ming Liu, Lie Chen, Xin Xiong, Zhi-Ming Shao, Ke-Da Yu

×

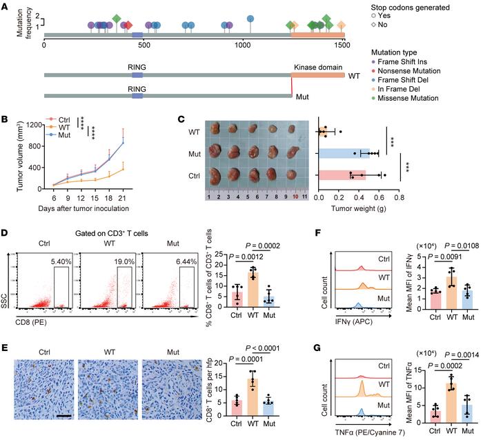
Figure 2

Map3k1-mutant tumors evade CD8+ T cell–mediated immunity in vivo.

Options: View larger image (or click on image) Download as PowerPoint

Map3k1-mutant tumors evade CD8+ T cell–mediated immunity in vivo.
(A) M...
(A) MAP3K1 mutation atlas of tumors in the CBCGA cohort and schematic diagram of full-length (WT) and kinase domain-truncated (1–1,222 aa) Map3k1 (Mut) overexpression plasmids generated for the following experiments. The mutation type and whether a stop codon was generated are annotated. (B and C) 67NR mouse breast cancer cells with varying Map3k1 status (overexpression based on Map3k1-KO cell lines) were orthotopically injected into BALB/c mice (n = 5 per group). Tumor growth curves (B) and tumor weights with the images (C) are shown. (D) Representative flow cytometry data of CD8+ T cell infiltration gated on CD3+ T cells in tumor tissues. (E) Representative IHC images of tumor tissues are shown and the numbers of CD8+ T cell are quantified. Scale bar, 50 μm. (F and G) MFI of IFN-γ (F) and TNF-α (G) in CD8+ T cells in the tumor tissues. Data are mean ± SD (B–G) (n = 5 per group). Statistical analysis: (B) 2-way ANOVA with Tukey’s test; (C–G) 1-way ANOVA with Tukey’s test. Significance in tumor growth (B) and tumor weight (C). *P < 0.05, **P < 0.01, ***P < 0.001, ****P < 0.0001.

Copyright © 2026 American Society for Clinical Investigation
ISSN: 0021-9738 (print), 1558-8238 (online)

Sign up for email alerts