Go to JCI Insight
  • About
  • Editors
  • Consulting Editors
  • For authors
  • Publication ethics
  • Publication alerts by email
  • Advertising
  • Job board
  • Contact
  • Clinical Research and Public Health
  • Current issue
  • Past issues
  • By specialty
    • COVID-19
    • Cardiology
    • Gastroenterology
    • Immunology
    • Metabolism
    • Nephrology
    • Neuroscience
    • Oncology
    • Pulmonology
    • Vascular biology
    • All ...
  • Videos
    • ASCI Milestone Awards
    • Video Abstracts
    • Conversations with Giants in Medicine
  • Reviews
    • View all reviews ...
    • Clinical innovation and scientific progress in GLP-1 medicine (Nov 2025)
    • Pancreatic Cancer (Jul 2025)
    • Complement Biology and Therapeutics (May 2025)
    • Evolving insights into MASLD and MASH pathogenesis and treatment (Apr 2025)
    • Microbiome in Health and Disease (Feb 2025)
    • Substance Use Disorders (Oct 2024)
    • Clonal Hematopoiesis (Oct 2024)
    • View all review series ...
  • Viewpoint
  • Collections
    • In-Press Preview
    • Clinical Research and Public Health
    • Research Letters
    • Letters to the Editor
    • Editorials
    • Commentaries
    • Editor's notes
    • Reviews
    • Viewpoints
    • 100th anniversary
    • Top read articles

  • Current issue
  • Past issues
  • Specialties
  • Reviews
  • Review series
  • ASCI Milestone Awards
  • Video Abstracts
  • Conversations with Giants in Medicine
  • In-Press Preview
  • Clinical Research and Public Health
  • Research Letters
  • Letters to the Editor
  • Editorials
  • Commentaries
  • Editor's notes
  • Reviews
  • Viewpoints
  • 100th anniversary
  • Top read articles
  • About
  • Editors
  • Consulting Editors
  • For authors
  • Publication ethics
  • Publication alerts by email
  • Advertising
  • Job board
  • Contact
Ferroptosis of select skin epithelial cells initiates and maintains chronic systemic immune-mediated psoriatic disease
Kavita Vats, Hua Tian, Kunal Singh, Yulia Y. Tyurina, Louis J. Sparvero, Vladimir A. Tyurin, Oleg Kruglov, Alexander Chang, Jiefei Wang, Felicia Green, Svetlana N. Samovich, Jiying Zhang, Ansuman Chattopadhyay, Natalie Murray, Vrusha K. Shah, Alicia R. Mathers, Uma R. Chandran, Joseph M. Pilewski, John A. Kellum, Sally E. Wenzel, Hülya Bayır, Valerian E. Kagan, Yuri L. Bunimovich
Kavita Vats, Hua Tian, Kunal Singh, Yulia Y. Tyurina, Louis J. Sparvero, Vladimir A. Tyurin, Oleg Kruglov, Alexander Chang, Jiefei Wang, Felicia Green, Svetlana N. Samovich, Jiying Zhang, Ansuman Chattopadhyay, Natalie Murray, Vrusha K. Shah, Alicia R. Mathers, Uma R. Chandran, Joseph M. Pilewski, John A. Kellum, Sally E. Wenzel, Hülya Bayır, Valerian E. Kagan, Yuri L. Bunimovich
View: Text | PDF
Research Article Dermatology Inflammation

Ferroptosis of select skin epithelial cells initiates and maintains chronic systemic immune-mediated psoriatic disease

  • Text
  • PDF
Abstract

Dysregulations of epithelial-immune interactions frequently culminate in chronic inflammatory diseases of the skin, lungs, kidneys, and gastrointestinal tract. Yet, the intraepithelial processes that initiate and perpetuate inflammation in these organs are poorly understood. Here, by utilizing redox lipidomics we identified ferroptosis-associated peroxidation of polyunsaturated phosphatidylethanolamines in the epithelia of patients with asthma, cystic fibrosis, psoriasis, and renal failure. Focusing on psoriasis as a disease model, we used high-resolution mass spectrometry imaging and identified keratin 14–expressing (K14-expressing) keratinocytes executing a ferroptotic death program in human psoriatic skin. Psoriatic phenotype with characteristic Th1/Th17 skin and extracutaneous immune responses was initiated and maintained in a murine model designed to actuate ferroptosis in a fraction of K14+ glutathione peroxidase 4–deficient (Gpx4-deficient) epidermal keratinocytes. Importantly, an antiferroptotic agent, liproxstatin-1, was as effective as clinically relevant biological IL-12/IL-23/TNF-α–targeting therapies or the depletion of T cells in completely abrogating molecular, biochemical, and morphological features of psoriasis. As ferroptosis in select epidermal keratinocytes triggers and sustains a pathological psoriatic multiorgan inflammatory circuit, we suggest that strategies targeting ferroptosis or its causes may be effective in preventing or ameliorating a variety of chronic inflammatory diseases.

Authors

Kavita Vats, Hua Tian, Kunal Singh, Yulia Y. Tyurina, Louis J. Sparvero, Vladimir A. Tyurin, Oleg Kruglov, Alexander Chang, Jiefei Wang, Felicia Green, Svetlana N. Samovich, Jiying Zhang, Ansuman Chattopadhyay, Natalie Murray, Vrusha K. Shah, Alicia R. Mathers, Uma R. Chandran, Joseph M. Pilewski, John A. Kellum, Sally E. Wenzel, Hülya Bayır, Valerian E. Kagan, Yuri L. Bunimovich

×

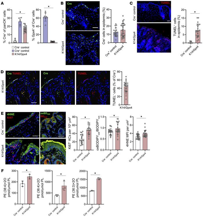
Figure 3

Gpx4 depletion in K14+ epidermal KCs of K14/Gpx4 mice triggers their ferroptosis.

Options: View larger image (or click on image) Download as PowerPoint
Gpx4 depletion in K14+ epidermal KCs of K14/Gpx4 mice triggers their fer...
(A) Flow cytometry of the ear epidermis of K14/Gpx4, Cre+ control, and Cre– control mice 25 days after TMX initiation. Each dot represents an individual mouse. (B–E) IF images of the skin of K14/Gpx4, Cre+ control, and Cre– control mice 18 days after TMX initiation, and quantification of Cre+ (B) and TUNEL+ (C) KCs in epidermis, percentage TUNEL+ of Cre+ KCs (D), and Ki67+ KCs, epidermal oxC11-BODIPY488/BODIPY546 (MFI/MFI), and epidermal 4-HNE MFI per μm2 (E). Blue, DAPI; scale bars: 50 μm. n = 3 mice per group. (F) Levels of pro-ferroptotic death signals PE(38:4)+2O, PE(36:4)+2O, and PE(36:3)+2O in ear epidermis of K14/Gpx4 and Cre– control mice 5 days after TMX initiation; n = 3 mice per group. Data are means ± SD. Two-tailed Student’s t test; *P < 0.05.

Copyright © 2026 American Society for Clinical Investigation
ISSN: 0021-9738 (print), 1558-8238 (online)

Sign up for email alerts