Go to JCI Insight
  • About
  • Editors
  • Consulting Editors
  • For authors
  • Publication ethics
  • Publication alerts by email
  • Advertising
  • Job board
  • Contact
  • Clinical Research and Public Health
  • Current issue
  • Past issues
  • By specialty
    • COVID-19
    • Cardiology
    • Gastroenterology
    • Immunology
    • Metabolism
    • Nephrology
    • Neuroscience
    • Oncology
    • Pulmonology
    • Vascular biology
    • All ...
  • Videos
    • Conversations with Giants in Medicine
    • Video Abstracts
  • Reviews
    • View all reviews ...
    • Pancreatic Cancer (Jul 2025)
    • Complement Biology and Therapeutics (May 2025)
    • Evolving insights into MASLD and MASH pathogenesis and treatment (Apr 2025)
    • Microbiome in Health and Disease (Feb 2025)
    • Substance Use Disorders (Oct 2024)
    • Clonal Hematopoiesis (Oct 2024)
    • Sex Differences in Medicine (Sep 2024)
    • View all review series ...
  • Viewpoint
  • Collections
    • In-Press Preview
    • Clinical Research and Public Health
    • Research Letters
    • Letters to the Editor
    • Editorials
    • Commentaries
    • Editor's notes
    • Reviews
    • Viewpoints
    • 100th anniversary
    • Top read articles

  • Current issue
  • Past issues
  • Specialties
  • Reviews
  • Review series
  • Conversations with Giants in Medicine
  • Video Abstracts
  • In-Press Preview
  • Clinical Research and Public Health
  • Research Letters
  • Letters to the Editor
  • Editorials
  • Commentaries
  • Editor's notes
  • Reviews
  • Viewpoints
  • 100th anniversary
  • Top read articles
  • About
  • Editors
  • Consulting Editors
  • For authors
  • Publication ethics
  • Publication alerts by email
  • Advertising
  • Job board
  • Contact
Reactivation of CTLA4-expressing T cells accelerates resolution of lung fibrosis in a humanized mouse model
Santosh Yadav, … , Jay Kolls, Victor J. Thannickal
Santosh Yadav, … , Jay Kolls, Victor J. Thannickal
Published March 18, 2025
Citation Information: J Clin Invest. 2025;135(10):e181775. https://doi.org/10.1172/JCI181775.
View: Text | PDF
Research Article Immunology Pulmonology

Reactivation of CTLA4-expressing T cells accelerates resolution of lung fibrosis in a humanized mouse model

  • Text
  • PDF
Abstract

Tissue regenerative responses involve complex interactions between resident structural and immune cells. Recent reports indicate that accumulation of senescent cells during injury repair contributes to pathological tissue fibrosis. Using tissue-based spatial transcriptomics and proteomics, we identified upregulation of the immune checkpoint protein, cytotoxic T lymphocyte–associated protein 4 (CTLA4), on CD8+ T cells adjacent to regions of active fibrogenesis in human idiopathic pulmonary fibrosis and in a repetitive bleomycin lung injury murine model of persistent fibrosis. In humanized CTLA4-knockin mice, treatment with ipilimumab, an FDA-approved drug that targets CTLA4, resulted in accelerated lung epithelial regeneration and diminished fibrosis from repetitive bleomycin injury. Ipilimumab treatment resulted in the expansion of Cd3e+ T cells, diminished accumulation of senescent cells, and robust expansion of type 2 alveolar epithelial cells, facultative progenitor cells of the alveolar epithelium. Ex vivo activation of isolated CTLA4-expressing CD8+ cells from mice with established fibrosis resulted in enhanced cytolysis of senescent cells, suggesting that impaired immune-mediated clearance of these cells contributes to persistence of lung fibrosis in this murine model. Our studies support the concept that endogenous immune surveillance of senescent cells may be essential in promoting tissue regenerative responses that facilitate the resolution of fibrosis.

Authors

Santosh Yadav, Muralidharan Anbalagan, Shamima Khatun, Devadharshini Prabhakaran, Yasuka Matsunaga, Justin Manges, James B. McLachlan, Joseph A. Lasky, Jay Kolls, Victor J. Thannickal

×

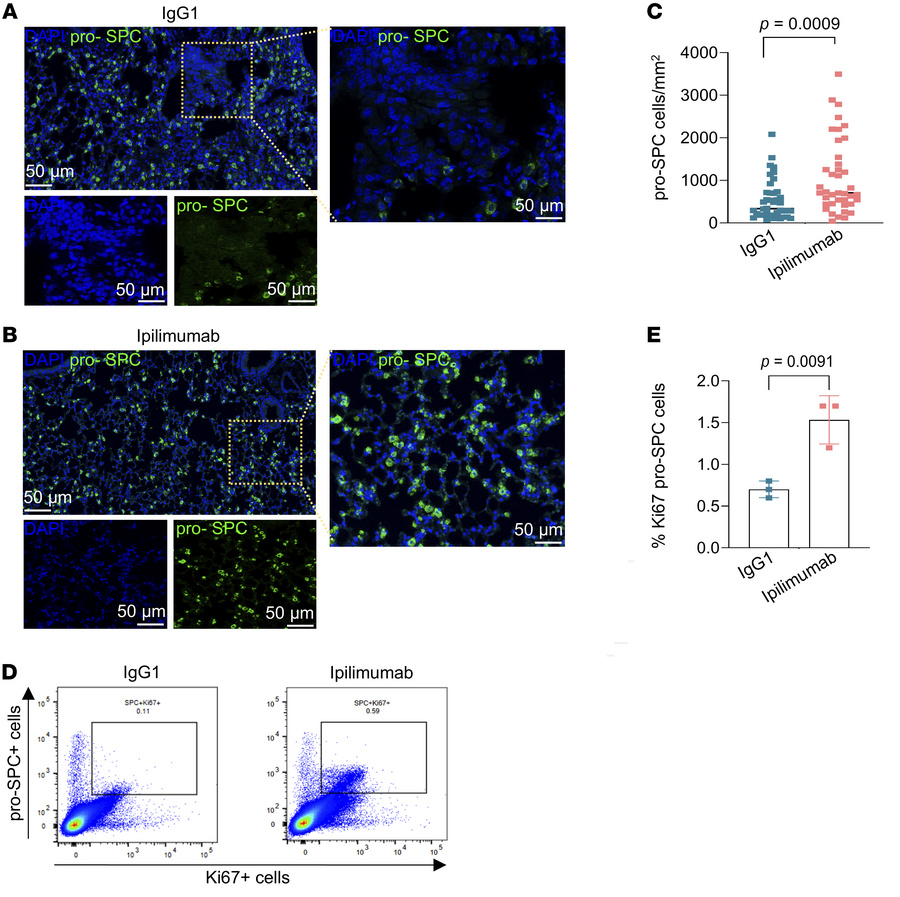
Figure 6

Senescent cell accumulation is reduced in mice with resolving fibrosis.

Options: View larger image (or click on image) Download as PowerPoint
Senescent cell accumulation is reduced in mice with resolving fibrosis.
...
(A and B) Representative images of pro-SPC+ cells (green) and DAPI (blue) in IgG1 isotype control and ipilimumab groups. Scale bar: 50 μm. (C) Phenotyping of pro-SPC+ cells. Images were processed with machine-learning algorithms in inForm automated image analysis software built in PhenoImager Fusion. Spatial analysis of pro-SPC+ cells in IgG1 isotype control and ipilimumab groups (n = 30 per group, representing 6 ROIs from 5 mice per group). (D) Representative flow cytometry plots of Ki67+SPC cells in IgG1 and ipilimumab groups. (E) The percentage of SPC and Ki67+ cells in IgG1 isotype control and ipilimumab groups (n = 3 mice per group). Data are shown as mean ± SEM. Statistical differences in C and E were tested using a paired 2-tailed Student’s t test.

Copyright © 2025 American Society for Clinical Investigation
ISSN: 0021-9738 (print), 1558-8238 (online)

Sign up for email alerts