Go to JCI Insight
  • About
  • Editors
  • Consulting Editors
  • For authors
  • Publication ethics
  • Publication alerts by email
  • Advertising
  • Job board
  • Contact
  • Clinical Research and Public Health
  • Current issue
  • Past issues
  • By specialty
    • COVID-19
    • Cardiology
    • Gastroenterology
    • Immunology
    • Metabolism
    • Nephrology
    • Neuroscience
    • Oncology
    • Pulmonology
    • Vascular biology
    • All ...
  • Videos
    • Conversations with Giants in Medicine
    • Video Abstracts
  • Reviews
    • View all reviews ...
    • Clinical innovation and scientific progress in GLP-1 medicine (Nov 2025)
    • Pancreatic Cancer (Jul 2025)
    • Complement Biology and Therapeutics (May 2025)
    • Evolving insights into MASLD and MASH pathogenesis and treatment (Apr 2025)
    • Microbiome in Health and Disease (Feb 2025)
    • Substance Use Disorders (Oct 2024)
    • Clonal Hematopoiesis (Oct 2024)
    • View all review series ...
  • Viewpoint
  • Collections
    • In-Press Preview
    • Clinical Research and Public Health
    • Research Letters
    • Letters to the Editor
    • Editorials
    • Commentaries
    • Editor's notes
    • Reviews
    • Viewpoints
    • 100th anniversary
    • Top read articles

  • Current issue
  • Past issues
  • Specialties
  • Reviews
  • Review series
  • Conversations with Giants in Medicine
  • Video Abstracts
  • In-Press Preview
  • Clinical Research and Public Health
  • Research Letters
  • Letters to the Editor
  • Editorials
  • Commentaries
  • Editor's notes
  • Reviews
  • Viewpoints
  • 100th anniversary
  • Top read articles
  • About
  • Editors
  • Consulting Editors
  • For authors
  • Publication ethics
  • Publication alerts by email
  • Advertising
  • Job board
  • Contact
Gut microbial metabolite 4-hydroxybenzeneacetic acid drives colorectal cancer progression via accumulation of immunosuppressive PMN-MDSCs
Qing Liao, Ximing Zhou, Ling Wu, Yuyi Yang, Xiaohui Zhu, Hangyu Liao, Yujie Zhang, Weidong Lian, Feifei Zhang, Hui Wang, Yanqing Ding, Liang Zhao
Qing Liao, Ximing Zhou, Ling Wu, Yuyi Yang, Xiaohui Zhu, Hangyu Liao, Yujie Zhang, Weidong Lian, Feifei Zhang, Hui Wang, Yanqing Ding, Liang Zhao
View: Text | PDF | Corrigendum
Research Article Gastroenterology Immunology Oncology

Gut microbial metabolite 4-hydroxybenzeneacetic acid drives colorectal cancer progression via accumulation of immunosuppressive PMN-MDSCs

  • Text
  • PDF
Abstract

Colorectal cancer (CRC) is characterized by an immune-suppressive microenvironment that contributes to tumor progression and immunotherapy resistance. The gut microbiome produces diverse metabolites that feature unique mechanisms of interaction with host targets, yet the role of many metabolites in CRC remains poorly understood. In this study, the microbial metabolite 4-hydroxybenzeneacetic acid (4-HPA) promoted the infiltration of PMN myeloid-derived suppressor cells (PMN-MDSCs) in the tumor microenvironment, consequently inhibiting the antitumor response of CD8+ T cells and promoting CRC progression in vivo. Mechanistically, 4-HPA activates the JAK2/STAT3 pathway, which upregulates CXCL3 transcription, thereby recruiting PMN-MDSCs to the CRC microenvironment. Selective knockdown of CXCL3 resensitized tumors to anti-PD-1 immunotherapy in vivo. Chlorogenic acid reduces the production of 4-HPA by microbiota, likewise abolishing 4-HPA–mediated immunosuppression. The 4-HPA content in CRC tissues was notably increased in patients with advanced CRC. Overall, the gut microbiome uses 4-HPA as a messenger to control chemokine-dependent accumulation of PMN-MDSC cells and regulate antitumor immunity in CRC. Our findings provide a scientific basis for establishing clinical intervention strategies to reverse the tumor immune microenvironment and improve the efficacy of immunotherapy by reducing the interaction among intestinal microbiota, tumor cells, and tumor immune cells.

Authors

Qing Liao, Ximing Zhou, Ling Wu, Yuyi Yang, Xiaohui Zhu, Hangyu Liao, Yujie Zhang, Weidong Lian, Feifei Zhang, Hui Wang, Yanqing Ding, Liang Zhao

×

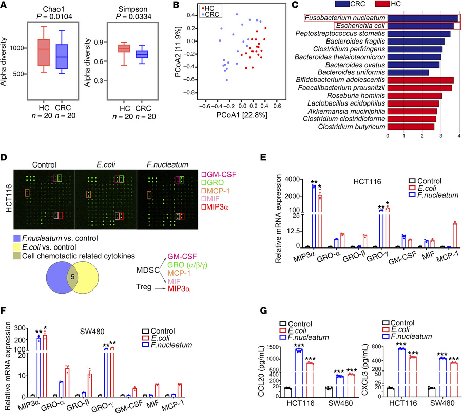
Figure 1

F. nucleatum and E. coli stimulated cytokine secretion in CRC cells.

Options: View larger image (or click on image) Download as PowerPoint

F. nucleatum and E. coli stimulated cytokine secretion in CRC cells.
(A...
(A) α Diversity analysis using the Chao1 and the Simpson indexes in the CRC (n = 20) and HC (n = 20) groups. (B) Principal coordinate analysis at the species level between the CRC (n = 20) and HC (n = 20) groups. (C) The discriminant analysis effect size method identified marker species between the CRC (n = 20) and HC (n = 20) groups. Blue and red bars represent markers enriched in the CRC and HC groups, respectively. (D) A human cytokine antibody array was applied to detect the changes of inflammatory factors in CM of HCT116 cells treated with F. nucleatum or E. coli. Differential cytokines associated with immune cell chemotaxis are shown in the black boxes. A cytokine chip Wayne diagram is shown below those boxes. (E and F) qPCR analysis revealed changes in cytokine expression after co-culture with F. nucleatum and E. coli for 6 hours (n = 3). (G) ELISA detection of CCL20 and CXCL3 secretion from CRC cells after co-culture with E. coli and F. nucleatum (n = 5). All numerical data and error bars represent the mean ± SD of 3 independent experiments. Statistical analyses were conducted using 1-way ANOVA with Dunnett’s T3 correct multiple-comparison test. *P < 0.05, **P < 0.005, ***P < 0.0005.

Copyright © 2025 American Society for Clinical Investigation
ISSN: 0021-9738 (print), 1558-8238 (online)

Sign up for email alerts