Go to JCI Insight
  • About
  • Editors
  • Consulting Editors
  • For authors
  • Publication ethics
  • Publication alerts by email
  • Advertising
  • Job board
  • Contact
  • Clinical Research and Public Health
  • Current issue
  • Past issues
  • By specialty
    • COVID-19
    • Cardiology
    • Gastroenterology
    • Immunology
    • Metabolism
    • Nephrology
    • Neuroscience
    • Oncology
    • Pulmonology
    • Vascular biology
    • All ...
  • Videos
    • ASCI Milestone Awards
    • Video Abstracts
    • Conversations with Giants in Medicine
  • Reviews
    • View all reviews ...
    • Clinical innovation and scientific progress in GLP-1 medicine (Nov 2025)
    • Pancreatic Cancer (Jul 2025)
    • Complement Biology and Therapeutics (May 2025)
    • Evolving insights into MASLD and MASH pathogenesis and treatment (Apr 2025)
    • Microbiome in Health and Disease (Feb 2025)
    • Substance Use Disorders (Oct 2024)
    • Clonal Hematopoiesis (Oct 2024)
    • View all review series ...
  • Viewpoint
  • Collections
    • In-Press Preview
    • Clinical Research and Public Health
    • Research Letters
    • Letters to the Editor
    • Editorials
    • Commentaries
    • Editor's notes
    • Reviews
    • Viewpoints
    • 100th anniversary
    • Top read articles

  • Current issue
  • Past issues
  • Specialties
  • Reviews
  • Review series
  • ASCI Milestone Awards
  • Video Abstracts
  • Conversations with Giants in Medicine
  • In-Press Preview
  • Clinical Research and Public Health
  • Research Letters
  • Letters to the Editor
  • Editorials
  • Commentaries
  • Editor's notes
  • Reviews
  • Viewpoints
  • 100th anniversary
  • Top read articles
  • About
  • Editors
  • Consulting Editors
  • For authors
  • Publication ethics
  • Publication alerts by email
  • Advertising
  • Job board
  • Contact
Erythrocyte-derived extracellular vesicles induce endothelial dysfunction through arginase-1 and oxidative stress in type 2 diabetes
Aida Collado, Rawan Humoud, Eftychia Kontidou, Maria Eldh, Jasmin Swaich, Allan Zhao, Jiangning Yang, Tong Jiao, Elena Domingo, Emelie Carlestål, Ali Mahdi, John Tengbom, Ákos Végvári, Qiaolin Deng, Michael Alvarsson, Susanne Gabrielsson, Per Eriksson, Zhichao Zhou, John Pernow
Aida Collado, Rawan Humoud, Eftychia Kontidou, Maria Eldh, Jasmin Swaich, Allan Zhao, Jiangning Yang, Tong Jiao, Elena Domingo, Emelie Carlestål, Ali Mahdi, John Tengbom, Ákos Végvári, Qiaolin Deng, Michael Alvarsson, Susanne Gabrielsson, Per Eriksson, Zhichao Zhou, John Pernow
View: Text | PDF
Research Article Cardiology Vascular biology

Erythrocyte-derived extracellular vesicles induce endothelial dysfunction through arginase-1 and oxidative stress in type 2 diabetes

  • Text
  • PDF
Abstract

Red blood cells (RBCs) induce endothelial dysfunction in type 2 diabetes (T2D), but the mechanism by which RBCs communicate with the endothelium is unknown. This study tested the hypothesis that extracellular vesicles (EVs) secreted by RBCs act as mediators of endothelial dysfunction in T2D. Despite a lower production of EVs derived from RBCs of T2D patients (T2D RBC-EVs), their uptake by endothelial cells was greater than that of EVs derived from RBCs of healthy individuals (H RBC-EVs). T2D RBC-EVs impaired endothelium-dependent relaxation, and this effect was attenuated following inhibition of arginase in EVs. Inhibition of vascular arginase or oxidative stress also attenuated endothelial dysfunction induced by T2D RBC-EVs. Arginase-1 was detected in RBC-derived EVs, and arginase-1 and oxidative stress were increased in endothelial cells following coincubation with T2D RBC-EVs. T2D RBC-EVs also increased arginase-1 protein in endothelial cells following mRNA silencing and in the endothelium of aortas from endothelial cell arginase-1–knockout mice. It is concluded that T2D-RBCs induce endothelial dysfunction through increased uptake of EVs that transfer arginase-1 from RBCs to the endothelium to induce oxidative stress and endothelial dysfunction. These results shed important light on the mechanism underlying endothelial dysfunction mediated by RBCs in T2D.

Authors

Aida Collado, Rawan Humoud, Eftychia Kontidou, Maria Eldh, Jasmin Swaich, Allan Zhao, Jiangning Yang, Tong Jiao, Elena Domingo, Emelie Carlestål, Ali Mahdi, John Tengbom, Ákos Végvári, Qiaolin Deng, Michael Alvarsson, Susanne Gabrielsson, Per Eriksson, Zhichao Zhou, John Pernow

×

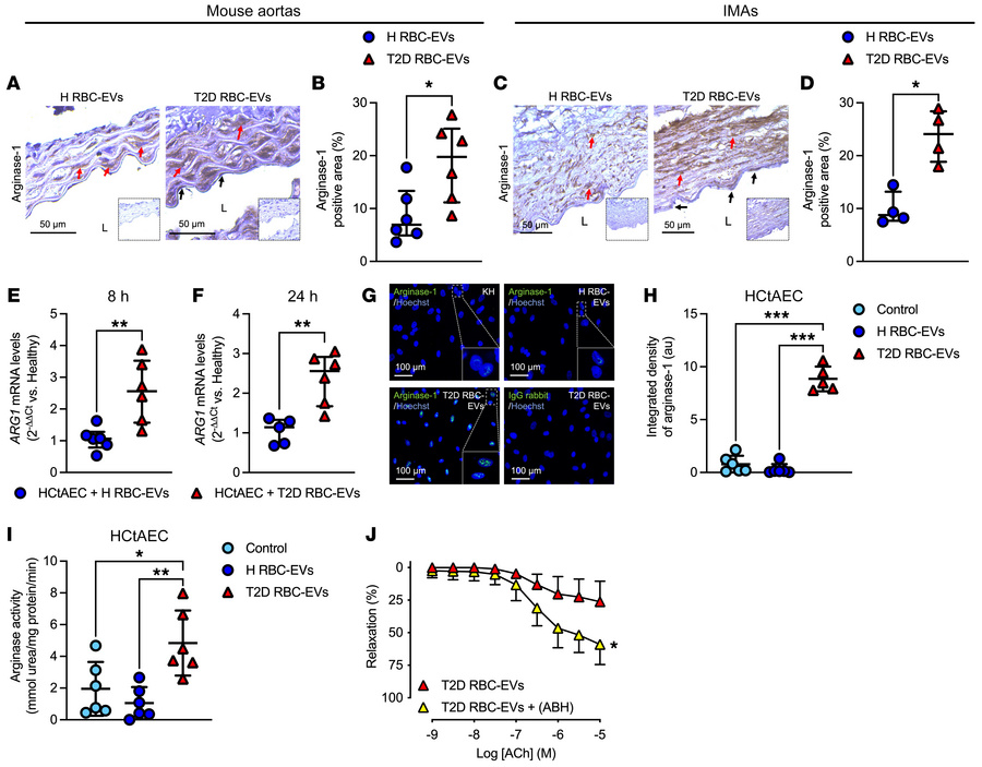
Figure 5

T2D RBC-EVs induce endothelial dysfunction through vascular arginase-1.

Options: View larger image (or click on image) Download as PowerPoint
T2D RBC-EVs induce endothelial dysfunction through vascular arginase-1.
...
Immunohistochemical images (A, n = 6) and quantification (B, n = 6) of arginase-1 in aortic rings and in human IMAs (C and D, n = 4) following 18 hours of coincubation with H RBC-EVs and T2D RBC-EVs. Inserts show IgG controls. L indicates lumen, black arrows endothelial cells, and red arrows smooth muscle cells. mRNA levels of arginase-1 (ARG1) in HCtAEC after coincubation with H RBC-EVs and T2D RBC-EVs for 8 hours (E, n = 6) and 24 hours (F, n = 5–6). Immunofluorescence (G, n = 5–6) and quantification (H, n = 5–6) of arginase-1 (green) in HCtAECs following 24 hours of coincubation with H RBC-EVs and T2D RBC-EVs. Arginase activity in HCtAECs incubated with medium (control), H RBC-EVs, and T2D RBC-EVs for 24 hours (I, n = 6). EDR evoked by ACh in mouse aortas following 18 hours of coincubation with T2D RBC-EVs with and without the administration of ABH to the vessels for 1 hour in the organ baths (J, n = 5). Parentheses indicate that the inhibitor was added in the organ baths for 1 hour following the 18 hours of coincubation with T2D RBC-EVs. Values are expressed as median ± interquartile range (Q1–Q3) (B and D–F), mean ± SD (H and I), and mean and SD (J). *P < 0.05; **P < 0.01; ***P < 0.001, Mann-Whitney U test (B and D–F), 1-way ANOVA (H and I), and repeated measures 2-way ANOVA (J).

Copyright © 2026 American Society for Clinical Investigation
ISSN: 0021-9738 (print), 1558-8238 (online)

Sign up for email alerts