Go to JCI Insight
  • About
  • Editors
  • Consulting Editors
  • For authors
  • Publication ethics
  • Publication alerts by email
  • Advertising
  • Job board
  • Contact
  • Clinical Research and Public Health
  • Current issue
  • Past issues
  • By specialty
    • COVID-19
    • Cardiology
    • Gastroenterology
    • Immunology
    • Metabolism
    • Nephrology
    • Neuroscience
    • Oncology
    • Pulmonology
    • Vascular biology
    • All ...
  • Videos
    • ASCI Milestone Awards
    • Video Abstracts
    • Conversations with Giants in Medicine
  • Reviews
    • View all reviews ...
    • Clinical innovation and scientific progress in GLP-1 medicine (Nov 2025)
    • Pancreatic Cancer (Jul 2025)
    • Complement Biology and Therapeutics (May 2025)
    • Evolving insights into MASLD and MASH pathogenesis and treatment (Apr 2025)
    • Microbiome in Health and Disease (Feb 2025)
    • Substance Use Disorders (Oct 2024)
    • Clonal Hematopoiesis (Oct 2024)
    • View all review series ...
  • Viewpoint
  • Collections
    • In-Press Preview
    • Clinical Research and Public Health
    • Research Letters
    • Letters to the Editor
    • Editorials
    • Commentaries
    • Editor's notes
    • Reviews
    • Viewpoints
    • 100th anniversary
    • Top read articles

  • Current issue
  • Past issues
  • Specialties
  • Reviews
  • Review series
  • ASCI Milestone Awards
  • Video Abstracts
  • Conversations with Giants in Medicine
  • In-Press Preview
  • Clinical Research and Public Health
  • Research Letters
  • Letters to the Editor
  • Editorials
  • Commentaries
  • Editor's notes
  • Reviews
  • Viewpoints
  • 100th anniversary
  • Top read articles
  • About
  • Editors
  • Consulting Editors
  • For authors
  • Publication ethics
  • Publication alerts by email
  • Advertising
  • Job board
  • Contact
The gut microbiome controls reactive astrocytosis during Aβ amyloidosis via propionate-mediated regulation of IL-17
Sidhanth Chandra, Jelena Popovic, Naveen K. Singhal, Elyse A. Watkins, Hemraj B. Dodiya, Ian Q. Weigle, Miranda A. Salvo, Abhirami Ramakrishnan, Zhangying Chen, Thomas Watson, Aashutosh Shetti, Natalie Piehl, Xiaoqiong Zhang, Leah Cuddy, Katherine R. Sadleir, Steven J. Schwulst, Murali Prakriya, David Gate, Sangram S. Sisodia, Robert Vassar
Sidhanth Chandra, Jelena Popovic, Naveen K. Singhal, Elyse A. Watkins, Hemraj B. Dodiya, Ian Q. Weigle, Miranda A. Salvo, Abhirami Ramakrishnan, Zhangying Chen, Thomas Watson, Aashutosh Shetti, Natalie Piehl, Xiaoqiong Zhang, Leah Cuddy, Katherine R. Sadleir, Steven J. Schwulst, Murali Prakriya, David Gate, Sangram S. Sisodia, Robert Vassar
View: Text | PDF
Research Article Immunology Microbiology Neuroscience

The gut microbiome controls reactive astrocytosis during Aβ amyloidosis via propionate-mediated regulation of IL-17

  • Text
  • PDF
Abstract

Accumulating evidence implicates the gut microbiome (GMB) in the pathogenesis and progression of Alzheimer’s disease (AD). We recently showed that the GMB regulates reactive astrocytosis and Aβ plaque accumulation in a male APPPS1-21 AD mouse model. Yet, the mechanism(s) by which GMB perturbation alters reactive astrocytosis in a manner that reduces Aβ deposition remain unknown. Here, we performed metabolomics on plasma from mice treated with antibiotics (ABX) and identified a significant increase in plasma propionate, a gut-derived short-chain fatty acid, only in male mice. Administration of sodium propionate reduced reactive astrocytosis and Aβ plaques in APPPS1-21 mice, phenocopying the ABX-induced phenotype. Astrocyte-specific RNA-Seq on ABX- and propionate-treated mice showed reduced expression of proinflammatory and increased expression of neurotrophic genes. Next, we performed flow cytometry experiments, in which we found that ABX and propionate decreased peripheral RAR-related orphan receptor-γ+ (Rorγt+) CD4+ (Th17) cells and IL-17 secretion, which positively correlated with reactive astrocytosis. Last, using an IL-17 mAb to deplete IL-17, we found that propionate reduced reactive astrocytosis and Aβ plaques in an IL-17–dependent manner. Together, these results suggest that gut-derived propionate regulates reactive astrocytosis and Aβ amyloidosis by decreasing peripheral Th17 cells and IL-17 release. Thus, propionate treatment or strategies boosting propionate production may represent novel therapeutic strategies for the treatment of AD.

Authors

Sidhanth Chandra, Jelena Popovic, Naveen K. Singhal, Elyse A. Watkins, Hemraj B. Dodiya, Ian Q. Weigle, Miranda A. Salvo, Abhirami Ramakrishnan, Zhangying Chen, Thomas Watson, Aashutosh Shetti, Natalie Piehl, Xiaoqiong Zhang, Leah Cuddy, Katherine R. Sadleir, Steven J. Schwulst, Murali Prakriya, David Gate, Sangram S. Sisodia, Robert Vassar

×

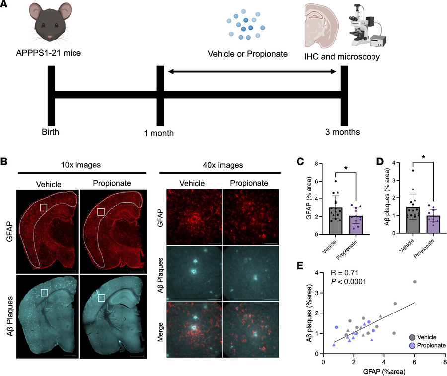
Figure 3

Exogenous propionate treatment reduces GFAP+ astrocytes and Aβ plaques in male and female APPPS1-21 mice.

Options: View larger image (or click on image) Download as PowerPoint
Exogenous propionate treatment reduces GFAP+ astrocytes and Aβ plaques i...
(A) Schematic depicting the experimental paradigm. (B) Representative images of whole brain sections (original magnification, ×10) and cortex (original magnification, ×40) tissue stained for GFAP+ astrocytes and Aβ plaques in APPPS1-21 mice treated with VHL control or propionate. Quantification of cortical (C) GFAP+ astrocyte percentage area and (D) Aβ plaque percentage area in VHL- and propionate-treated male and female APPPS1-21 mice. (E) Pearson’s correlation analysis between GFAP+ astrocyte percentage area and Aβ plaque percentage area in VHL- and propionate-treated male and female APPPS1-21 mice. Data are expressed as the mean ± SD. n = 11–15/group. Four sections were used per animal. *P ≤ 0.05, by 2-tailed, unpaired Student’s t test. Scale bars: 1,000 μm (original magnification, ×10) and 100 μm (original magnification, ×40). Males are denoted by triangles and females by circles. Dotted lines indicate the cortex area analyzed.

Copyright © 2026 American Society for Clinical Investigation
ISSN: 0021-9738 (print), 1558-8238 (online)

Sign up for email alerts