Go to JCI Insight
  • About
  • Editors
  • Consulting Editors
  • For authors
  • Publication ethics
  • Publication alerts by email
  • Advertising
  • Job board
  • Contact
  • Clinical Research and Public Health
  • Current issue
  • Past issues
  • By specialty
    • COVID-19
    • Cardiology
    • Gastroenterology
    • Immunology
    • Metabolism
    • Nephrology
    • Neuroscience
    • Oncology
    • Pulmonology
    • Vascular biology
    • All ...
  • Videos
    • Conversations with Giants in Medicine
    • Video Abstracts
  • Reviews
    • View all reviews ...
    • Clinical innovation and scientific progress in GLP-1 medicine (Nov 2025)
    • Pancreatic Cancer (Jul 2025)
    • Complement Biology and Therapeutics (May 2025)
    • Evolving insights into MASLD and MASH pathogenesis and treatment (Apr 2025)
    • Microbiome in Health and Disease (Feb 2025)
    • Substance Use Disorders (Oct 2024)
    • Clonal Hematopoiesis (Oct 2024)
    • View all review series ...
  • Viewpoint
  • Collections
    • In-Press Preview
    • Clinical Research and Public Health
    • Research Letters
    • Letters to the Editor
    • Editorials
    • Commentaries
    • Editor's notes
    • Reviews
    • Viewpoints
    • 100th anniversary
    • Top read articles

  • Current issue
  • Past issues
  • Specialties
  • Reviews
  • Review series
  • Conversations with Giants in Medicine
  • Video Abstracts
  • In-Press Preview
  • Clinical Research and Public Health
  • Research Letters
  • Letters to the Editor
  • Editorials
  • Commentaries
  • Editor's notes
  • Reviews
  • Viewpoints
  • 100th anniversary
  • Top read articles
  • About
  • Editors
  • Consulting Editors
  • For authors
  • Publication ethics
  • Publication alerts by email
  • Advertising
  • Job board
  • Contact
Thrombospondin-1 inhibits alternative complement pathway activation in antineutrophil cytoplasmic antibody-associated vasculitis
Swagata Konwar, Sophie Schroda, Manuel Rogg, Jessika Kleindienst, Eva L. Decker, Martin Pohl, Barbara Zieger, Jens Panse, Hong Wang, Robert Grosse, Christoph Schell, Sabine Vidal, Xiaobo Liu, Christian Gorzelanny, Todor Tschongov, Karsten Häffner
Swagata Konwar, Sophie Schroda, Manuel Rogg, Jessika Kleindienst, Eva L. Decker, Martin Pohl, Barbara Zieger, Jens Panse, Hong Wang, Robert Grosse, Christoph Schell, Sabine Vidal, Xiaobo Liu, Christian Gorzelanny, Todor Tschongov, Karsten Häffner
View: Text | PDF
Research Article Immunology Inflammation Vascular biology

Thrombospondin-1 inhibits alternative complement pathway activation in antineutrophil cytoplasmic antibody-associated vasculitis

  • Text
  • PDF
Abstract

Complement activation is a relevant driver in the pathomechanisms of vasculitis. The involved proteins in the interaction between endothelia, complement, and platelets in these conditions are only partially understood. Thrombospondin-1 (TSP-1), found in platelet α-granules and released from activated endothelial cells, interacts with factor H (FH) and vWF. However, to our knowledge, direct regulatory interaction with the complement cascade has not yet been described. Our study shows that TSP-1 is a potent, FH-independent inhibitor of the alternative complement pathway. TSP-1 binds to complement proteins and inhibits cleavage of C3 and C5 and the formation of the membrane attack complex. We validated complement-regulatory function in blood samples from patients with primary complement defects. The physiological relevance of TSP-1 was demonstrated in patients with antineutrophil cytoplasmic antibody-associated vasculitis (AAV) by significantly enhanced TSP-1 staining in glomerular lesions and increased complement activity and NETosis after TSP-1 deficiency in an in vitro and in vivo model of AAV. The complement-inhibiting function of TSP-1 represents an important mechanism in the interaction of endothelia and complement. In particular, the interplay between released TSP-1 and the complement system locally, especially on surfaces, influences the balance between complement activation and inhibition and may be relevant in various vascular diseases.

Authors

Swagata Konwar, Sophie Schroda, Manuel Rogg, Jessika Kleindienst, Eva L. Decker, Martin Pohl, Barbara Zieger, Jens Panse, Hong Wang, Robert Grosse, Christoph Schell, Sabine Vidal, Xiaobo Liu, Christian Gorzelanny, Todor Tschongov, Karsten Häffner

×

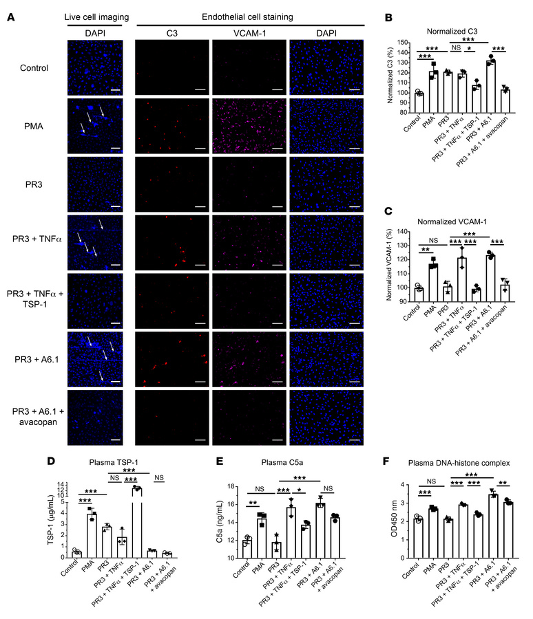
Figure 7

TSP-1 regulates complement activation and NET formation in an in vitro model of AAV.

Options: View larger image (or click on image) Download as PowerPoint
TSP-1 regulates complement activation and NET formation in an in vitro m...
(A) Representative live-cell imaging showing NET formation in microfluidic perfusion experiments with HUVECs cultured on μ-slides. Untreated control samples exhibited no NET formation, minimal complement C3 deposition, and low VCAM-1 expression. PMA-treated samples demonstrated robust NET formation with markedly increased C3 deposition and VCAM-1 expression. PR3 antibody treatment alone induced complement C3 deposition without NET formation or increased VCAM-1 expression. PR3 combined with TNF-α triggered significant NET release, increased C3 deposition, and elevated VCAM-1 expression. Recombinant TSP-1 prevented NET formation, reduced C3 deposition, and normalized VCAM-1 expression in PR3- and TNF-α–treated samples. Blocking TSP-1 with an antibody (A6.1) in PR3-treated blood promoted NET formation, increased C3 deposition and VCAM-1 expression; effects were reversed by C5a receptor inhibition with avacopan. (B) Analysis of MFI of complement C3 deposition on HUVECs. (C) Analysis of MFI of VCAM-1 expression on HUVECs. (D) TSP-1 concentrations in supernatants were elevated with PMA and PR3 treatments. A6.1 treatment reduced detectable levels, while recombinant TSP-1 restored physiological levels. (E) Quantification of plasma C5a. C5a levels were significantly increased by PMA, TNF-α, and A6.1 treatment. Avacopan or recombinant TSP-1 reduced C5a concentrations. (F) Quantification of plasma histone DNA complexes. Increased amounts of DNA-histone complexes were detected in samples treated with PMA, TNF-α, and A6.1; treatment with recombinant TSP-1 or avacopan reduced DNA-histone complexes. Data are shown as mean ± SD of 3 independent experiments. *P ≤ 0.05, **P ≤ 0.01, ***P ≤ 0.001, NS, not significant; 1-way ANOVA was used with Tukey’s multiple-comparison test. Scale bar: 100 μm.

Copyright © 2025 American Society for Clinical Investigation
ISSN: 0021-9738 (print), 1558-8238 (online)

Sign up for email alerts