Go to JCI Insight
  • About
  • Editors
  • Consulting Editors
  • For authors
  • Publication ethics
  • Publication alerts by email
  • Advertising
  • Job board
  • Contact
  • Clinical Research and Public Health
  • Current issue
  • Past issues
  • By specialty
    • COVID-19
    • Cardiology
    • Gastroenterology
    • Immunology
    • Metabolism
    • Nephrology
    • Neuroscience
    • Oncology
    • Pulmonology
    • Vascular biology
    • All ...
  • Videos
    • Conversations with Giants in Medicine
    • Video Abstracts
  • Reviews
    • View all reviews ...
    • Clinical innovation and scientific progress in GLP-1 medicine (Nov 2025)
    • Pancreatic Cancer (Jul 2025)
    • Complement Biology and Therapeutics (May 2025)
    • Evolving insights into MASLD and MASH pathogenesis and treatment (Apr 2025)
    • Microbiome in Health and Disease (Feb 2025)
    • Substance Use Disorders (Oct 2024)
    • Clonal Hematopoiesis (Oct 2024)
    • View all review series ...
  • Viewpoint
  • Collections
    • In-Press Preview
    • Clinical Research and Public Health
    • Research Letters
    • Letters to the Editor
    • Editorials
    • Commentaries
    • Editor's notes
    • Reviews
    • Viewpoints
    • 100th anniversary
    • Top read articles

  • Current issue
  • Past issues
  • Specialties
  • Reviews
  • Review series
  • Conversations with Giants in Medicine
  • Video Abstracts
  • In-Press Preview
  • Clinical Research and Public Health
  • Research Letters
  • Letters to the Editor
  • Editorials
  • Commentaries
  • Editor's notes
  • Reviews
  • Viewpoints
  • 100th anniversary
  • Top read articles
  • About
  • Editors
  • Consulting Editors
  • For authors
  • Publication ethics
  • Publication alerts by email
  • Advertising
  • Job board
  • Contact
Thrombospondin-1 inhibits alternative complement pathway activation in antineutrophil cytoplasmic antibody-associated vasculitis
Swagata Konwar, … , Todor Tschongov, Karsten Häffner
Swagata Konwar, … , Todor Tschongov, Karsten Häffner
Published May 8, 2025
Citation Information: J Clin Invest. 2025;135(13):e180062. https://doi.org/10.1172/JCI180062.
View: Text | PDF
Research Article Immunology Inflammation Vascular biology

Thrombospondin-1 inhibits alternative complement pathway activation in antineutrophil cytoplasmic antibody-associated vasculitis

  • Text
  • PDF
Abstract

Complement activation is a relevant driver in the pathomechanisms of vasculitis. The involved proteins in the interaction between endothelia, complement, and platelets in these conditions are only partially understood. Thrombospondin-1 (TSP-1), found in platelet α-granules and released from activated endothelial cells, interacts with factor H (FH) and vWF. However, to our knowledge, direct regulatory interaction with the complement cascade has not yet been described. Our study shows that TSP-1 is a potent, FH-independent inhibitor of the alternative complement pathway. TSP-1 binds to complement proteins and inhibits cleavage of C3 and C5 and the formation of the membrane attack complex. We validated complement-regulatory function in blood samples from patients with primary complement defects. The physiological relevance of TSP-1 was demonstrated in patients with antineutrophil cytoplasmic antibody-associated vasculitis (AAV) by significantly enhanced TSP-1 staining in glomerular lesions and increased complement activity and NETosis after TSP-1 deficiency in an in vitro and in vivo model of AAV. The complement-inhibiting function of TSP-1 represents an important mechanism in the interaction of endothelia and complement. In particular, the interplay between released TSP-1 and the complement system locally, especially on surfaces, influences the balance between complement activation and inhibition and may be relevant in various vascular diseases.

Authors

Swagata Konwar, Sophie Schroda, Manuel Rogg, Jessika Kleindienst, Eva L. Decker, Martin Pohl, Barbara Zieger, Jens Panse, Hong Wang, Robert Grosse, Christoph Schell, Sabine Vidal, Xiaobo Liu, Christian Gorzelanny, Todor Tschongov, Karsten Häffner

×

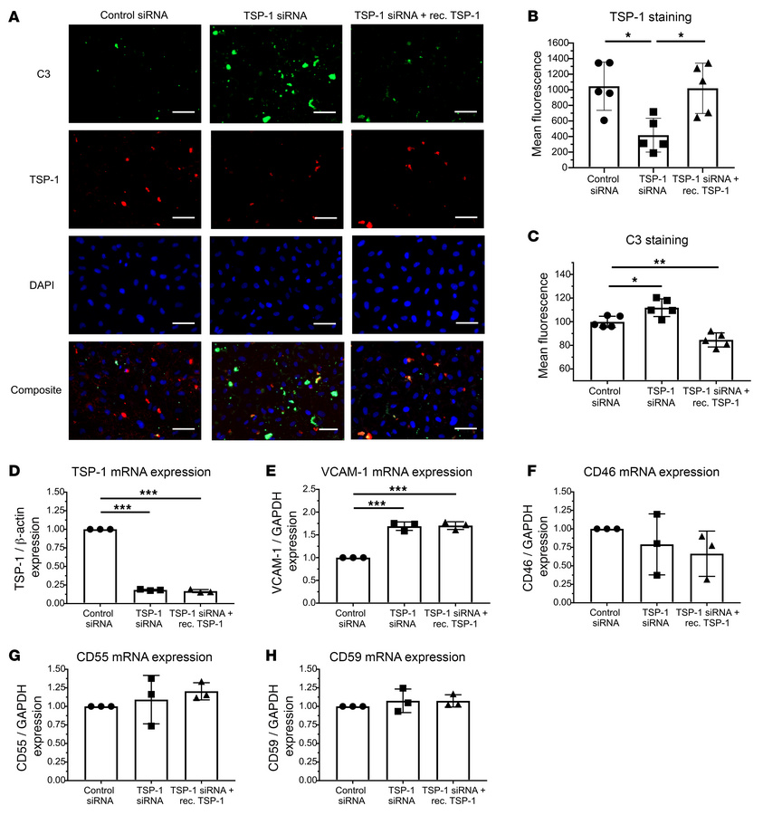
Figure 4

Knockdown of TSP-1 significantly increases deposition of C3 on activated endothelial cells.

Options: View larger image (or click on image) Download as PowerPoint
Knockdown of TSP-1 significantly increases deposition of C3 on activated...
(A) Representative images showing reduced TSP-1 levels and increased C3 deposition in HUVECs after TSP-1 siRNA treatment. Addition of recombinant TSP-1 led to a significant reduction in C3 deposition. (B and C) Analysis of mean fluorescence of TSP-1 and C3 staining intensity on siRNA-treated HUVECs. Data are presented as mean ± SD of 5 independent experiments. (D) qPCR analysis confirming greater than 80% efficiency of TSP-1 knockdown in HUVECs. Data are presented as mean ± SD from 3 independent experiments. (E) VCAM-1 mRNA expression was significantly elevated in TSP-1–deficient cells compared with controls. Data are shown as mean ± SD from 3 independent experiments. (F–H) Expression of complement regulatory proteins CD55, CD59, and CD46 was assessed, with no significant changes observed for CD55 and CD59, while CD46 expression showed a nonsignificant trend toward reduction. Data are shown as mean ± SD of 3 independent experiments. *P ≤ 0.05, **P ≤ 0.01, ***P ≤ 0.001; 1-way ANOVA was used with Tukey’s multiple-comparison test. Scale bar: 100 μm.

Copyright © 2025 American Society for Clinical Investigation
ISSN: 0021-9738 (print), 1558-8238 (online)

Sign up for email alerts