Go to JCI Insight
  • About
  • Editors
  • Consulting Editors
  • For authors
  • Publication ethics
  • Publication alerts by email
  • Advertising
  • Job board
  • Contact
  • Clinical Research and Public Health
  • Current issue
  • Past issues
  • By specialty
    • COVID-19
    • Cardiology
    • Gastroenterology
    • Immunology
    • Metabolism
    • Nephrology
    • Neuroscience
    • Oncology
    • Pulmonology
    • Vascular biology
    • All ...
  • Videos
    • ASCI Milestone Awards
    • Video Abstracts
    • Conversations with Giants in Medicine
  • Reviews
    • View all reviews ...
    • Clinical innovation and scientific progress in GLP-1 medicine (Nov 2025)
    • Pancreatic Cancer (Jul 2025)
    • Complement Biology and Therapeutics (May 2025)
    • Evolving insights into MASLD and MASH pathogenesis and treatment (Apr 2025)
    • Microbiome in Health and Disease (Feb 2025)
    • Substance Use Disorders (Oct 2024)
    • Clonal Hematopoiesis (Oct 2024)
    • View all review series ...
  • Viewpoint
  • Collections
    • In-Press Preview
    • Clinical Research and Public Health
    • Research Letters
    • Letters to the Editor
    • Editorials
    • Commentaries
    • Editor's notes
    • Reviews
    • Viewpoints
    • 100th anniversary
    • Top read articles

  • Current issue
  • Past issues
  • Specialties
  • Reviews
  • Review series
  • ASCI Milestone Awards
  • Video Abstracts
  • Conversations with Giants in Medicine
  • In-Press Preview
  • Clinical Research and Public Health
  • Research Letters
  • Letters to the Editor
  • Editorials
  • Commentaries
  • Editor's notes
  • Reviews
  • Viewpoints
  • 100th anniversary
  • Top read articles
  • About
  • Editors
  • Consulting Editors
  • For authors
  • Publication ethics
  • Publication alerts by email
  • Advertising
  • Job board
  • Contact
Transcript splicing optimizes the thymic self-antigen repertoire to suppress autoimmunity
Ryunosuke Muro, Takeshi Nitta, Sachiko Nitta, Masayuki Tsukasaki, Tatsuo Asano, Kenta Nakano, Tadashi Okamura, Tomoki Nakashima, Kazuo Okamoto, Hiroshi Takayanagi
Ryunosuke Muro, Takeshi Nitta, Sachiko Nitta, Masayuki Tsukasaki, Tatsuo Asano, Kenta Nakano, Tadashi Okamura, Tomoki Nakashima, Kazuo Okamoto, Hiroshi Takayanagi
View: Text | PDF
Research Article Immunology

Transcript splicing optimizes the thymic self-antigen repertoire to suppress autoimmunity

  • Text
  • PDF
Abstract

Immunological self-tolerance is established in the thymus by the expression of virtually all self-antigens, including tissue-restricted antigens (TRAs) and cell-type–restricted antigens (CRAs). Despite a wealth of knowledge about the transcriptional regulation of TRA genes, posttranscriptional regulation remains poorly understood. Here, we show that protein arginine methylation plays an essential role in central immune tolerance by maximizing the self-antigen repertoire in medullary thymic epithelial cells (mTECs). Protein arginine methyltransferase-5 (Prmt5) was required for pre-mRNA splicing of certain key genes in tolerance induction, including Aire as well as various genes encoding TRAs. Mice lacking Prmt5 specifically in thymic epithelial cells exhibited an altered thymic T cell selection, leading to the breakdown of immune tolerance accompanied by both autoimmune responses and enhanced antitumor immunity. Thus, arginine methylation and transcript splicing are essential for establishing immune tolerance and may serve as a therapeutic target in autoimmune diseases as well as cancer immunotherapy.

Authors

Ryunosuke Muro, Takeshi Nitta, Sachiko Nitta, Masayuki Tsukasaki, Tatsuo Asano, Kenta Nakano, Tadashi Okamura, Tomoki Nakashima, Kazuo Okamoto, Hiroshi Takayanagi

×

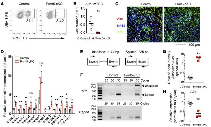
Figure 2

Prmt5 is required for Aire expression.

Options: View larger image (or click on image) Download as PowerPoint
Prmt5 is required for Aire expression.
(A and B) Flow cytometric analysi...
(A and B) Flow cytometric analysis of Aire-expressing mTECs (CD45–EpCAM+UEA-1+) from 4- to 5-week-old control mice (Prmt5fl/fl, n = 4) and Prmt5-cKO mice (Prmt5fl/fl Foxn1-Cre, n = 5) (A). The graph indicates the number of Aire+ mTECs (cells per thymus lobe) (B). Each circle indicates one mouse. (C) Immunohistochemical detection of Aire-expressing cells in the indicated mice. Thymic sections were stained for Aire (red), Krt14 (an mTEC marker, shown in blue), and Krt8 (a cTEC marker: green). The data are representative of 2 independent experiments. Scale bar: 100 μm. (D) Intronic retention of Aire mRNA in Prmt5-deficient mTEChi cells. The relative expression of the indicated intron regions in sorted mTEChi cells from control mice (n = 4) and Prmt5-cKO (n = 3) was determined by qRT-PCR. N.D., not detected. (E) Schematic of unspliced and spliced Aire mRNA. The primers used in F are indicated with arrows. (F–H) Semiquantitative RT-PCR analysis of unspliced and spliced Aire mRNA in Prmt5-deficient mTEChi cells. The cDNA samples synthesized from RNA isolated from control mTEChi cells (n = 4) and Prmt5-deficient mTEChi cells (n = 3) were amplified with a set of primers as shown in E and analyzed by agarose gel electrophoresis (F). Gapdh served as an internal control. The graph shows the ratio of band intensity for unspliced (1,174 bp) versus spliced (225 bp) Aire mRNA (G), and for spliced (225 bp) Aire mRNA versus Gapdh (H). Band intensity was measured with ImageJ. *P < 0.5 and **P < 0.01, by 2-tailed Student’s t test (B, D, G, and H).

Copyright © 2026 American Society for Clinical Investigation
ISSN: 0021-9738 (print), 1558-8238 (online)

Sign up for email alerts