Go to JCI Insight
  • About
  • Editors
  • Consulting Editors
  • For authors
  • Publication ethics
  • Publication alerts by email
  • Advertising
  • Job board
  • Contact
  • Clinical Research and Public Health
  • Current issue
  • Past issues
  • By specialty
    • COVID-19
    • Cardiology
    • Gastroenterology
    • Immunology
    • Metabolism
    • Nephrology
    • Neuroscience
    • Oncology
    • Pulmonology
    • Vascular biology
    • All ...
  • Videos
    • Conversations with Giants in Medicine
    • Video Abstracts
  • Reviews
    • View all reviews ...
    • Clinical innovation and scientific progress in GLP-1 medicine (Nov 2025)
    • Pancreatic Cancer (Jul 2025)
    • Complement Biology and Therapeutics (May 2025)
    • Evolving insights into MASLD and MASH pathogenesis and treatment (Apr 2025)
    • Microbiome in Health and Disease (Feb 2025)
    • Substance Use Disorders (Oct 2024)
    • Clonal Hematopoiesis (Oct 2024)
    • View all review series ...
  • Viewpoint
  • Collections
    • In-Press Preview
    • Clinical Research and Public Health
    • Research Letters
    • Letters to the Editor
    • Editorials
    • Commentaries
    • Editor's notes
    • Reviews
    • Viewpoints
    • 100th anniversary
    • Top read articles

  • Current issue
  • Past issues
  • Specialties
  • Reviews
  • Review series
  • Conversations with Giants in Medicine
  • Video Abstracts
  • In-Press Preview
  • Clinical Research and Public Health
  • Research Letters
  • Letters to the Editor
  • Editorials
  • Commentaries
  • Editor's notes
  • Reviews
  • Viewpoints
  • 100th anniversary
  • Top read articles
  • About
  • Editors
  • Consulting Editors
  • For authors
  • Publication ethics
  • Publication alerts by email
  • Advertising
  • Job board
  • Contact
AMPK is necessary for Treg functional adaptation to microenvironmental stress during malignancy and viral pneumonia
Manuel A. Torres Acosta, Jonathan K. Gurkan, Qianli Liu, Nurbek Mambetsariev, Carla Reyes Flores, Kathryn A. Helmin, Anthony M. Joudi, Luisa Morales-Nebreda, Kathleen Cheng, Hiam Abdala-Valencia, Samuel E. Weinberg, Benjamin D. Singer
Manuel A. Torres Acosta, Jonathan K. Gurkan, Qianli Liu, Nurbek Mambetsariev, Carla Reyes Flores, Kathryn A. Helmin, Anthony M. Joudi, Luisa Morales-Nebreda, Kathleen Cheng, Hiam Abdala-Valencia, Samuel E. Weinberg, Benjamin D. Singer
View: Text | PDF
Research Article Immunology Oncology Pulmonology

AMPK is necessary for Treg functional adaptation to microenvironmental stress during malignancy and viral pneumonia

  • Text
  • PDF
Abstract

CD4+FOXP3+ Treg cells maintain self tolerance, suppress the immune response to cancer, and protect against tissue injury during acute inflammation. Treg cells require mitochondrial metabolism to function, but how Treg cells adapt their metabolic programs to optimize their function during an immune response occurring in a metabolically stressed microenvironment remains unclear. Here, we tested whether Treg cells require the energy homeostasis–maintaining enzyme AMPK to adapt to metabolically aberrant microenvironments caused by malignancy or lung injury, finding that AMPK is dispensable for Treg cell immune-homeostatic function but is necessary for full Treg cell function in B16 melanoma tumors and during influenza virus pneumonia. AMPK-deficient Treg cells had lower mitochondrial mass and exhibited an impaired ability to maximize aerobic respiration. Mechanistically, we found that AMPK regulates DNA methyltransferase 1 to promote transcriptional programs associated with mitochondrial function in the tumor microenvironment. During viral pneumonia, we found that AMPK sustains metabolic homeostasis and mitochondrial activity. Induction of DNA hypomethylation was sufficient to rescue mitochondrial mass in AMPK-deficient Treg cells, linking AMPK function to mitochondrial metabolism via DNA methylation. These results define AMPK as a determinant of Treg cell adaptation to metabolic stress and offer potential therapeutic targets in cancer and tissue injury.

Authors

Manuel A. Torres Acosta, Jonathan K. Gurkan, Qianli Liu, Nurbek Mambetsariev, Carla Reyes Flores, Kathryn A. Helmin, Anthony M. Joudi, Luisa Morales-Nebreda, Kathleen Cheng, Hiam Abdala-Valencia, Samuel E. Weinberg, Benjamin D. Singer

×

Figure 6

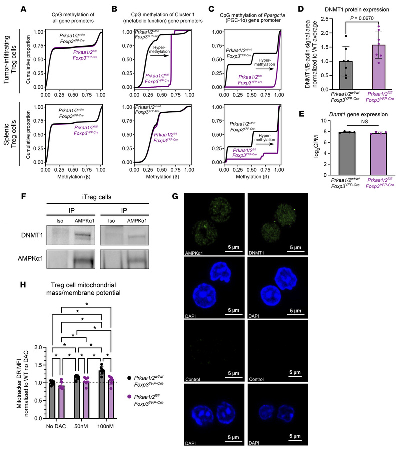
AMPKα1 interacts with DNMT1 to demethylate the promoter of mitochondrial genes in tumor-infiltrating Treg cells.

Options: View larger image (or click on image) Download as PowerPoint
AMPKα1 interacts with DNMT1 to demethylate the promoter of mitochondrial...
(A–C) CpG methylation of all gene promoters (A), gene promoters of cluster 1 genes identified by k-means clustering of the RNA-seq shown in Figure 2E (B), and the Ppargc1a promoter (C) in tumor-infiltrating CD4+Foxp3YFP+ cells (n = 4 Prkaa1/2wt/wtFoxp3YFP–Cre or control, n = 2 Prkaa1/2fl/flFoxp3YFP–Cre) and splenic CD4+Foxp3YFP+ cells at homeostasis (n = 3 control, n = 3 Prkaa1/2fl/flFoxp3YFP–Cre) (D) DNMT1 protein expression of splenic CD4+Foxp3YFP+ (Treg) cells at homeostasis (n = 7 control, n = 7 Prkaa1/2fl/flFoxp3YFP–Cre). 3 independent experiments are shown. DNMT1 peak intensity area was normalized to the corresponding sample’s β-actin peak intensity area. (E) Dnmt1 gene expression of splenic CD4+Foxp3YFP+ cells at homeostasis (n = 4 control, n = 4 Prkaa1/2fl/flFoxp3YFP–Cre) as measured by RNA-seq shown in Figure 1. (F) Anti-AMPKα1 and isotype control immunoprecipitates from ex vivo induced (i)Treg cell lysates blotted for DNMT1 protein. Independent biological replicates are shown. (G) Representative microscopy images of AMPKα-sufficient iTreg cells showing AMPKα1 and DNMT1 subcellular localization. Scale bars: 5 μm. (H) MitoTracker Deep Red (MitoTracker DR) mean fluorescence intensity (MFI) of AMPKα-sufficient (control) and -deficient splenic CD4+Foxp3YFP+ cells treated with either vehicle (n = 8 control, n = 10 Prkaa1/2fl/flFoxp3YFP–Cre), 50 nM decitabine (DAC, n = 7 control, n = 7 Prkaa1/2fl/flFoxp3YFP–Cre), or 100 nM DAC (n = 7 control, n = 7 Prkaa1/2fl/flFoxp3YFP–Cre). *P or q < 0.05, NS, not significant according to Mann-Whitney U test (D and E) with 2-stage linear step-up procedure of Benjamini, Krieger, and Yekutieli with Q = 5% (H).

Copyright © 2025 American Society for Clinical Investigation
ISSN: 0021-9738 (print), 1558-8238 (online)

Sign up for email alerts