Go to JCI Insight
  • About
  • Editors
  • Consulting Editors
  • For authors
  • Publication ethics
  • Publication alerts by email
  • Advertising
  • Job board
  • Contact
  • Clinical Research and Public Health
  • Current issue
  • Past issues
  • By specialty
    • COVID-19
    • Cardiology
    • Gastroenterology
    • Immunology
    • Metabolism
    • Nephrology
    • Neuroscience
    • Oncology
    • Pulmonology
    • Vascular biology
    • All ...
  • Videos
    • ASCI Milestone Awards
    • Video Abstracts
    • Conversations with Giants in Medicine
  • Reviews
    • View all reviews ...
    • Neurodegeneration (Mar 2026)
    • Clinical innovation and scientific progress in GLP-1 medicine (Nov 2025)
    • Pancreatic Cancer (Jul 2025)
    • Complement Biology and Therapeutics (May 2025)
    • Evolving insights into MASLD and MASH pathogenesis and treatment (Apr 2025)
    • Microbiome in Health and Disease (Feb 2025)
    • Substance Use Disorders (Oct 2024)
    • View all review series ...
  • Viewpoint
  • Collections
    • In-Press Preview
    • Clinical Research and Public Health
    • Research Letters
    • Letters to the Editor
    • Editorials
    • Commentaries
    • Editor's notes
    • Reviews
    • Viewpoints
    • 100th anniversary
    • Top read articles

  • Current issue
  • Past issues
  • Specialties
  • Reviews
  • Review series
  • ASCI Milestone Awards
  • Video Abstracts
  • Conversations with Giants in Medicine
  • In-Press Preview
  • Clinical Research and Public Health
  • Research Letters
  • Letters to the Editor
  • Editorials
  • Commentaries
  • Editor's notes
  • Reviews
  • Viewpoints
  • 100th anniversary
  • Top read articles
  • About
  • Editors
  • Consulting Editors
  • For authors
  • Publication ethics
  • Publication alerts by email
  • Advertising
  • Job board
  • Contact
CRISPR/Cas9 screens identify LIG1 as a sensitizer of PARP inhibitors in castration-resistant prostate cancer
Giulia Fracassi, Francesca Lorenzin, Francesco Orlando, Ubaldo Gioia, Giacomo D’Amato, Arnau S. Casaramona, Thomas Cantore, Davide Prandi, Frédéric R. Santer, Helmut Klocker, Fabrizio d’Adda di Fagagna, Joaquin Mateo, Francesca Demichelis
Giulia Fracassi, Francesca Lorenzin, Francesco Orlando, Ubaldo Gioia, Giacomo D’Amato, Arnau S. Casaramona, Thomas Cantore, Davide Prandi, Frédéric R. Santer, Helmut Klocker, Fabrizio d’Adda di Fagagna, Joaquin Mateo, Francesca Demichelis
View: Text | PDF
Research Article Oncology

CRISPR/Cas9 screens identify LIG1 as a sensitizer of PARP inhibitors in castration-resistant prostate cancer

  • Text
  • PDF
Abstract

PARP inhibitors (PARPi) have received regulatory approval for the treatment of several tumors, including prostate cancer (PCa), and demonstrate remarkable results in the treatment of castration-resistant prostate cancer (CRPC) patients characterized by defects in homologous recombination repair (HRR) genes. Preclinical studies showed that DNA repair genes (DRG) other than HRR genes may have therapeutic value in the context of PARPi. To this end, we performed multiple CRISPR/Cas9 screens in PCa cell lines using a custom sgRNA library targeting DRG combined with PARPi treatment. We identified DNA ligase 1 (LIG1), essential meiotic structure-specific endonuclease 1 (EME1), and Fanconi anemia core complex associated protein 24 (FAAP24) losses as PARPi sensitizers and assessed their frequencies from 3% to 6% among CRPC patients. We showed that concomitant inactivation of LIG1 and PARP induced replication stress and DNA double-strand breaks, ultimately leading to apoptosis. This synthetic lethality (SL) is conserved across multiple tumor types (e.g., lung, breast, and colorectal), and its applicability might be extended to LIG1-functional tumors through a pharmacological combinatorial approach. Importantly, the sensitivity of LIG1-deficient cells to PARPi was confirmed in vivo. Altogether, our results argue for the relevance of determining the status of LIG1 and potentially other non-HRR DRG for CRPC patient stratification and provide evidence to expand their therapeutic options.

Authors

Giulia Fracassi, Francesca Lorenzin, Francesco Orlando, Ubaldo Gioia, Giacomo D’Amato, Arnau S. Casaramona, Thomas Cantore, Davide Prandi, Frédéric R. Santer, Helmut Klocker, Fabrizio d’Adda di Fagagna, Joaquin Mateo, Francesca Demichelis

×

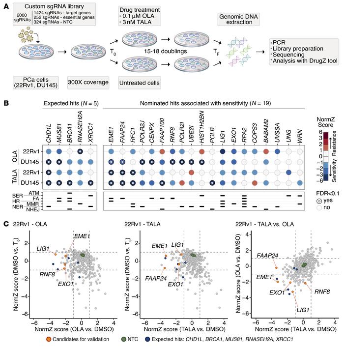
Figure 1

CRISPR/Cas9 screens combined with PARPi highlighted DRG-related vulnerabilities in PCa cells.

Options: View larger image (or click on image) Download as PowerPoint
CRISPR/Cas9 screens combined with PARPi highlighted DRG-related vulnerab...
(A) Schematic of the CRISPR/Cas9 genotoxic dropout screens (DrugZ tool from ref. 30). (B) Bubble plot of the CRISPR/Cas9 screen results. Expected hits include genes previously associated with PARPi sensitivity (1, 25, 26, 31–34). Nominated hits were selected based on FDR < 0.1 (gray circle and border) or NormZ score lower than –1 in at least one condition. DRG function in the various DNA repair pathways is reported. (C) Scatter plots of the CRISPR/Cas9 screen results in 22Rv1 treated with OLA (0.1 μM) or TALA (3 nM). Dashed lines indicate the +1 and –1 NormZ scores. Expected hits (blue) as in B. Genes that demonstrated sensitivity to PARPi in both cell lines were selected for in vitro validation (orange). NTC, nontargeting control; T0, start of treatment; TF, end of treatment; ATM, ataxia-telangiectasia mutated; BER, base excision repair; FA, Fanconi anemia; HR, homologous recombination; MMR, mismatch repair; NER, nucleotide excision repair; NHEJ, non-homologous end joining.

Copyright © 2026 American Society for Clinical Investigation
ISSN: 0021-9738 (print), 1558-8238 (online)

Sign up for email alerts