Go to JCI Insight
  • About
  • Editors
  • Consulting Editors
  • For authors
  • Publication ethics
  • Publication alerts by email
  • Advertising
  • Job board
  • Contact
  • Clinical Research and Public Health
  • Current issue
  • Past issues
  • By specialty
    • COVID-19
    • Cardiology
    • Gastroenterology
    • Immunology
    • Metabolism
    • Nephrology
    • Neuroscience
    • Oncology
    • Pulmonology
    • Vascular biology
    • All ...
  • Videos
    • ASCI Milestone Awards
    • Video Abstracts
    • Conversations with Giants in Medicine
  • Reviews
    • View all reviews ...
    • Clinical innovation and scientific progress in GLP-1 medicine (Nov 2025)
    • Pancreatic Cancer (Jul 2025)
    • Complement Biology and Therapeutics (May 2025)
    • Evolving insights into MASLD and MASH pathogenesis and treatment (Apr 2025)
    • Microbiome in Health and Disease (Feb 2025)
    • Substance Use Disorders (Oct 2024)
    • Clonal Hematopoiesis (Oct 2024)
    • View all review series ...
  • Viewpoint
  • Collections
    • In-Press Preview
    • Clinical Research and Public Health
    • Research Letters
    • Letters to the Editor
    • Editorials
    • Commentaries
    • Editor's notes
    • Reviews
    • Viewpoints
    • 100th anniversary
    • Top read articles

  • Current issue
  • Past issues
  • Specialties
  • Reviews
  • Review series
  • ASCI Milestone Awards
  • Video Abstracts
  • Conversations with Giants in Medicine
  • In-Press Preview
  • Clinical Research and Public Health
  • Research Letters
  • Letters to the Editor
  • Editorials
  • Commentaries
  • Editor's notes
  • Reviews
  • Viewpoints
  • 100th anniversary
  • Top read articles
  • About
  • Editors
  • Consulting Editors
  • For authors
  • Publication ethics
  • Publication alerts by email
  • Advertising
  • Job board
  • Contact
Sequential carbonyl derivatives and hydrazone adduct formation on myeloperoxidase contribute to development of ANCA vasculitis
Gang Xi, Elizabeth A. Mclnnis, Olivier Lardinois, Peiqi Hu, John S. Poulton, Meghan E. Free, Dhruti P. Chen, Evan M. Zeitler, Eveline Y. Wu, Nicole M. Orzechowski, Vimal K. Derebail, J. Charles Jennette, Ronald J. Falk
Gang Xi, Elizabeth A. Mclnnis, Olivier Lardinois, Peiqi Hu, John S. Poulton, Meghan E. Free, Dhruti P. Chen, Evan M. Zeitler, Eveline Y. Wu, Nicole M. Orzechowski, Vimal K. Derebail, J. Charles Jennette, Ronald J. Falk
View: Text | PDF
Research Article

Sequential carbonyl derivatives and hydrazone adduct formation on myeloperoxidase contribute to development of ANCA vasculitis

  • Text
  • PDF
Abstract

Drug-induced autoimmune diseases are increasingly recognized, although mechanistic insight into disease causation is lacking. Hydralazine exposure has been linked to autoimmune diseases, including antineutrophil cytoplasmic autoantibody (ANCA) vasculitis. Our hypothesis posits that hydralazine covalently binds to myeloperoxidase (MPO), triggering the autoimmune response in ANCA vasculitis. In vitro, we observed formation of carbonyl derivatives on amine groups in the presence of acrolein. This facilitated the subsequent binding of hydralazine to heme-containing proteins, including MPO, via a Michael addition. Our studies demonstrated that carbonyl derivatives and hydrazone adducts induced conformational changes in the MPO heavy chain, potentially changing its immunogenicity. We identified hydrazone adducts on circulating MPO in patients with hydralazine-associated ANCA vasculitis. These patients exhibited elevated anti-MPO IgM levels, while anti-MPO IgG levels were comparable between hydralazine-associated and nonhydralazine-associated vasculitis patients. IgM isolated from patients with hydralazine-associated MPO ANCA demonstrated a heightened affinity to hydralazine-modified MPO and activated neutrophil-like HL-60 cells. Hydralazine-modified MPO was pathogenic, as demonstrated by splenocyte transfer in a mouse model of ANCA vasculitis. Our findings unveil a mechanism of drug-induced autoimmunity wherein stepwise chemical modifications of MPO lead to conformational changes and hydrazone adduct formation, producing a neoantigen that generates pathogenic autoantibodies.

Authors

Gang Xi, Elizabeth A. Mclnnis, Olivier Lardinois, Peiqi Hu, John S. Poulton, Meghan E. Free, Dhruti P. Chen, Evan M. Zeitler, Eveline Y. Wu, Nicole M. Orzechowski, Vimal K. Derebail, J. Charles Jennette, Ronald J. Falk

×

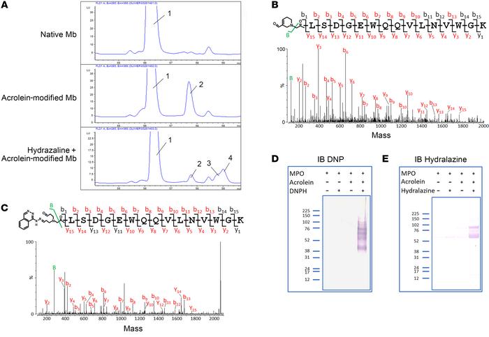
Figure 1

In vitro investigation of carbonyl derivatives and hydrazone adduct formation on myoglobin and MPO.

Options: View larger image (or click on image) Download as PowerPoint
In vitro investigation of carbonyl derivatives and hydrazone adduct form...
(A) C18 RP-HPLC separation of peptides produced by tryptic mapping of purified native myoglobin (Mb), acrolein-modified Mb, and hydralazine + acrolein-modified Mb. Chromatograms showed only the time window in which peptides exhibiting a strong fluorescence at 360 nm (λex = 285 nm) eluted. (B) Tandem mass spectra (MS/MS) fragmentation spectrum of a FDP derivatized peptide eluting at approximately 57.6 minutes (corresponding to peak 2 of A). The deconvoluted tandem mass spectra (MS/MS) spectrum was acquired from a parent ion of m/z 955.50 (+2), which corresponded in mass to N-terminal tryptic peptide plus FDP. (C) Tandem mass spectra (MS/MS) fragmentation spectrum of a hydrazone-bis-acrolein derivatized peptide eluting at approximately 59.0 minutes (corresponding to peaks 3 and 4 of A). The deconvoluted tandem mass spectra (MS/MS) spectrum was acquired from a parent ion of m/z 690.0 (+3), corresponding in mass to tryptic peptide plus a hydrazone-bis-acrolein adduct. (D and E) Detection of protein-bound carbonyl derivatives and hydrazone adduct by immunoblotting. Intact/unreacted MPO or acrolein-modified MPO were incubated with DNPH (D) or with hydralazine (E). Protein samples were separated by SDS-PAGE followed by blotting on a nitrocellulose membrane and detection with appropriate antibodies. Each lane contained 2.6 μg of MPO (n = 3).

Copyright © 2026 American Society for Clinical Investigation
ISSN: 0021-9738 (print), 1558-8238 (online)

Sign up for email alerts