Go to JCI Insight
  • About
  • Editors
  • Consulting Editors
  • For authors
  • Publication ethics
  • Publication alerts by email
  • Advertising
  • Job board
  • Contact
  • Clinical Research and Public Health
  • Current issue
  • Past issues
  • By specialty
    • COVID-19
    • Cardiology
    • Gastroenterology
    • Immunology
    • Metabolism
    • Nephrology
    • Neuroscience
    • Oncology
    • Pulmonology
    • Vascular biology
    • All ...
  • Videos
    • ASCI Milestone Awards
    • Video Abstracts
    • Conversations with Giants in Medicine
  • Reviews
    • View all reviews ...
    • Clinical innovation and scientific progress in GLP-1 medicine (Nov 2025)
    • Pancreatic Cancer (Jul 2025)
    • Complement Biology and Therapeutics (May 2025)
    • Evolving insights into MASLD and MASH pathogenesis and treatment (Apr 2025)
    • Microbiome in Health and Disease (Feb 2025)
    • Substance Use Disorders (Oct 2024)
    • Clonal Hematopoiesis (Oct 2024)
    • View all review series ...
  • Viewpoint
  • Collections
    • In-Press Preview
    • Clinical Research and Public Health
    • Research Letters
    • Letters to the Editor
    • Editorials
    • Commentaries
    • Editor's notes
    • Reviews
    • Viewpoints
    • 100th anniversary
    • Top read articles

  • Current issue
  • Past issues
  • Specialties
  • Reviews
  • Review series
  • ASCI Milestone Awards
  • Video Abstracts
  • Conversations with Giants in Medicine
  • In-Press Preview
  • Clinical Research and Public Health
  • Research Letters
  • Letters to the Editor
  • Editorials
  • Commentaries
  • Editor's notes
  • Reviews
  • Viewpoints
  • 100th anniversary
  • Top read articles
  • About
  • Editors
  • Consulting Editors
  • For authors
  • Publication ethics
  • Publication alerts by email
  • Advertising
  • Job board
  • Contact
Dual targeting macrophages and microglia is a therapeutic vulnerability in models of PTEN-deficient glioblastoma
Yang Liu, Junyan Wu, Hinda Najem, Yiyun Lin, Lizhi Pang, Fatima Khan, Fei Zhou, Heba Ali, Amy B. Heimberger, Peiwen Chen
Yang Liu, Junyan Wu, Hinda Najem, Yiyun Lin, Lizhi Pang, Fatima Khan, Fei Zhou, Heba Ali, Amy B. Heimberger, Peiwen Chen
View: Text | PDF
Research Article Oncology

Dual targeting macrophages and microglia is a therapeutic vulnerability in models of PTEN-deficient glioblastoma

  • Text
  • PDF
Abstract

Tumor-associated macrophages and microglia (TAMs) are critical for tumor progression and therapy resistance in glioblastoma (GBM), a type of incurable brain cancer. We previously identified lysyl oxidase (LOX) and olfactomedin like-3 (OLFML3) as essential macrophage and microglia chemokines, respectively, in GBM. Here, single-cell transcriptomics and multiplex sequential immunofluorescence followed by functional studies demonstrate that macrophages negatively correlate with microglia in the GBM tumor microenvironment. LOX inhibition in PTEN-deficient GBM cells upregulates OLFML3 expression via the NF-κB-PATZ1 signaling pathway, inducing a compensatory increase of microglia infiltration. Dual targeting macrophages and microglia via inhibition of LOX and the CLOCK-OLFML3 axis generates potent antitumor effects and offers a complete tumor regression in more than 60% of animals when combined with anti-PD1 therapy in PTEN-deficient GBM mouse models. Thus, our findings provide a translational triple therapeutic strategy for this lethal disease.

Authors

Yang Liu, Junyan Wu, Hinda Najem, Yiyun Lin, Lizhi Pang, Fatima Khan, Fei Zhou, Heba Ali, Amy B. Heimberger, Peiwen Chen

×

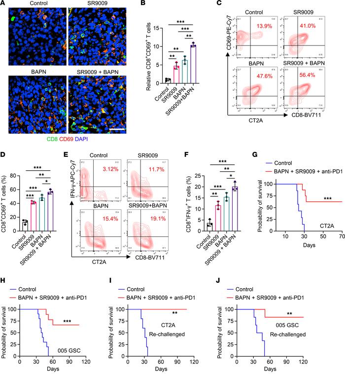
Figure 6

Dual Inhibition of LOX and CLOCK-OLFML3 axis activates antitumor immune response and synergizes with anti-PD1 therapy.

Options: View larger image (or click on image) Download as PowerPoint
Dual Inhibition of LOX and CLOCK-OLFML3 axis activates antitumor immune ...
(A and B) Immunofluorescence (A) and quantification (B) of relative CD8+CD69+ T cells in tumors from CT2A model (2 × 104 cells/mouse) treated with or without BAPN (2 g/L in drinking water) on day 4, and/or SR9009 (100 mg/kg/day, i.p.) for 10 days beginning at day 7 after orthotopic injection. Scale bar: 50 μm. n = 3 independent samples. 1-way ANOVA test. (C and D) Representative images (C) and quantification (D) of flow cytometry for the percentage of intratumoral CD8+CD69+ T cells in size matched tumors from CT2A tumor–bearing mice treated with or without BAPN (2 g/L in drinking water) on day 4, and/or SR9009 (100 mg/kg/day, i.p.) for 10 days beginning at day 7 after orthotopic injection. n = 3 independent samples. 1-way ANOVA test. (E and F) Representative images (E) and quantification (F) of flow cytometry for the percentage of intratumoral CD8+IFN-γ+ T cells in size matched tumors from CT2A tumor-bearing mice treated with or without BAPN (2 g/L in drinking water) on day 4, and/or SR9009 (100 mg/kg/day, i.p.) for 10 days beginning at day 7 after orthotopic injection. n = 3 independent samples. 1-way ANOVA test. (G and H) Survival curves of C57BL/6J mice implanted with CT2A cells (2 × 104 cells/mouse, G) or 005 GSCs (2 × 105 cells/mouse, H). Mice were treated with BAPN (2 g/L in drinking water) on day 4, SR9009 (100 mg/kg/day, i.p.) for 10 days beginning at day 7 after orthotopic injection, and anti-PD1 (10 mg/kg, i.p.) on days 11, 14, and 17. n = 7–10 mice per group. Log-rank test. (I and J) Cured mice from the triple therapy were rechallenged on day 70 with CT2A cells (2 × 104 cells/mouse, I) or on day 110 with 005 GSCs (2 × 105 cells/mouse, J). Similarly aged naive mice were implanted as controls. n = 5 mice per group. Log-rank test. *P < 0.05; **P < 0.01; ***P < 0.001.

Copyright © 2026 American Society for Clinical Investigation
ISSN: 0021-9738 (print), 1558-8238 (online)

Sign up for email alerts