Go to JCI Insight
  • About
  • Editors
  • Consulting Editors
  • For authors
  • Publication ethics
  • Publication alerts by email
  • Advertising
  • Job board
  • Contact
  • Clinical Research and Public Health
  • Current issue
  • Past issues
  • By specialty
    • COVID-19
    • Cardiology
    • Gastroenterology
    • Immunology
    • Metabolism
    • Nephrology
    • Neuroscience
    • Oncology
    • Pulmonology
    • Vascular biology
    • All ...
  • Videos
    • ASCI Milestone Awards
    • Video Abstracts
    • Conversations with Giants in Medicine
  • Reviews
    • View all reviews ...
    • Clinical innovation and scientific progress in GLP-1 medicine (Nov 2025)
    • Pancreatic Cancer (Jul 2025)
    • Complement Biology and Therapeutics (May 2025)
    • Evolving insights into MASLD and MASH pathogenesis and treatment (Apr 2025)
    • Microbiome in Health and Disease (Feb 2025)
    • Substance Use Disorders (Oct 2024)
    • Clonal Hematopoiesis (Oct 2024)
    • View all review series ...
  • Viewpoint
  • Collections
    • In-Press Preview
    • Clinical Research and Public Health
    • Research Letters
    • Letters to the Editor
    • Editorials
    • Commentaries
    • Editor's notes
    • Reviews
    • Viewpoints
    • 100th anniversary
    • Top read articles

  • Current issue
  • Past issues
  • Specialties
  • Reviews
  • Review series
  • ASCI Milestone Awards
  • Video Abstracts
  • Conversations with Giants in Medicine
  • In-Press Preview
  • Clinical Research and Public Health
  • Research Letters
  • Letters to the Editor
  • Editorials
  • Commentaries
  • Editor's notes
  • Reviews
  • Viewpoints
  • 100th anniversary
  • Top read articles
  • About
  • Editors
  • Consulting Editors
  • For authors
  • Publication ethics
  • Publication alerts by email
  • Advertising
  • Job board
  • Contact
Elevated NR2F1 underlies the persistence of invasive disease after treatment of BRAF-mutant melanoma
Manoela Tiago, Timothy J. Purwin, Casey D. Stefanski, Renaira Oliveira da Silva, Mitchell E. Fane, Yash Chhabra, Jelan I. Haj, Jessica L.F. Teh, Rama Kadamb, Weijia Cai, Sheera R. Rosenbaum, Vivian Chua, Nir Hacohen, Michael A. Davies, Jessie Villanueva, Inna Chervoneva, Ashani T. Weeraratna, Dan A. Erkes, Claudia Capparelli, Julio A. Aguirre-Ghiso, Andrew E. Aplin
Manoela Tiago, Timothy J. Purwin, Casey D. Stefanski, Renaira Oliveira da Silva, Mitchell E. Fane, Yash Chhabra, Jelan I. Haj, Jessica L.F. Teh, Rama Kadamb, Weijia Cai, Sheera R. Rosenbaum, Vivian Chua, Nir Hacohen, Michael A. Davies, Jessie Villanueva, Inna Chervoneva, Ashani T. Weeraratna, Dan A. Erkes, Claudia Capparelli, Julio A. Aguirre-Ghiso, Andrew E. Aplin
View: Text | PDF
Research Article Oncology

Elevated NR2F1 underlies the persistence of invasive disease after treatment of BRAF-mutant melanoma

  • Text
  • PDF
Abstract

Despite the success of targeted inhibitors in cutaneous melanoma, therapeutic responses are limited by the aged tumor microenvironment and drug-tolerant residual cells. Given the similarities between drug tolerance and cellular dormancy, we studied the dormancy marker, nuclear receptor subfamily 2 group F member 1 (NR2F1), in response to BRAF-V600E inhibitors (BRAFi) plus MEK inhibitors (MEKi) in BRAF-mutant melanoma models. Transcriptomic analysis of melanoma patient samples treated with BRAFi + MEKi showed increased NR2F1. NR2F1 was highly expressed in the drug-tolerant invasive cell state of minimal residual disease in patient-derived and mouse-derived xenografts on BRAFi + MEKi. NR2F1 over-expression was sufficient to reduce BRAFi + MEKi effects on tumor growth in vivo, and cell proliferation, death, and invasion in vitro. Effects were linked to genes involved in mTORC1 signaling. These cells were sensitive to the combination of BRAFi, MEKi plus rapamycin. Melanomas from aged mice, known to exhibit decreased responses to BRAFi + MEKi, displayed higher levels of NR2F1 compared to tumors from young mice. Depleting NR2F1 in an aged mouse melanomas improved the response to targeted therapy. These findings show high NR2F1 expression in ‘invasive-state’ residual cells and that targeting NR2F1-high cells with mTORC1 inhibitors may improve outcomes in patients with melanoma.

Authors

Manoela Tiago, Timothy J. Purwin, Casey D. Stefanski, Renaira Oliveira da Silva, Mitchell E. Fane, Yash Chhabra, Jelan I. Haj, Jessica L.F. Teh, Rama Kadamb, Weijia Cai, Sheera R. Rosenbaum, Vivian Chua, Nir Hacohen, Michael A. Davies, Jessie Villanueva, Inna Chervoneva, Ashani T. Weeraratna, Dan A. Erkes, Claudia Capparelli, Julio A. Aguirre-Ghiso, Andrew E. Aplin

×

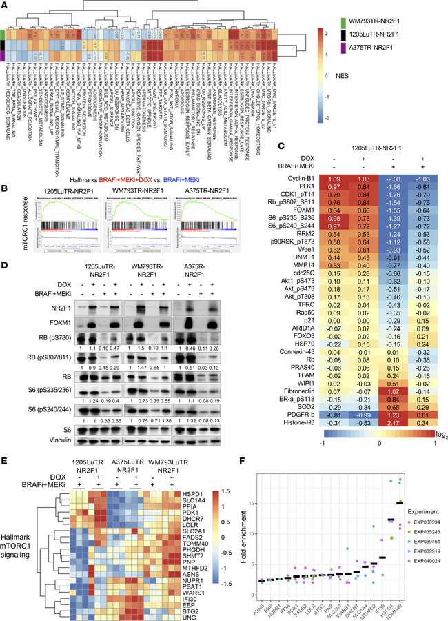
Figure 4

NR2F1 overexpression upregulates cell proliferation and mTORC1 signaling following BRAFi + MEKi therapy.

Options: View larger image (or click on image) Download as PowerPoint
NR2F1 overexpression upregulates cell proliferation and mTORC1 signaling...
(A) Heatmap showing GSEA normalized enrichment scores (NES) for the hallmark gene set collection comparing NR2F1 expression with no DOX after 72 hours of treatment with BRAFi + MEKi + DOX (1 μmol/L PLX4720 + 35 nmol/L PD0325901 + 100 ng/mL DOX) in 1205LuTR-NR2F1, WM793TR-NR2F1, and A375TR-NR2F1 cell samples. NES values are displayed for enriched gene sets using a Benjamini-Hochberg FDR (BHFDR) cutoff of 0.05. (B) GSEA hallmark enrichment plots showing the mTORC1 response for the same cells and drug treatments as in A. (C) RPPA analysis of the BRAF-mutant human melanoma cell lines 1205LuTR-NR2F1 after 72 hours of treatment with BRAFi + MEKi + DOX. Results indicate the median-centered, log2-transformed group average RPPA expression data for targets with at least 25% change when comparing NR2F1 expression with no DOX after 72 hours of treatment. (D) Representative Western blot of the RPPA-identified proteins in C after treatment with BRAFi + MEKi for 72 hours (n = 2–3). Quantification of the band densitometry (phosphorylated proteins vs. total protein [e.g., RB (pS780)/RB] normalized to no BRAFi + MEKi + no-DOX conditions] is displayed under each band. Note that the NR2F1 blot is the same here and in Supplemental Figure 4A. (E) Heatmap showing hierarchical clustering of commonly enriched genes in mTORC1 GSEA results for all 3 cell line comparisons of BRAFi + MEKi + DOX. (F) MACS2 fold enrichment values are displayed for genes with NR2F1 ChIP-Seq binding in their promoter region (n = 17; each ChIP-Seq experiment is represented by a dot) from the genes in E.

Copyright © 2026 American Society for Clinical Investigation
ISSN: 0021-9738 (print), 1558-8238 (online)

Sign up for email alerts