Go to JCI Insight
  • About
  • Editors
  • Consulting Editors
  • For authors
  • Publication ethics
  • Publication alerts by email
  • Advertising
  • Job board
  • Contact
  • Clinical Research and Public Health
  • Current issue
  • Past issues
  • By specialty
    • COVID-19
    • Cardiology
    • Gastroenterology
    • Immunology
    • Metabolism
    • Nephrology
    • Neuroscience
    • Oncology
    • Pulmonology
    • Vascular biology
    • All ...
  • Videos
    • Conversations with Giants in Medicine
    • Video Abstracts
  • Reviews
    • View all reviews ...
    • Clinical innovation and scientific progress in GLP-1 medicine (Nov 2025)
    • Pancreatic Cancer (Jul 2025)
    • Complement Biology and Therapeutics (May 2025)
    • Evolving insights into MASLD and MASH pathogenesis and treatment (Apr 2025)
    • Microbiome in Health and Disease (Feb 2025)
    • Substance Use Disorders (Oct 2024)
    • Clonal Hematopoiesis (Oct 2024)
    • View all review series ...
  • Viewpoint
  • Collections
    • In-Press Preview
    • Clinical Research and Public Health
    • Research Letters
    • Letters to the Editor
    • Editorials
    • Commentaries
    • Editor's notes
    • Reviews
    • Viewpoints
    • 100th anniversary
    • Top read articles

  • Current issue
  • Past issues
  • Specialties
  • Reviews
  • Review series
  • Conversations with Giants in Medicine
  • Video Abstracts
  • In-Press Preview
  • Clinical Research and Public Health
  • Research Letters
  • Letters to the Editor
  • Editorials
  • Commentaries
  • Editor's notes
  • Reviews
  • Viewpoints
  • 100th anniversary
  • Top read articles
  • About
  • Editors
  • Consulting Editors
  • For authors
  • Publication ethics
  • Publication alerts by email
  • Advertising
  • Job board
  • Contact
Mutant THAP11 causes cerebellar neurodegeneration and triggers TREM2-mediated microglial activation in mice
Eshu Ruan, Jingpan Lin, Zhao Chen, Qianai Sheng, Laiqiang Chen, Jiating He, Xuezhi Duan, Yiyang Qin, Tingting Xing, Sitong Yang, Mingtian Pan, Xiangyu Guo, Peng Yin, Xiao-Jiang Li, Hong Jiang, Shihua Li, Su Yang
Eshu Ruan, Jingpan Lin, Zhao Chen, Qianai Sheng, Laiqiang Chen, Jiating He, Xuezhi Duan, Yiyang Qin, Tingting Xing, Sitong Yang, Mingtian Pan, Xiangyu Guo, Peng Yin, Xiao-Jiang Li, Hong Jiang, Shihua Li, Su Yang
View: Text | PDF
Research Article Genetics Neuroscience

Mutant THAP11 causes cerebellar neurodegeneration and triggers TREM2-mediated microglial activation in mice

  • Text
  • PDF
Abstract

Abnormal expansions of the CAG trinucleotide repeat within specific gene exons give rise to polyglutamine (polyQ) diseases, a family of inherited disorders characterized by late-onset neurodegeneration. Recently, a new type of polyQ disease was identified and named spinocerebellar ataxia 51 (SCA51). SCA51 is caused by polyQ expansion in THAP domain containing 11 (THAP11), an essential transcription factor for brain development. The pathogenesis of SCA51, particularly how mutant THAP11 with polyQ expansion contributes to neuropathology, remains elusive. Our study of mouse and monkey brains revealed that THAP11 expression is subject to developmental regulation, showing enrichment in the cerebellum. However, knocking down endogenous THAP11 in adult mice did not affect neuronal survival. In contrast, expressing mutant THAP11 with polyQ expansion led to pronounced protein aggregation, cerebellar neurodegeneration, and motor deficits, indicating that gain-of-function mechanisms are central to SCA51 pathogenesis. We discovered activated microglia expressing triggering receptor expressed on myeloid cells 2 (TREM2) in the cerebellum of a newly developed SCA51 knockin mouse model. Mechanistically, mutant THAP11 enhanced the transcription of TREM2, leading to its upregulation. The loss of TREM2 or depletion of microglia mitigated neurodegeneration induced by mutant THAP11. Our study offers the first mechanistic insights to our knowledge into the pathogenesis of SCA51, highlighting the role of TREM2-mediated microglial activation in SCA51 neuropathology.

Authors

Eshu Ruan, Jingpan Lin, Zhao Chen, Qianai Sheng, Laiqiang Chen, Jiating He, Xuezhi Duan, Yiyang Qin, Tingting Xing, Sitong Yang, Mingtian Pan, Xiangyu Guo, Peng Yin, Xiao-Jiang Li, Hong Jiang, Shihua Li, Su Yang

×

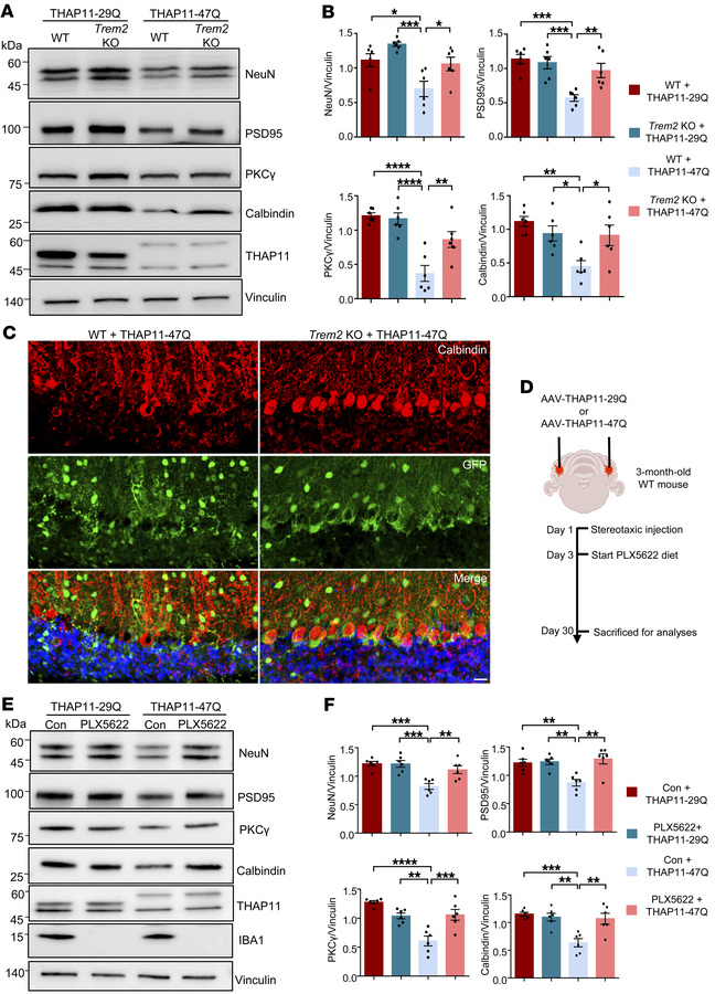
Figure 8

Loss of TREM2 attenuates mutant THAP11 neurotoxicity.

Options: View larger image (or click on image) Download as PowerPoint
Loss of TREM2 attenuates mutant THAP11 neurotoxicity.
(A) Western blotti...
(A) Western blotting analysis of NeuN, PSD95, PKCγ, and calbindin expression in the cerebellum of WT and Trem2 KO mice injected with AAV-THAP11-29Q or AAV-THAP11-47Q. Vinculin served as a loading control. (B) Quantification of Western blotting results in A (n = 6, 1-way ANOVA with Tukey’s post tests). (C) Immunofluorescence staining of calbindin in the cerebellum of WT and Trem2 KO mice injected with AAV-THAP11-47Q. GFP fluorescence reflected the AAV-infected cells (scale bar: 20 μm). (D) A schematic diagram showing stereotaxic injection and drug administration conducted on WT mice. (E) Western blotting analysis of NeuN, PSD95, PKCγ, calbindin, and IBA1 expression in the cerebellum of WT mice injected with AAV-THAP11-29Q or AAV-THAP11-47Q and treated with control or PLX5622 diet. (F) Quantification of Western blotting results in E (n = 6, 1-way ANOVA with Tukey’s post tests). *P < 0.05, **P < 0.01, ***P < 0.001, ****P < 0.0001. Data are presented as mean values ± SEM.

Copyright © 2025 American Society for Clinical Investigation
ISSN: 0021-9738 (print), 1558-8238 (online)

Sign up for email alerts