Go to JCI Insight
  • About
  • Editors
  • Consulting Editors
  • For authors
  • Publication ethics
  • Publication alerts by email
  • Advertising
  • Job board
  • Contact
  • Clinical Research and Public Health
  • Current issue
  • Past issues
  • By specialty
    • COVID-19
    • Cardiology
    • Gastroenterology
    • Immunology
    • Metabolism
    • Nephrology
    • Neuroscience
    • Oncology
    • Pulmonology
    • Vascular biology
    • All ...
  • Videos
    • Conversations with Giants in Medicine
    • Video Abstracts
  • Reviews
    • View all reviews ...
    • Pancreatic Cancer (Jul 2025)
    • Complement Biology and Therapeutics (May 2025)
    • Evolving insights into MASLD and MASH pathogenesis and treatment (Apr 2025)
    • Microbiome in Health and Disease (Feb 2025)
    • Substance Use Disorders (Oct 2024)
    • Clonal Hematopoiesis (Oct 2024)
    • Sex Differences in Medicine (Sep 2024)
    • View all review series ...
  • Viewpoint
  • Collections
    • In-Press Preview
    • Clinical Research and Public Health
    • Research Letters
    • Letters to the Editor
    • Editorials
    • Commentaries
    • Editor's notes
    • Reviews
    • Viewpoints
    • 100th anniversary
    • Top read articles

  • Current issue
  • Past issues
  • Specialties
  • Reviews
  • Review series
  • Conversations with Giants in Medicine
  • Video Abstracts
  • In-Press Preview
  • Clinical Research and Public Health
  • Research Letters
  • Letters to the Editor
  • Editorials
  • Commentaries
  • Editor's notes
  • Reviews
  • Viewpoints
  • 100th anniversary
  • Top read articles
  • About
  • Editors
  • Consulting Editors
  • For authors
  • Publication ethics
  • Publication alerts by email
  • Advertising
  • Job board
  • Contact
A single-cell compendium of human cerebrospinal fluid identifies disease-associated immune cell populations
Claudia Cantoni, … , Brian T. Edelson, Gregory F. Wu
Claudia Cantoni, … , Brian T. Edelson, Gregory F. Wu
Published January 2, 2025
Citation Information: J Clin Invest. 2025;135(1):e177793. https://doi.org/10.1172/JCI177793.
View: Text | PDF
Research Article Immunology Neuroscience

A single-cell compendium of human cerebrospinal fluid identifies disease-associated immune cell populations

  • Text
  • PDF
Abstract

Single-cell transcriptomics applied to cerebrospinal fluid (CSF) for elucidating the pathophysiology of neurologic diseases has produced only a preliminary characterization of CSF immune cells. CSF derives from and borders central nervous system (CNS) tissue, allowing for comprehensive accounting of cell types along with their relative abundance and immunologic profiles relevant to CNS diseases. Using integration techniques applied to publicly available datasets in combination with our own studies, we generated a compendium with 139 subjects encompassing 135 CSF and 58 blood samples. Healthy subjects and individuals across a wide range of diseases, such as multiple sclerosis (MS), Alzheimer’s disease, Parkinson’s disease, COVID-19, and autoimmune encephalitis, were included. We found differences in lymphocyte and myeloid subset frequencies across different diseases as well as in their distribution between blood and CSF. We identified what we believe to be a new subset of AREG+ dendritic cells exclusive to the CSF that was more abundant in subjects with MS compared with healthy controls. Finally, transcriptional cell states in CSF microglia-like cells and lymphoid subsets were elucidated. Altogether, we have created a reference compendium for single-cell transcriptional profiling encompassing CSF immune cells useful to the scientific community for future studies on neurologic diseases.

Authors

Claudia Cantoni, Roman A. Smirnov, Maria Firulyova, Prabhakar S. Andhey, Tara R. Bradstreet, Ekaterina Esaulova, Marina Terekhova, Elizabeth A. Schwarzkopf, Nada M. Abdalla, Maksim Kleverov, Joseph J. Sabatino Jr., Kang Liu, Nicholas Schwab, Gerd Meyer zu Hörste, Anne H. Cross, Maxim N. Artyomov, Brian T. Edelson, Gregory F. Wu

×

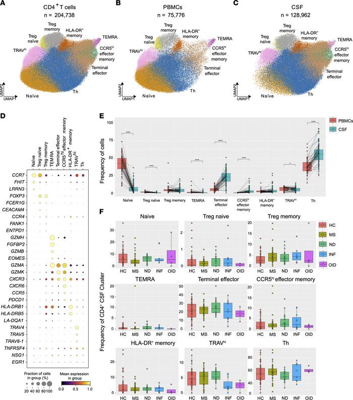
Figure 6

Cell type diversity and statistical comparison of CD4+ T cells in PBMCs and CSF between 5 disease groups.

Options: View larger image (or click on image) Download as PowerPoint
Cell type diversity and statistical comparison of CD4+ T cells in PBMCs ...
(A) Overall UMAP of CD4+ T cells in both PBMCs and CSF combined. (B and C) UMAP of CD4+ T cells in PBMCs (B) and CSF (C). (D) Dot plot of select marker genes for each respective cluster. (E) Percentages of major clusters in both PBMCs and CSF compartments. (F) Proportion of each CSF CD4+ T cell cluster across disease groups. In E, the test of pairwise comparisons of cell type percentages in PBMCs and CSF was determined by post hoc Dunn’s test with Benjamini-Hochberg adjustment. In F, significance for pairwise comparisons between HC and all other disease groups was determined by post hoc Dunn’s test with Benjamini-Hochberg adjustment. *Padj < 0.05, ****Padj < 0.0001.

Copyright © 2025 American Society for Clinical Investigation
ISSN: 0021-9738 (print), 1558-8238 (online)

Sign up for email alerts