Go to JCI Insight
  • About
  • Editors
  • Consulting Editors
  • For authors
  • Publication ethics
  • Publication alerts by email
  • Advertising
  • Job board
  • Contact
  • Clinical Research and Public Health
  • Current issue
  • Past issues
  • By specialty
    • COVID-19
    • Cardiology
    • Gastroenterology
    • Immunology
    • Metabolism
    • Nephrology
    • Neuroscience
    • Oncology
    • Pulmonology
    • Vascular biology
    • All ...
  • Videos
    • Conversations with Giants in Medicine
    • Video Abstracts
  • Reviews
    • View all reviews ...
    • Clinical innovation and scientific progress in GLP-1 medicine (Nov 2025)
    • Pancreatic Cancer (Jul 2025)
    • Complement Biology and Therapeutics (May 2025)
    • Evolving insights into MASLD and MASH pathogenesis and treatment (Apr 2025)
    • Microbiome in Health and Disease (Feb 2025)
    • Substance Use Disorders (Oct 2024)
    • Clonal Hematopoiesis (Oct 2024)
    • View all review series ...
  • Viewpoint
  • Collections
    • In-Press Preview
    • Clinical Research and Public Health
    • Research Letters
    • Letters to the Editor
    • Editorials
    • Commentaries
    • Editor's notes
    • Reviews
    • Viewpoints
    • 100th anniversary
    • Top read articles

  • Current issue
  • Past issues
  • Specialties
  • Reviews
  • Review series
  • Conversations with Giants in Medicine
  • Video Abstracts
  • In-Press Preview
  • Clinical Research and Public Health
  • Research Letters
  • Letters to the Editor
  • Editorials
  • Commentaries
  • Editor's notes
  • Reviews
  • Viewpoints
  • 100th anniversary
  • Top read articles
  • About
  • Editors
  • Consulting Editors
  • For authors
  • Publication ethics
  • Publication alerts by email
  • Advertising
  • Job board
  • Contact
Flavin-containing monooxygenase 2 confers cardioprotection in ischemia models through its disulfide bond catalytic activity
Qingnian Liu, … , Xinyang Hu, Jian’an Wang
Qingnian Liu, … , Xinyang Hu, Jian’an Wang
Published October 31, 2024
Citation Information: J Clin Invest. 2024;134(24):e177077. https://doi.org/10.1172/JCI177077.
View: Text | PDF
Research Article Cardiology

Flavin-containing monooxygenase 2 confers cardioprotection in ischemia models through its disulfide bond catalytic activity

  • Text
  • PDF
Abstract

Myocardial infarction (MI) is characterized by massive cardiomyocyte (CM) death and cardiac dysfunction, and effective therapies to achieve cardioprotection are greatly needed. Here, we report that flavin-containing monooxygenase 2 (FMO2) levels were markedly increased in CMs in both ex vivo and in vivo models of ischemic injury. Genetic deletion of FMO2 resulted in reduced CM survival and enhanced cardiac dysfunction, whereas CM-specific FMO2 overexpression conferred a protective effect in infarcted rat hearts. Mechanistically, FMO2 inhibited the activation of ER stress–induced apoptotic proteins, including caspase 12 and C/EBP homologous protein (CHOP), by downregulating the unfolded protein response pathway. Furthermore, we identified FMO2 as a chaperone that catalyzes disulfide bond formation in unfolded and misfolded proteins through its GVSG motif. GVSG-mutated FMO2 failed to catalyze disulfide bond formation and lost its protection against ER stress and CM death. Finally, we demonstrated the protective effect of FMO2 in a human induced pluripotent stem cell–derived CM model. Collectively, this study highlights FMO2 as a key modulator of oxidative protein folding in CMs and underscores its therapeutic potential for treating ischemic heart disease.

Authors

Qingnian Liu, Jiniu Huang, Hao Ding, Yue Tao, Jinliang Nan, Changchen Xiao, Yingchao Wang, Rongrong Wu, Cheng Ni, Zhiwei Zhong, Wei Zhu, Jinghai Chen, Chenyun Zhang, Xiao He, Danyang Xiong, Xinyang Hu, Jian’an Wang

×

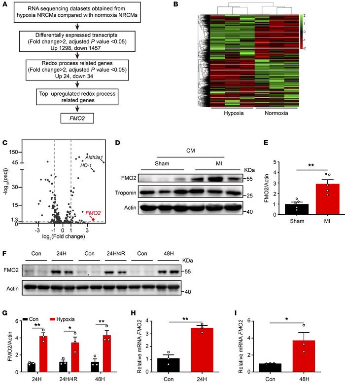
Figure 1

FMO2 expression is increased in CMs upon ischemic injury.

Options: View larger image (or click on image) Download as PowerPoint
FMO2 expression is increased in CMs upon ischemic injury.
(A) Workflow o...
(A) Workflow of the discovery of FMO2 in NRCMs subjected to hypoxia for 24 hours. (B) Hierarchical clustering of differentially expressed genes in hypoxic NRCMs compared with normoxic NRCMs as indicated (fold change >2 or <0.5, adjusted P < 0.05). (C) Volcano map showed differentially expressed genes involved in the oxidation reduction process in hypoxic NRCMs compared with normoxic NRCMs (fold change >2 or <0.5, adjusted P < 0.05). (D and E) Western blotting was performed to measure the expression of FMO2 in CMs isolated from normal and infarcted adult rat hearts (n = 5 per group). (F and G) FMO2 protein expression in NRCMs under different hypoxia or H/R conditions (n = 3 independent experiments). 24H, 24 hours of hypoxia; 24H/4R, 24 hours of hypoxia/4 hours of reoxygenation; 48H, 48 hours of hypoxia. (H and I) FMO2 mRNA expression in NRCMs subjected to hypoxia for 24 or 48 hours (n = 3 independent experiments). Con, control. Data are presented as the mean ± SEM, and significance was evaluated by 2-tailed Student’s t test. *P < 0.05 and **P < 0.01.

Copyright © 2025 American Society for Clinical Investigation
ISSN: 0021-9738 (print), 1558-8238 (online)

Sign up for email alerts