Go to JCI Insight
  • About
  • Editors
  • Consulting Editors
  • For authors
  • Publication ethics
  • Publication alerts by email
  • Advertising
  • Job board
  • Contact
  • Clinical Research and Public Health
  • Current issue
  • Past issues
  • By specialty
    • COVID-19
    • Cardiology
    • Gastroenterology
    • Immunology
    • Metabolism
    • Nephrology
    • Neuroscience
    • Oncology
    • Pulmonology
    • Vascular biology
    • All ...
  • Videos
    • ASCI Milestone Awards
    • Video Abstracts
    • Conversations with Giants in Medicine
  • Reviews
    • View all reviews ...
    • Clinical innovation and scientific progress in GLP-1 medicine (Nov 2025)
    • Pancreatic Cancer (Jul 2025)
    • Complement Biology and Therapeutics (May 2025)
    • Evolving insights into MASLD and MASH pathogenesis and treatment (Apr 2025)
    • Microbiome in Health and Disease (Feb 2025)
    • Substance Use Disorders (Oct 2024)
    • Clonal Hematopoiesis (Oct 2024)
    • View all review series ...
  • Viewpoint
  • Collections
    • In-Press Preview
    • Clinical Research and Public Health
    • Research Letters
    • Letters to the Editor
    • Editorials
    • Commentaries
    • Editor's notes
    • Reviews
    • Viewpoints
    • 100th anniversary
    • Top read articles

  • Current issue
  • Past issues
  • Specialties
  • Reviews
  • Review series
  • ASCI Milestone Awards
  • Video Abstracts
  • Conversations with Giants in Medicine
  • In-Press Preview
  • Clinical Research and Public Health
  • Research Letters
  • Letters to the Editor
  • Editorials
  • Commentaries
  • Editor's notes
  • Reviews
  • Viewpoints
  • 100th anniversary
  • Top read articles
  • About
  • Editors
  • Consulting Editors
  • For authors
  • Publication ethics
  • Publication alerts by email
  • Advertising
  • Job board
  • Contact
Impaired hydrogen sulfide biosynthesis underlies eccentric contraction–induced force loss in dystrophin-deficient skeletal muscle
W. Michael Southern, Erynn E. Johnson, Elizabeth K. Fasbender, Katherine S. Fallon, Courtney L. Cavazos, Dawn A. Lowe, George G. Rodney, James M. Ervasti
W. Michael Southern, Erynn E. Johnson, Elizabeth K. Fasbender, Katherine S. Fallon, Courtney L. Cavazos, Dawn A. Lowe, George G. Rodney, James M. Ervasti
View: Text | PDF
Research Article Metabolism Muscle biology

Impaired hydrogen sulfide biosynthesis underlies eccentric contraction–induced force loss in dystrophin-deficient skeletal muscle

  • Text
  • PDF
Abstract

Eccentric contraction–induced (ECC-induced) force loss is a hallmark of murine dystrophin-deficient (mdx) skeletal muscle that is used to assess efficacy of potential therapies for Duchenne muscular dystrophy. While virtually all key proteins involved in muscle contraction have been implicated in ECC force loss, a unifying mechanism that orchestrates force loss across such diverse molecular targets has not been identified. We showed that correcting defective hydrogen sulfide (H2S) signaling in mdx muscle prevented ECC force loss. We also showed that the cysteine proteome of skeletal muscle functioned as a redox buffer in WT and mdx muscle during ECCs, but that buffer capacity in mdx muscle was significantly compromised by elevated basal protein oxidation. Finally, chemo-proteomic data suggested that H2S protected several proteins central to muscle contraction against irreversible oxidation through persulfidation-based priming. Our results support a unifying, redox-based mechanism of ECC force loss in mdx muscle.

Authors

W. Michael Southern, Erynn E. Johnson, Elizabeth K. Fasbender, Katherine S. Fallon, Courtney L. Cavazos, Dawn A. Lowe, George G. Rodney, James M. Ervasti

×

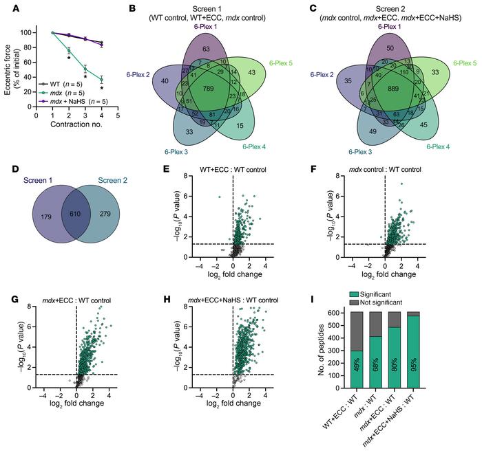
Figure 6

The cysteine proteome of skeletal muscle functions as a ROS buffer during ECCs.

Options: View larger image (or click on image) Download as PowerPoint
The cysteine proteome of skeletal muscle functions as a ROS buffer durin...
(A) Change in eccentric force during 4 ECCs in WT and mdx EDL muscles. Data are expressed as a percentage of the force generated during the first ECC. Contralateral EDLs were also isolated and incubated without ECCs or NaHS for control conditions. (B and C) Venn diagrams showing the peptide sequence overlap across five 6-plexes within screen 1 (B) or screen 2 (C). Plex 1 (of 5) within screen 1 contained 1 (of 5) biological replicate EDL from WT control, WT+ECC, and mdx control conditions, while plex 1 (of 5) in screen 2 contained 1 (of 5) biological EDL replicate from mdx control, mdx+ECC, and mdx+ECC+NaHS conditions. (D) Venn diagram showing peptide sequence overlap between the 789 peptides from screen 1 and 889 peptides from screen 2. The 610 common peptides were used for subsequent analysis. (E–H) Volcano plots showing the oxidation level relative to the WT control group of individual peptides from the WT+ECC (E), mdx control (F), mdx+ECC (G), and mdx+ECC+NaHS (H) groups. Green data points above the horizontal dashed line indicate P < 0.05 versus the WT control group. (I) Percentage of 610 peptides from WT+ECC, mdx control, mdx+ECC, and mdx+ECC+NaHS groups with significantly (green bars) different levels of oxidation versus WT control group. Percentages derived from significant peptides in E–H. Results are presented as mean ± SEM. *P < 0.05 by 2-way repeated-measures ANOVA in A.

Copyright © 2026 American Society for Clinical Investigation
ISSN: 0021-9738 (print), 1558-8238 (online)

Sign up for email alerts