Go to JCI Insight
  • About
  • Editors
  • Consulting Editors
  • For authors
  • Publication ethics
  • Publication alerts by email
  • Advertising
  • Job board
  • Contact
  • Clinical Research and Public Health
  • Current issue
  • Past issues
  • By specialty
    • COVID-19
    • Cardiology
    • Gastroenterology
    • Immunology
    • Metabolism
    • Nephrology
    • Neuroscience
    • Oncology
    • Pulmonology
    • Vascular biology
    • All ...
  • Videos
    • ASCI Milestone Awards
    • Video Abstracts
    • Conversations with Giants in Medicine
  • Reviews
    • View all reviews ...
    • Clinical innovation and scientific progress in GLP-1 medicine (Nov 2025)
    • Pancreatic Cancer (Jul 2025)
    • Complement Biology and Therapeutics (May 2025)
    • Evolving insights into MASLD and MASH pathogenesis and treatment (Apr 2025)
    • Microbiome in Health and Disease (Feb 2025)
    • Substance Use Disorders (Oct 2024)
    • Clonal Hematopoiesis (Oct 2024)
    • View all review series ...
  • Viewpoint
  • Collections
    • In-Press Preview
    • Clinical Research and Public Health
    • Research Letters
    • Letters to the Editor
    • Editorials
    • Commentaries
    • Editor's notes
    • Reviews
    • Viewpoints
    • 100th anniversary
    • Top read articles

  • Current issue
  • Past issues
  • Specialties
  • Reviews
  • Review series
  • ASCI Milestone Awards
  • Video Abstracts
  • Conversations with Giants in Medicine
  • In-Press Preview
  • Clinical Research and Public Health
  • Research Letters
  • Letters to the Editor
  • Editorials
  • Commentaries
  • Editor's notes
  • Reviews
  • Viewpoints
  • 100th anniversary
  • Top read articles
  • About
  • Editors
  • Consulting Editors
  • For authors
  • Publication ethics
  • Publication alerts by email
  • Advertising
  • Job board
  • Contact
Impaired hydrogen sulfide biosynthesis underlies eccentric contraction–induced force loss in dystrophin-deficient skeletal muscle
W. Michael Southern, Erynn E. Johnson, Elizabeth K. Fasbender, Katherine S. Fallon, Courtney L. Cavazos, Dawn A. Lowe, George G. Rodney, James M. Ervasti
W. Michael Southern, Erynn E. Johnson, Elizabeth K. Fasbender, Katherine S. Fallon, Courtney L. Cavazos, Dawn A. Lowe, George G. Rodney, James M. Ervasti
View: Text | PDF
Research Article Metabolism Muscle biology

Impaired hydrogen sulfide biosynthesis underlies eccentric contraction–induced force loss in dystrophin-deficient skeletal muscle

  • Text
  • PDF
Abstract

Eccentric contraction–induced (ECC-induced) force loss is a hallmark of murine dystrophin-deficient (mdx) skeletal muscle that is used to assess efficacy of potential therapies for Duchenne muscular dystrophy. While virtually all key proteins involved in muscle contraction have been implicated in ECC force loss, a unifying mechanism that orchestrates force loss across such diverse molecular targets has not been identified. We showed that correcting defective hydrogen sulfide (H2S) signaling in mdx muscle prevented ECC force loss. We also showed that the cysteine proteome of skeletal muscle functioned as a redox buffer in WT and mdx muscle during ECCs, but that buffer capacity in mdx muscle was significantly compromised by elevated basal protein oxidation. Finally, chemo-proteomic data suggested that H2S protected several proteins central to muscle contraction against irreversible oxidation through persulfidation-based priming. Our results support a unifying, redox-based mechanism of ECC force loss in mdx muscle.

Authors

W. Michael Southern, Erynn E. Johnson, Elizabeth K. Fasbender, Katherine S. Fallon, Courtney L. Cavazos, Dawn A. Lowe, George G. Rodney, James M. Ervasti

×

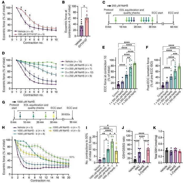
Figure 4

NaHS supplementation prevents ECC force loss in mdx EDLs.

Options: View larger image (or click on image) Download as PowerPoint
NaHS supplementation prevents ECC force loss in mdx EDLs.
(A) Change in ...
(A) Change in eccentric force during 10 ECCs in mdx EDL muscles incubated with vehicle or 100 μM GYY4137. (B) Eccentric force produced at ECC #4 in A. (C) Illustration of dosing protocols used to test the effects of repeated additions of NaHS on ECC force loss. (D) Change in eccentric force during 10 ECCs in mdx EDL muscles incubated with vehicle or 1, 2, 3, or 4 doses of 250 μM NaHS. (E) Eccentric force produced at ECC #10 in D. (F) Post-ECC isometric (ISO) force from mdx EDLs subjected to 10 ECCs and various concentrations of NaHS in D. (G) Schematic illustrating the protocols used to test the temporal effects of a single 1,000 μM NaHS dose on ECC force loss. (H) Change in eccentric force during 20 ECCs in mdx EDL muscles incubated with vehicle or 1,000 μM NaHS at minute 2, 15, 25, or 30. (I) Number of ECCs to reach 50% of initial ECC force in H. (J and K) Ratio of reduced to oxidized GSH (J) and levels of total GSH (K) in mdx EDLs incubated with vehicle, 20 mM NAC, 750 μM NaHS, or 40 mM l-cysteine for 1 hour. All ECC force data in A, B, D, E, and H are expressed as a percentage of the force generated during the first ECC. Results are presented as mean ± SEM. *P < 0.05 by Student’s t test in B; *P < 0.05, **P < 0.01, ***P < 0.001, ****P < 0.0001 by 1-way ANOVA in E, F, and I–K; *P < 0.05 by 2-way repeated-measures ANOVA in A.

Copyright © 2026 American Society for Clinical Investigation
ISSN: 0021-9738 (print), 1558-8238 (online)

Sign up for email alerts