Go to JCI Insight
  • About
  • Editors
  • Consulting Editors
  • For authors
  • Publication ethics
  • Publication alerts by email
  • Advertising
  • Job board
  • Contact
  • Clinical Research and Public Health
  • Current issue
  • Past issues
  • By specialty
    • COVID-19
    • Cardiology
    • Gastroenterology
    • Immunology
    • Metabolism
    • Nephrology
    • Neuroscience
    • Oncology
    • Pulmonology
    • Vascular biology
    • All ...
  • Videos
    • ASCI Milestone Awards
    • Video Abstracts
    • Conversations with Giants in Medicine
  • Reviews
    • View all reviews ...
    • Clinical innovation and scientific progress in GLP-1 medicine (Nov 2025)
    • Pancreatic Cancer (Jul 2025)
    • Complement Biology and Therapeutics (May 2025)
    • Evolving insights into MASLD and MASH pathogenesis and treatment (Apr 2025)
    • Microbiome in Health and Disease (Feb 2025)
    • Substance Use Disorders (Oct 2024)
    • Clonal Hematopoiesis (Oct 2024)
    • View all review series ...
  • Viewpoint
  • Collections
    • In-Press Preview
    • Clinical Research and Public Health
    • Research Letters
    • Letters to the Editor
    • Editorials
    • Commentaries
    • Editor's notes
    • Reviews
    • Viewpoints
    • 100th anniversary
    • Top read articles

  • Current issue
  • Past issues
  • Specialties
  • Reviews
  • Review series
  • ASCI Milestone Awards
  • Video Abstracts
  • Conversations with Giants in Medicine
  • In-Press Preview
  • Clinical Research and Public Health
  • Research Letters
  • Letters to the Editor
  • Editorials
  • Commentaries
  • Editor's notes
  • Reviews
  • Viewpoints
  • 100th anniversary
  • Top read articles
  • About
  • Editors
  • Consulting Editors
  • For authors
  • Publication ethics
  • Publication alerts by email
  • Advertising
  • Job board
  • Contact
Viral infection induces inflammatory signals that coordinate YAP regulation of dysplastic cells in lung alveoli
Xiuyu Lin, Weicheng Chen, Guilin Yang, Jiazhu Zhang, Huilin Wang, Zeyu Liu, Ying Xi, Tao Ren, Bo Liu, Pengfei Sui
Xiuyu Lin, Weicheng Chen, Guilin Yang, Jiazhu Zhang, Huilin Wang, Zeyu Liu, Ying Xi, Tao Ren, Bo Liu, Pengfei Sui
View: Text | PDF
Research Article Pulmonology

Viral infection induces inflammatory signals that coordinate YAP regulation of dysplastic cells in lung alveoli

  • Text
  • PDF
Abstract

Severe viral pneumonia can induce rapid expansion of KRT5+ basal-like cells in small airways and alveoli; this forms a scar-like structure that persists in the injured alveoli and impedes normal alveolar epithelium regeneration. In this study, we investigated the mechanism by which viral infection induced this remodeling response. Through comparing different lung-injury models, we demonstrated that infection induced strong IFN-γ signal–stimulated dysplastic KRT5+ cell formation. Inactivation of interferon receptor 1 (Ifngr1) reduced dysplastic cell formation, ameliorated lung fibrosis, and improved lung-function recovery. Mechanistically, IFN-γ regulated dysplastic cell formation via the focal adhesion kinase (FAK)/Yes-associated protein 1 (YAP) pathway. Inhibiting FAK/Src diminished IFN-γ–induced YAP nuclear translocation and dysplastic cell formation. Inhibiting YAP during viral infection prevented dysplastic cell formation, whereas inhibiting YAP in persistent KRT5+ cells led to their conversion into distal club cells. Importantly, human dysplastic cells exhibited elevated FAK and YAP activity, and IFN-γ treatment promoted the transformation of human alveolar progenitor cells into dysplastic cells. These findings uncover the role of infection-induced inflammatory response in alveolar remodeling and may provide potential therapeutic avenues for the treatment of alveolar remodeling in patients with severe viral pneumonia.

Authors

Xiuyu Lin, Weicheng Chen, Guilin Yang, Jiazhu Zhang, Huilin Wang, Zeyu Liu, Ying Xi, Tao Ren, Bo Liu, Pengfei Sui

×

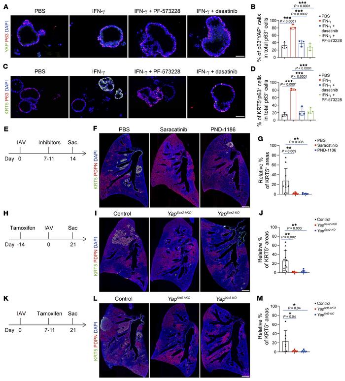
Figure 4

IFN-γ acts through the FAK/Src-YAP signaling axis to promote dysplastic KRT5+ cell expansion.

Options: View larger image (or click on image) Download as PowerPoint
IFN-γ acts through the FAK/Src-YAP signaling axis to promote dysplastic ...
(A) Immunofluorescence staining for YAP and p63 in cultured intrapulmonary p63+ cells treated with PBS, IFN-γ, IFN-γ and Src inhibitor (dasatinib), or IFN-γ and FAK inhibitor (PF-573228). Scale bar: 50 μm. (B) Quantification of percentages of p63+YAP+ cells in total p63+ cells (n = 3 technical replicates, experiment repeated twice). (C) Immunofluorescence staining for KRT5 and p63 in cultured intrapulmonary p63+ cells treated with PBS, IFN-γ, IFN-γ and Src inhibitor (dasatinib), or IFN-γ and FAK inhibitor (PF-573228). Scale bar: 50 μm. (D) Quantification of percentages of KRT5+p63+ cells in total P63+ cells (n = 3 technical replicates, experiment repeated twice). (E–G) Experiment design and quantification of percentages of dysplastic cell (KRT5+ PDPN+) areas in damaged alveolar areas (PDPN– and KRT5+) in PBS-, Src inhibitor– (saracatinib), or FAK inhibitor–treated (PND-1186) mice at 14 dpi (n ≥ 6 mice per group). Scale bar: 500 μm. (H–J) Experiment design and quantification of percentages of KRT5+ dysplastic cell areas in damaged alveolar areas (PDPN– and KRT5+) in control, YapSox2–hKO, and YapSox2–KO mice at 21 dpi (n ≥ 12 mice per group). Scale bar: 500 μm. (K–M) Experiment design and quantification of percentages of KRT5+ dysplastic cell areas in damaged alveolar areas (PDPN– and KRT5+) in control, YapKrt5–hKO, and YapKrt5–KO mice at 21 dpi (n = 7 mice per group). Scale bar: 500 μm. *P < 0.05; **P < 0.01; ***P < 0.001. Error bars represent means ± SEM. One-way ANOVA (B and D); Brown-Forsythe and Welch’s ANOVA (G, J, and M).

Copyright © 2026 American Society for Clinical Investigation
ISSN: 0021-9738 (print), 1558-8238 (online)

Sign up for email alerts