Go to JCI Insight
  • About
  • Editors
  • Consulting Editors
  • For authors
  • Publication ethics
  • Publication alerts by email
  • Advertising
  • Job board
  • Contact
  • Clinical Research and Public Health
  • Current issue
  • Past issues
  • By specialty
    • COVID-19
    • Cardiology
    • Gastroenterology
    • Immunology
    • Metabolism
    • Nephrology
    • Neuroscience
    • Oncology
    • Pulmonology
    • Vascular biology
    • All ...
  • Videos
    • Conversations with Giants in Medicine
    • Video Abstracts
  • Reviews
    • View all reviews ...
    • Clinical innovation and scientific progress in GLP-1 medicine (Nov 2025)
    • Pancreatic Cancer (Jul 2025)
    • Complement Biology and Therapeutics (May 2025)
    • Evolving insights into MASLD and MASH pathogenesis and treatment (Apr 2025)
    • Microbiome in Health and Disease (Feb 2025)
    • Substance Use Disorders (Oct 2024)
    • Clonal Hematopoiesis (Oct 2024)
    • View all review series ...
  • Viewpoint
  • Collections
    • In-Press Preview
    • Clinical Research and Public Health
    • Research Letters
    • Letters to the Editor
    • Editorials
    • Commentaries
    • Editor's notes
    • Reviews
    • Viewpoints
    • 100th anniversary
    • Top read articles

  • Current issue
  • Past issues
  • Specialties
  • Reviews
  • Review series
  • Conversations with Giants in Medicine
  • Video Abstracts
  • In-Press Preview
  • Clinical Research and Public Health
  • Research Letters
  • Letters to the Editor
  • Editorials
  • Commentaries
  • Editor's notes
  • Reviews
  • Viewpoints
  • 100th anniversary
  • Top read articles
  • About
  • Editors
  • Consulting Editors
  • For authors
  • Publication ethics
  • Publication alerts by email
  • Advertising
  • Job board
  • Contact
Postischemic inactivation of HIF prolyl hydroxylases in endothelium promotes maladaptive kidney repair by inducing glycolysis
Ratnakar Tiwari, … , Navdeep S. Chandel, Pinelopi P. Kapitsinou
Ratnakar Tiwari, … , Navdeep S. Chandel, Pinelopi P. Kapitsinou
Published December 2, 2024
Citation Information: J Clin Invest. 2025;135(3):e176207. https://doi.org/10.1172/JCI176207.
View: Text | PDF
Research Article Metabolism Nephrology

Postischemic inactivation of HIF prolyl hydroxylases in endothelium promotes maladaptive kidney repair by inducing glycolysis

  • Text
  • PDF
Abstract

Ischemic acute kidney injury (AKI) is common in hospitalized patients and increases the risk for chronic kidney disease (CKD). Impaired endothelial cell (EC) functions are thought to contribute in AKI to CKD transition, but the underlying mechanisms remain unclear. Here, we identify a critical role for endothelial oxygen sensing prolyl hydroxylase domain (PHD) enzymes 1–3 in regulating postischemic kidney repair. In renal endothelium, we observed compartment-specific differences in the expression of the 3 PHD isoforms in both mice and humans. Postischemic concurrent inactivation of endothelial PHD1, PHD2, and PHD3 but not PHD2 alone promoted maladaptive kidney repair characterized by exacerbated tissue injury, fibrosis, and inflammation. scRNA-Seq analysis of the postischemic endothelial PHD1, PHD2, and PHD3-deficient (PHDTiEC) kidney revealed an endothelial hypoxia and glycolysis-related gene signature, also observed in human kidneys with severe AKI. This metabolic program was coupled to upregulation of the SLC16A3 gene encoding the lactate exporter monocarboxylate transporter 4 (MCT4). Strikingly, treatment with the MCT4 inhibitor syrosingopine restored adaptive kidney repair in PHDTiEC mice. Mechanistically, MCT4 inhibition suppressed proinflammatory EC activation, reducing monocyte-EC interaction. Our findings suggest avenues for halting AKI to CKD transition based on selectively targeting the endothelial hypoxia-driven glycolysis/MCT4 axis.

Authors

Ratnakar Tiwari, Rajni Sharma, Ganeshkumar Rajendran, Gabriella S. Borkowski, Si Young An, Michael Schonfeld, James O’Sullivan, Matthew J. Schipma, Yalu Zhou, Guillaume Courbon, Benjamin R. Thomson, Valentin David, Susan E. Quaggin, Edward B. Thorp, Navdeep S. Chandel, Pinelopi P. Kapitsinou

×

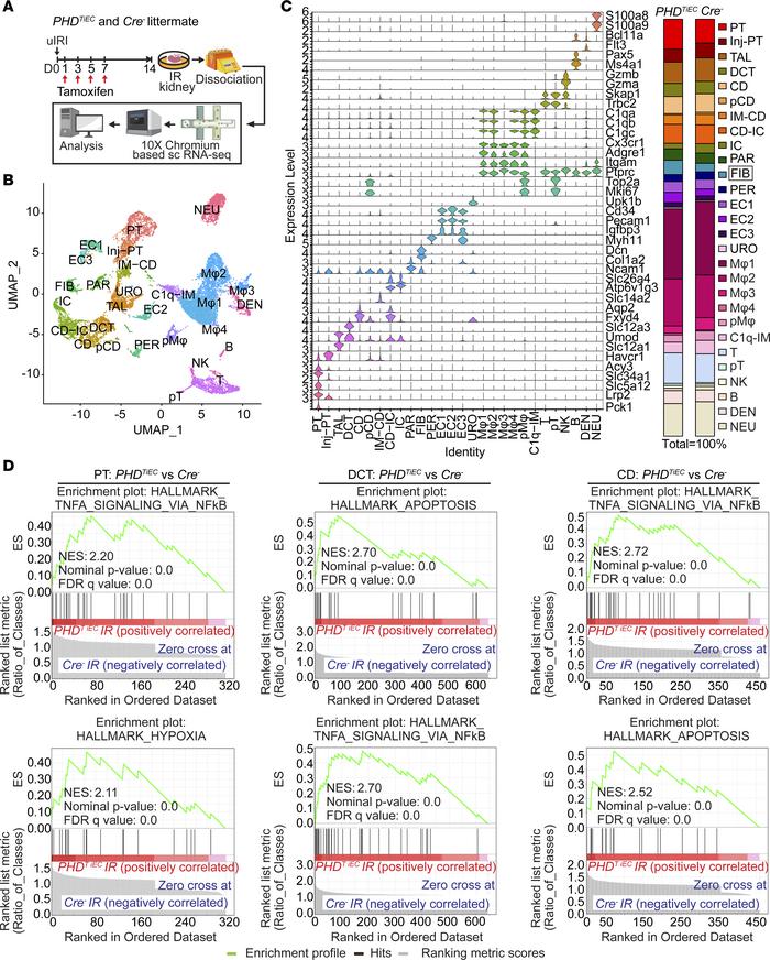
Figure 4

scRNA-Seq analysis reveals the cellular landscape of day 14 postischemic kidneys of PHDTiEC and control mice.

Options: View larger image (or click on image) Download as PowerPoint
scRNA-Seq analysis reveals the cellular landscape of day 14 postischemic...
(A) Schematic illustrating the experimental strategy applied for scRNA-Seq analysis. A PHDTiEC mouse and a Cre– littermate were subjected to 25 minutes of unilateral renal artery clamping. Treatment with tamoxifen was started on day 1 post uIRI and involved 4 i.p. doses given every other day. Mice were sacrificed for scRNA-Seq analysis on day 14 after uIRI. IR kidneys were isolated and single-cell suspension was prepared and used for scRNA-Seq analysis (n = 1 per genotype). (B) UMAP plot representation of the cell classification in day 14 postischemic kidneys from PHDTiEC and Cre– mice. (C) Violin plots display characteristic marker genes for each identified cell population. Right side bar plot shows cell proportions in day 14 postischemic kidneys from Cre– and PHDTiEC mice. Highlighted is the increased proportion of FIBs in PHDTiEC postischemic kidney compared with Cre– control. PT, Inj-PT, TAL, DCT, CD, pCD, IM-CD, CD-IC, IC, PAR, FIB, PER, EC1-3, URO, Mφ1-4, pMφ, C1q-IM, T, pT, NK, B, DEN, and NEU. (D) Top 2 enriched Hallmark pathways emerged in GSEA hallmark analysis of DEGs for PT, DCT, and CD clusters of PHDTiEC postischemic kidney as compared with Cre– control.

Copyright © 2025 American Society for Clinical Investigation
ISSN: 0021-9738 (print), 1558-8238 (online)

Sign up for email alerts