Go to JCI Insight
  • About
  • Editors
  • Consulting Editors
  • For authors
  • Publication ethics
  • Publication alerts by email
  • Advertising
  • Job board
  • Contact
  • Clinical Research and Public Health
  • Current issue
  • Past issues
  • By specialty
    • COVID-19
    • Cardiology
    • Gastroenterology
    • Immunology
    • Metabolism
    • Nephrology
    • Neuroscience
    • Oncology
    • Pulmonology
    • Vascular biology
    • All ...
  • Videos
    • ASCI Milestone Awards
    • Video Abstracts
    • Conversations with Giants in Medicine
  • Reviews
    • View all reviews ...
    • Clinical innovation and scientific progress in GLP-1 medicine (Nov 2025)
    • Pancreatic Cancer (Jul 2025)
    • Complement Biology and Therapeutics (May 2025)
    • Evolving insights into MASLD and MASH pathogenesis and treatment (Apr 2025)
    • Microbiome in Health and Disease (Feb 2025)
    • Substance Use Disorders (Oct 2024)
    • Clonal Hematopoiesis (Oct 2024)
    • View all review series ...
  • Viewpoint
  • Collections
    • In-Press Preview
    • Clinical Research and Public Health
    • Research Letters
    • Letters to the Editor
    • Editorials
    • Commentaries
    • Editor's notes
    • Reviews
    • Viewpoints
    • 100th anniversary
    • Top read articles

  • Current issue
  • Past issues
  • Specialties
  • Reviews
  • Review series
  • ASCI Milestone Awards
  • Video Abstracts
  • Conversations with Giants in Medicine
  • In-Press Preview
  • Clinical Research and Public Health
  • Research Letters
  • Letters to the Editor
  • Editorials
  • Commentaries
  • Editor's notes
  • Reviews
  • Viewpoints
  • 100th anniversary
  • Top read articles
  • About
  • Editors
  • Consulting Editors
  • For authors
  • Publication ethics
  • Publication alerts by email
  • Advertising
  • Job board
  • Contact
LAG3 regulates antibody responses in a murine model of kidney transplantation
Michael Nicosia, Ran Fan, Juyeun Lee, Gabriella All, Victoria Gorbacheva, José I. Valenzuela, Yosuke Yamamoto, Ashley Beavers, Nina Dvorina, William M. Baldwin III, Eduardo Chuluyan, Motoo Araki, Brian T. Gaudette, Robert L. Fairchild, Booki Min, Anna Valujskikh
Michael Nicosia, Ran Fan, Juyeun Lee, Gabriella All, Victoria Gorbacheva, José I. Valenzuela, Yosuke Yamamoto, Ashley Beavers, Nina Dvorina, William M. Baldwin III, Eduardo Chuluyan, Motoo Araki, Brian T. Gaudette, Robert L. Fairchild, Booki Min, Anna Valujskikh
View: Text | PDF
Research Article Immunology

LAG3 regulates antibody responses in a murine model of kidney transplantation

  • Text
  • PDF
Abstract

Lymphocyte activation gene 3 (LAG3) is a coinhibitory receptor expressed by various immune cells. Although the immunomodulatory potential of LAG3 is being explored in cancer and autoimmunity, there is no information on its role after organ transplantation. Our study investigated the functions of LAG3 in a mouse model of renal allograft rejection. LAG3–/– recipients rapidly rejected MHC-mismatched renal allografts that were spontaneously accepted by WT recipients, with graft histology characteristic of antibody-mediated rejection. Depletion of recipient B cells but not CD8+ T cells significantly extended kidney allograft survival in LAG3–/– recipients. Treatment of WT recipients with an antagonistic LAG3 antibody enhanced anti-donor immune responses and induced kidney damage associated with chronic rejection. The studies of conditional LAG3–/– recipients and mixed bone marrow chimeras demonstrated that LAG3 expression on either T or B cells is sufficient to regulate anti-donor humoral immunity but not to induce acute allograft rejection. The numbers and proinflammatory functions of graft-infiltrating NK cells were markedly increased in LAG3–/– recipients, suggesting that LAG3 also regulates the effector stage of antibody-mediated rejection. These findings identified LAG3 as a regulator of immune responses to kidney allografts and a potential therapeutic target for antibody-mediated rejection prevention and treatment.

Authors

Michael Nicosia, Ran Fan, Juyeun Lee, Gabriella All, Victoria Gorbacheva, José I. Valenzuela, Yosuke Yamamoto, Ashley Beavers, Nina Dvorina, William M. Baldwin III, Eduardo Chuluyan, Motoo Araki, Brian T. Gaudette, Robert L. Fairchild, Booki Min, Anna Valujskikh

×

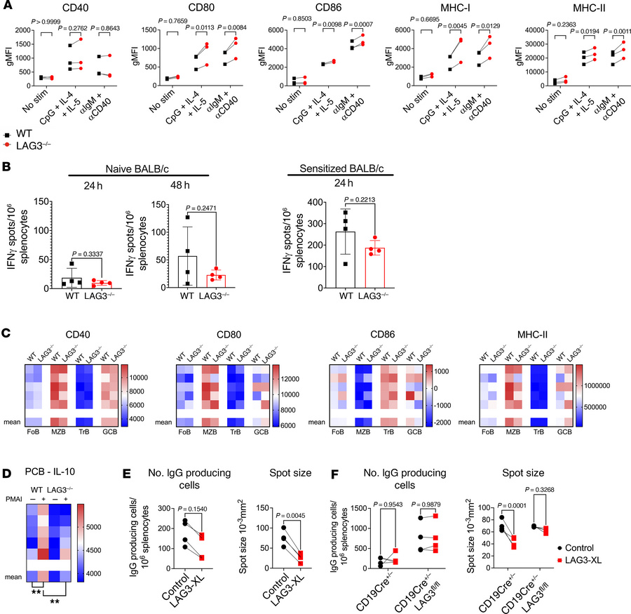
Figure 9

LAG3 is required for IL-10 production by plasma cells and regulates plasma cells intrinsically.

Options: View larger image (or click on image) Download as PowerPoint
LAG3 is required for IL-10 production by plasma cells and regulates plas...
(A) Analysis of MHC-I, MHC-II, CD40, CD80, and CD86 expression by isolated follicular B cells from WT and LAG3–/– after stimulation for 24 hours with either anti-IgM and anti-CD40/CpG, IL-4, and IL-5 by flow cytometry. (B) ELISPOT analysis of BALB/c T cell IFN-γ responses to stimulation by either B6.WT or B6.LAG3–/– isolated B cells. (C) Heatmaps of MFIs of CD40, CD80, CD86, and MHC-II expression by follicular B cells (FoB), marginal zone B cells (MZB), transitional B cells (TrB), and germinal center B cells (GCBs) from the spleens of WT and LAG3–/– mice 10 days after immunization with NP-KLH. (D) Heatmaps of MFIs of IL-10 and production by splenic plasma cells (PCBs) of WT and LAG3–/– mice 10 days after immunization with NP-KLH. (E) Quantification of frequency of IgG-producing cells and IgG spot size from plasma cell ELISPOTs of WT and LAG3–/– splenocytes ± LAG3 cross-linking (LAG3-XL). (F) Quantification of frequency of IgG-producing cells and IgG spot size from plasma cell ELISPOTs of CD19-Cre+/– and CD19-Cre+/–LAG3fl/fl splenocytes ± LAG3 cross-linking (LAG3-XL). For heatmaps, individual mice are shown above the indicated mean MFI values. For A, 2-way ANOVA with Šidák’s multiple-comparison test was performed. For B–E, Student’s t tests were performed, and in F, 1-way ANOVA with Tukey’s multiple-comparison test was performed. For dilution curves, NS indicates not significant; in heatmaps, squares without asterisks are not significant (P > 0.05). **P ≤ 0.01.

Copyright © 2026 American Society for Clinical Investigation
ISSN: 0021-9738 (print), 1558-8238 (online)

Sign up for email alerts