Go to JCI Insight
  • About
  • Editors
  • Consulting Editors
  • For authors
  • Publication ethics
  • Publication alerts by email
  • Advertising
  • Job board
  • Contact
  • Clinical Research and Public Health
  • Current issue
  • Past issues
  • By specialty
    • COVID-19
    • Cardiology
    • Gastroenterology
    • Immunology
    • Metabolism
    • Nephrology
    • Neuroscience
    • Oncology
    • Pulmonology
    • Vascular biology
    • All ...
  • Videos
    • ASCI Milestone Awards
    • Video Abstracts
    • Conversations with Giants in Medicine
  • Reviews
    • View all reviews ...
    • Neurodegeneration (Mar 2026)
    • Clinical innovation and scientific progress in GLP-1 medicine (Nov 2025)
    • Pancreatic Cancer (Jul 2025)
    • Complement Biology and Therapeutics (May 2025)
    • Evolving insights into MASLD and MASH pathogenesis and treatment (Apr 2025)
    • Microbiome in Health and Disease (Feb 2025)
    • Substance Use Disorders (Oct 2024)
    • View all review series ...
  • Viewpoint
  • Collections
    • In-Press Preview
    • Clinical Research and Public Health
    • Research Letters
    • Letters to the Editor
    • Editorials
    • Commentaries
    • Editor's notes
    • Reviews
    • Viewpoints
    • 100th anniversary
    • Top read articles

  • Current issue
  • Past issues
  • Specialties
  • Reviews
  • Review series
  • ASCI Milestone Awards
  • Video Abstracts
  • Conversations with Giants in Medicine
  • In-Press Preview
  • Clinical Research and Public Health
  • Research Letters
  • Letters to the Editor
  • Editorials
  • Commentaries
  • Editor's notes
  • Reviews
  • Viewpoints
  • 100th anniversary
  • Top read articles
  • About
  • Editors
  • Consulting Editors
  • For authors
  • Publication ethics
  • Publication alerts by email
  • Advertising
  • Job board
  • Contact
Caloric restriction promotes resolution of atherosclerosis in obese mice, while weight regain accelerates its progression
Bianca Scolaro, Franziska Krautter, Emily J. Brown, Aleepta Guha Ray, Rotem Kalev-Altman, Marie Petitjean, Sofie Delbare, Casey Donahoe, Stephanie Pena, Michela L. Garabedian, Cyrus A. Nikain, Maria Laskou, Ozlem Tufanli, Carmen Hannemann, Myriam Aouadi, Ada Weinstock, Edward A. Fisher
Bianca Scolaro, Franziska Krautter, Emily J. Brown, Aleepta Guha Ray, Rotem Kalev-Altman, Marie Petitjean, Sofie Delbare, Casey Donahoe, Stephanie Pena, Michela L. Garabedian, Cyrus A. Nikain, Maria Laskou, Ozlem Tufanli, Carmen Hannemann, Myriam Aouadi, Ada Weinstock, Edward A. Fisher
View: Text | PDF
Research Article Cardiology Inflammation Metabolism

Caloric restriction promotes resolution of atherosclerosis in obese mice, while weight regain accelerates its progression

  • Text
  • PDF
Abstract

While weight loss is highly recommended for those with obesity, >60% regain their lost weight. This weight cycling is associated with an elevated risk of cardiovascular disease, relative to never having lost weight. How weight loss and regain directly influence atherosclerotic inflammation is unknown. Thus, we studied short-term caloric restriction (stCR) in obese hypercholesterolemic mice, without confounding effects from changes in diet composition. Weight loss promoted atherosclerosis resolution independent of plasma cholesterol. Single-cell RNA sequencing and subsequent mechanistic studies indicated that this can be partly attributed to a unique subset of macrophages accumulating with stCR in epididymal white adipose tissue (eWAT) and atherosclerotic plaques. These macrophages, distinguished by high expression of Fc γ receptor 4 (Fcgr4), helped to clear necrotic cores in atherosclerotic plaques. Conversely, weight regain (WR) following stCR accelerated atherosclerosis progression with disappearance of Fcgr4+ macrophages from eWAT and plaques. Furthermore, WR caused reprogramming of immune progenitors, sustaining hyperinflammatory responsiveness. In summary, we have developed a model to investigate the inflammatory effects of weight cycling on atherosclerosis and the interplay between adipose tissue, bone marrow, and plaques. The findings suggest potential approaches to promote atherosclerosis resolution in obesity and weight cycling through induction of Fcgr4+ macrophages and inhibition of immune progenitor reprogramming.

Authors

Bianca Scolaro, Franziska Krautter, Emily J. Brown, Aleepta Guha Ray, Rotem Kalev-Altman, Marie Petitjean, Sofie Delbare, Casey Donahoe, Stephanie Pena, Michela L. Garabedian, Cyrus A. Nikain, Maria Laskou, Ozlem Tufanli, Carmen Hannemann, Myriam Aouadi, Ada Weinstock, Edward A. Fisher

×

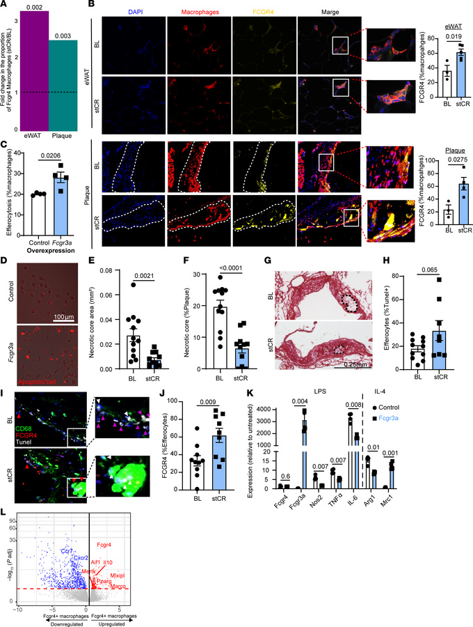
Figure 3

FCGR4+ macrophages accumulate with weight loss and promote a pro-reparative phenotype and increased efferocytosis.

Options: View larger image (or click on image) Download as PowerPoint
FCGR4+ macrophages accumulate with weight loss and promote a pro-reparat...
(A) Fold change in the proportion of Fcgr4+ macrophages in stCR mice, compared with BL, in plaque and eWAT, quantified from the scRNA-Seq data. Dotted line indicates the BL levels, and P values (on top of bars) for the differences from BL were determined using false discovery rate. (B) Images and quantification of FCGR4 and macrophage staining in eWAT and aortic roots (n = 3–5). (C and D) Human Fcgr3a mRNA, or a scrambled sequence as control, was introduced to BMDMs. After 24 hours, macrophages were exposed to fluorescently labeled apoptotic macrophages. Efferocytotic events were determined as macrophages having an attached or engulfed red label. Scale bar: 100 μm. (E–G) Plaque necrotic core quantification in root sections of BL and stCR mice presented in Figure 1 (n = 11–12). Scale bar: 0.25 mm. (H–J) In situ efferocytosis assay of aortic root sections in which (I) apoptotic cells were labeled by TUNEL (white), macrophages by anti-CD68 (green), and FCGR4 (red) and nuclei by DAPI (blue). White arrowheads indicate macrophage-associated TUNEL, purple arrowheads mark free TUNEL, and red arrowheads point to Fcgr4+ macrophages associated with TUNEL. Efferocytosis was calculated as (H) total efferocytes (TUNEL+ macrophages) and as (J) FCGR4+ and TUNEL+ macrophages. (K) Gene expression of inflammatory (Nos2, Il6, and Tnfa) and anti-inflammatory (Mrc1 and Arg1) markers following LPS or IL-4 stimulation, respectively, of control or Fcgr3a-overexpressing macrophages (n = 4). (L) Volcano plot showing DEGs in FCGR4+ compared with FCGR– macrophages from eWAT following stCR. P values were determined by 2-tailed Student’s t test. Data are shown as the mean ± SEM.

Copyright © 2026 American Society for Clinical Investigation
ISSN: 0021-9738 (print), 1558-8238 (online)

Sign up for email alerts