Go to JCI Insight
  • About
  • Editors
  • Consulting Editors
  • For authors
  • Publication ethics
  • Publication alerts by email
  • Advertising
  • Job board
  • Contact
  • Clinical Research and Public Health
  • Current issue
  • Past issues
  • By specialty
    • COVID-19
    • Cardiology
    • Gastroenterology
    • Immunology
    • Metabolism
    • Nephrology
    • Neuroscience
    • Oncology
    • Pulmonology
    • Vascular biology
    • All ...
  • Videos
    • Conversations with Giants in Medicine
    • Video Abstracts
  • Reviews
    • View all reviews ...
    • Clinical innovation and scientific progress in GLP-1 medicine (Nov 2025)
    • Pancreatic Cancer (Jul 2025)
    • Complement Biology and Therapeutics (May 2025)
    • Evolving insights into MASLD and MASH pathogenesis and treatment (Apr 2025)
    • Microbiome in Health and Disease (Feb 2025)
    • Substance Use Disorders (Oct 2024)
    • Clonal Hematopoiesis (Oct 2024)
    • View all review series ...
  • Viewpoint
  • Collections
    • In-Press Preview
    • Clinical Research and Public Health
    • Research Letters
    • Letters to the Editor
    • Editorials
    • Commentaries
    • Editor's notes
    • Reviews
    • Viewpoints
    • 100th anniversary
    • Top read articles

  • Current issue
  • Past issues
  • Specialties
  • Reviews
  • Review series
  • Conversations with Giants in Medicine
  • Video Abstracts
  • In-Press Preview
  • Clinical Research and Public Health
  • Research Letters
  • Letters to the Editor
  • Editorials
  • Commentaries
  • Editor's notes
  • Reviews
  • Viewpoints
  • 100th anniversary
  • Top read articles
  • About
  • Editors
  • Consulting Editors
  • For authors
  • Publication ethics
  • Publication alerts by email
  • Advertising
  • Job board
  • Contact
Caloric restriction promotes resolution of atherosclerosis in obese mice, while weight regain accelerates its progression
Bianca Scolaro, Franziska Krautter, Emily J. Brown, Aleepta Guha Ray, Rotem Kalev-Altman, Marie Petitjean, Sofie Delbare, Casey Donahoe, Stephanie Pena, Michela L. Garabedian, Cyrus A. Nikain, Maria Laskou, Ozlem Tufanli, Carmen Hannemann, Myriam Aouadi, Ada Weinstock, Edward A. Fisher
Bianca Scolaro, Franziska Krautter, Emily J. Brown, Aleepta Guha Ray, Rotem Kalev-Altman, Marie Petitjean, Sofie Delbare, Casey Donahoe, Stephanie Pena, Michela L. Garabedian, Cyrus A. Nikain, Maria Laskou, Ozlem Tufanli, Carmen Hannemann, Myriam Aouadi, Ada Weinstock, Edward A. Fisher
View: Text | PDF
Research Article Cardiology Inflammation Metabolism

Caloric restriction promotes resolution of atherosclerosis in obese mice, while weight regain accelerates its progression

  • Text
  • PDF
Abstract

While weight loss is highly recommended for those with obesity, >60% regain their lost weight. This weight cycling is associated with an elevated risk of cardiovascular disease, relative to never having lost weight. How weight loss and regain directly influence atherosclerotic inflammation is unknown. Thus, we studied short-term caloric restriction (stCR) in obese hypercholesterolemic mice, without confounding effects from changes in diet composition. Weight loss promoted atherosclerosis resolution independent of plasma cholesterol. Single-cell RNA sequencing and subsequent mechanistic studies indicated that this can be partly attributed to a unique subset of macrophages accumulating with stCR in epididymal white adipose tissue (eWAT) and atherosclerotic plaques. These macrophages, distinguished by high expression of Fc γ receptor 4 (Fcgr4), helped to clear necrotic cores in atherosclerotic plaques. Conversely, weight regain (WR) following stCR accelerated atherosclerosis progression with disappearance of Fcgr4+ macrophages from eWAT and plaques. Furthermore, WR caused reprogramming of immune progenitors, sustaining hyperinflammatory responsiveness. In summary, we have developed a model to investigate the inflammatory effects of weight cycling on atherosclerosis and the interplay between adipose tissue, bone marrow, and plaques. The findings suggest potential approaches to promote atherosclerosis resolution in obesity and weight cycling through induction of Fcgr4+ macrophages and inhibition of immune progenitor reprogramming.

Authors

Bianca Scolaro, Franziska Krautter, Emily J. Brown, Aleepta Guha Ray, Rotem Kalev-Altman, Marie Petitjean, Sofie Delbare, Casey Donahoe, Stephanie Pena, Michela L. Garabedian, Cyrus A. Nikain, Maria Laskou, Ozlem Tufanli, Carmen Hannemann, Myriam Aouadi, Ada Weinstock, Edward A. Fisher

×

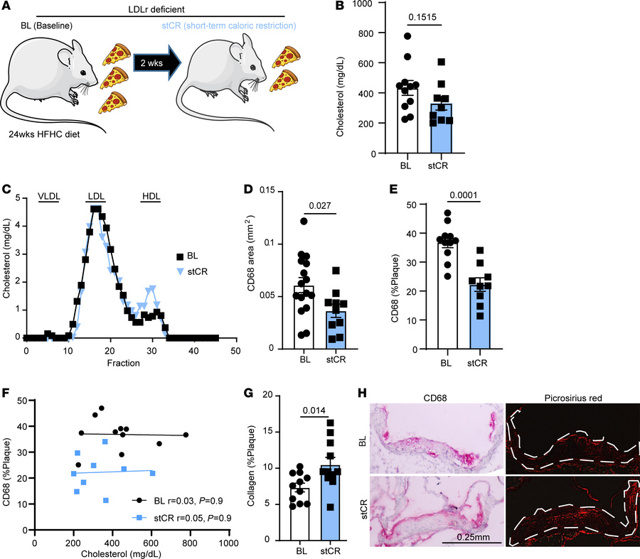
Figure 1

stCR induces atherosclerosis resolution.

Options: View larger image (or click on image) Download as PowerPoint
stCR induces atherosclerosis resolution.
(A) Experimental design. WT mic...
(A) Experimental design. WT mice were fed a HFHC diet and treated with LDLr antisense oligonucleotide for 24 weeks to induce obesity and atherosclerosis (BL group). Mice were then calorically restricted for 2 weeks by reducing food intake by 30% (n = 12–14; stCR group). (B) Plasma cholesterol levels and (C) lipoprotein profile at the end of the experiment. Quantification in (C) was performed on pooled plasma from 3 mice/group. (D and E) Plaque macrophage content quantified through CD68 staining. (F) Simple linear regression showing lack of correlation between cholesterol levels and CD68 content in plaques. (G) Collagen quantification in plaques assessed through picrosirius red staining. (H) Representative aortic root images. Scale bar: 0.25 mm. Data are shown as the mean ± SEM. P values were determined via 2-tailed Student’s t test.

Copyright © 2025 American Society for Clinical Investigation
ISSN: 0021-9738 (print), 1558-8238 (online)

Sign up for email alerts