Go to JCI Insight
  • About
  • Editors
  • Consulting Editors
  • For authors
  • Publication ethics
  • Publication alerts by email
  • Advertising
  • Job board
  • Contact
  • Clinical Research and Public Health
  • Current issue
  • Past issues
  • By specialty
    • COVID-19
    • Cardiology
    • Gastroenterology
    • Immunology
    • Metabolism
    • Nephrology
    • Neuroscience
    • Oncology
    • Pulmonology
    • Vascular biology
    • All ...
  • Videos
    • Conversations with Giants in Medicine
    • Video Abstracts
  • Reviews
    • View all reviews ...
    • Pancreatic Cancer (Jul 2025)
    • Complement Biology and Therapeutics (May 2025)
    • Evolving insights into MASLD and MASH pathogenesis and treatment (Apr 2025)
    • Microbiome in Health and Disease (Feb 2025)
    • Substance Use Disorders (Oct 2024)
    • Clonal Hematopoiesis (Oct 2024)
    • Sex Differences in Medicine (Sep 2024)
    • View all review series ...
  • Viewpoint
  • Collections
    • In-Press Preview
    • Clinical Research and Public Health
    • Research Letters
    • Letters to the Editor
    • Editorials
    • Commentaries
    • Editor's notes
    • Reviews
    • Viewpoints
    • 100th anniversary
    • Top read articles

  • Current issue
  • Past issues
  • Specialties
  • Reviews
  • Review series
  • Conversations with Giants in Medicine
  • Video Abstracts
  • In-Press Preview
  • Clinical Research and Public Health
  • Research Letters
  • Letters to the Editor
  • Editorials
  • Commentaries
  • Editor's notes
  • Reviews
  • Viewpoints
  • 100th anniversary
  • Top read articles
  • About
  • Editors
  • Consulting Editors
  • For authors
  • Publication ethics
  • Publication alerts by email
  • Advertising
  • Job board
  • Contact
PD-1 or CTLA-4 blockade promotes CD86-driven Treg responses upon radiotherapy of lymphocyte-depleted cancer in mice
Elselien Frijlink, … , Inge Verbrugge, Jannie Borst
Elselien Frijlink, … , Inge Verbrugge, Jannie Borst
Published February 13, 2024
Citation Information: J Clin Invest. 2024;134(6):e171154. https://doi.org/10.1172/JCI171154.
View: Text | PDF
Research Article Immunology Oncology

PD-1 or CTLA-4 blockade promotes CD86-driven Treg responses upon radiotherapy of lymphocyte-depleted cancer in mice

  • Text
  • PDF
Abstract

Radiotherapy (RT) is considered immunogenic, but clinical data demonstrating RT-induced T cell priming are scarce. Here, we show in a mouse tumor model representative of human lymphocyte–depleted cancer that RT enhanced spontaneous priming of thymus-derived (FOXP3+Helios+) Tregs by the tumor. These Tregs acquired an effector phenotype, populated the tumor, and impeded tumor control by a simultaneous, RT-induced CD8+ cytotoxic T cell (CTL) response. Combination of RT with CTLA-4 or PD-1 blockade, which enables CD28 costimulation, further increased this Treg response and failed to improve tumor control. We discovered that upon RT, the CD28 ligands CD86 and CD80 differentially affected the Treg response. CD86, but not CD80, blockade prevented the effector Treg response, enriched the tumor-draining lymph node migratory conventional DCs that were positive for PD-L1 and CD80 (PD-L1+CD80+), and promoted CTL priming. Blockade of CD86 alone or in combination with PD-1 enhanced intratumoral CTL accumulation, and the combination significantly increased RT-induced tumor regression and OS. We advise that combining RT with PD-1 and/or CTLA-4 blockade may be counterproductive in lymphocyte-depleted cancers, since these interventions drive Treg responses in this context. However, combining RT with CD86 blockade may promote the control of such tumors by enabling a CTL response.

Authors

Elselien Frijlink, Douwe M.T. Bosma, Julia Busselaar, Thomas W. Battaglia, Mo D. Staal, Inge Verbrugge, Jannie Borst

×

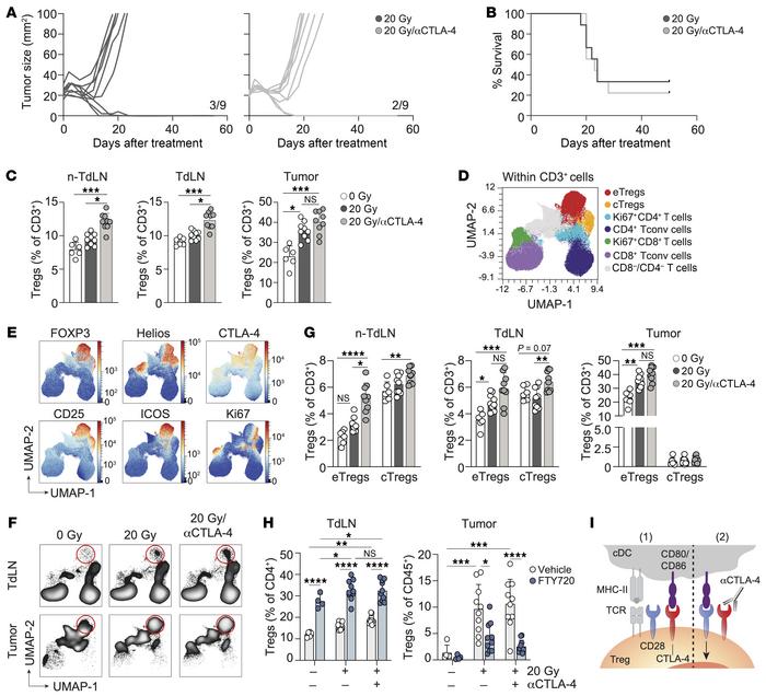
Figure 4

CTLA-4 blockade exacerbates RT-induced eTreg expansion.

Options: View larger image (or click on image) Download as PowerPoint
CTLA-4 blockade exacerbates RT-induced eTreg expansion.
Mice bearing 20 ...
Mice bearing 20 mm2 TC-1 tumors received RT (20 Gy, n = 9) or control (0 Gy, n = 6) on day 0. Treatment included vehicle (PBS) or a CTLA-4–blocking mAb on days 0, 3, 6, and 9, with longitudinal monitoring (A and B) and flow cytometric analysis of the non-TdLN, TdLN, and tumor on post-treatment day 8 (C–G). (A) Individual tumor growth curves and (B) OS for the treatment groups. Ratios indicate the number of mice that showed full recovery upon treatment compared with the total. (C) Percentage of total Tregs among CD3+ lymphocytes in the indicated tissues on day 8. (D–F) UMAP display of 2,500 randomly selected CD3+ T cells per sample in non-TdLN, TdLN, and tumor on day 8 for all treatment groups combined, with FlowSOM-guided clustering (see also Supplemental Figure 2B) (D) and marker visualization (E) used to highlight the eTreg response. (F) UMAP visualization of the response of the CD3+ T cell subpopulations in the TdLN and tumor to the indicated treatments. Red circles highlight the eTreg population. (G) Frequencies of eTregs and cTregs identified in D among CD3+ T cells found in the indicated tissues on post-treatment day 8. (H) TC-1 tumor–bearing mice received 20 Gy (n = 10/group) or control (0 Gy, n = 4–6), with CTLA-4 mAb blockade or vehicle on days 0, 3, and 6, with or without FTY720. Treg frequencies were measured in the TdLN and tumor on post-RT day 8 (same experiment as in Figure 3G). (I) Visual representation of how Tregs benefit from CTLA-4 blockade. Data are from 1 experiment and are representative of 2 experiments. Error bars indicate the SD. *P < 0.05, **P < 0.01, ***P < 0.001, and ****P < 0.0001, by Kruskal-Wallis with Dunn’s post hoc test (C and G) and 2-way ANOVA with Tukey’s multiple-comparison test (H).

Copyright © 2025 American Society for Clinical Investigation
ISSN: 0021-9738 (print), 1558-8238 (online)

Sign up for email alerts