Go to JCI Insight
  • About
  • Editors
  • Consulting Editors
  • For authors
  • Publication ethics
  • Publication alerts by email
  • Advertising
  • Job board
  • Contact
  • Clinical Research and Public Health
  • Current issue
  • Past issues
  • By specialty
    • COVID-19
    • Cardiology
    • Gastroenterology
    • Immunology
    • Metabolism
    • Nephrology
    • Neuroscience
    • Oncology
    • Pulmonology
    • Vascular biology
    • All ...
  • Videos
    • ASCI Milestone Awards
    • Video Abstracts
    • Conversations with Giants in Medicine
  • Reviews
    • View all reviews ...
    • Clinical innovation and scientific progress in GLP-1 medicine (Nov 2025)
    • Pancreatic Cancer (Jul 2025)
    • Complement Biology and Therapeutics (May 2025)
    • Evolving insights into MASLD and MASH pathogenesis and treatment (Apr 2025)
    • Microbiome in Health and Disease (Feb 2025)
    • Substance Use Disorders (Oct 2024)
    • Clonal Hematopoiesis (Oct 2024)
    • View all review series ...
  • Viewpoint
  • Collections
    • In-Press Preview
    • Clinical Research and Public Health
    • Research Letters
    • Letters to the Editor
    • Editorials
    • Commentaries
    • Editor's notes
    • Reviews
    • Viewpoints
    • 100th anniversary
    • Top read articles

  • Current issue
  • Past issues
  • Specialties
  • Reviews
  • Review series
  • ASCI Milestone Awards
  • Video Abstracts
  • Conversations with Giants in Medicine
  • In-Press Preview
  • Clinical Research and Public Health
  • Research Letters
  • Letters to the Editor
  • Editorials
  • Commentaries
  • Editor's notes
  • Reviews
  • Viewpoints
  • 100th anniversary
  • Top read articles
  • About
  • Editors
  • Consulting Editors
  • For authors
  • Publication ethics
  • Publication alerts by email
  • Advertising
  • Job board
  • Contact
Oncogene-induced matrix reorganization controls CD8+ T cell function in the soft-tissue sarcoma microenvironment
Ashley M. Fuller, Hawley C. Pruitt, Ying Liu, Valerie M. Irizarry-Negron, Hehai Pan, Hoogeun Song, Ann DeVine, Rohan S. Katti, Samir Devalaraja, Gabrielle E. Ciotti, Michael V. Gonzalez, Erik F. Williams, Ileana Murazzi, Dimitris Ntekoumes, Nicolas Skuli, Hakon Hakonarson, Daniel J. Zabransky, Jose G. Trevino, Ashani Weeraratna, Kristy Weber, Malay Haldar, Joseph A. Fraietta, Sharon Gerecht, T.S. Karin Eisinger-Mathason
Ashley M. Fuller, Hawley C. Pruitt, Ying Liu, Valerie M. Irizarry-Negron, Hehai Pan, Hoogeun Song, Ann DeVine, Rohan S. Katti, Samir Devalaraja, Gabrielle E. Ciotti, Michael V. Gonzalez, Erik F. Williams, Ileana Murazzi, Dimitris Ntekoumes, Nicolas Skuli, Hakon Hakonarson, Daniel J. Zabransky, Jose G. Trevino, Ashani Weeraratna, Kristy Weber, Malay Haldar, Joseph A. Fraietta, Sharon Gerecht, T.S. Karin Eisinger-Mathason
View: Text | PDF
Research Article Oncology

Oncogene-induced matrix reorganization controls CD8+ T cell function in the soft-tissue sarcoma microenvironment

  • Text
  • PDF
Abstract

CD8+ T cell dysfunction impedes antitumor immunity in solid cancers, but the underlying mechanisms are diverse and poorly understood. Extracellular matrix (ECM) composition has been linked to impaired T cell migration and enhanced tumor progression; however, impacts of individual ECM molecules on T cell function in the tumor microenvironment (TME) are only beginning to be elucidated. Upstream regulators of aberrant ECM deposition and organization in solid tumors are equally ill-defined. Therefore, we investigated how ECM composition modulates CD8+ T cell function in undifferentiated pleomorphic sarcoma (UPS), an immunologically active desmoplastic tumor. Using an autochthonous murine model of UPS and data from multiple human patient cohorts, we discovered a multifaceted mechanism wherein the transcriptional coactivator YAP1 promotes collagen VI (COLVI) deposition in the UPS TME. In turn, COLVI induces CD8+ T cell dysfunction and immune evasion by remodeling fibrillar collagen and inhibiting T cell autophagic flux. Unexpectedly, collagen I (COLI) opposed COLVI in this setting, promoting CD8+ T cell function and acting as a tumor suppressor. Thus, CD8+ T cell responses in sarcoma depend on oncogene-mediated ECM composition and remodeling.

Authors

Ashley M. Fuller, Hawley C. Pruitt, Ying Liu, Valerie M. Irizarry-Negron, Hehai Pan, Hoogeun Song, Ann DeVine, Rohan S. Katti, Samir Devalaraja, Gabrielle E. Ciotti, Michael V. Gonzalez, Erik F. Williams, Ileana Murazzi, Dimitris Ntekoumes, Nicolas Skuli, Hakon Hakonarson, Daniel J. Zabransky, Jose G. Trevino, Ashani Weeraratna, Kristy Weber, Malay Haldar, Joseph A. Fraietta, Sharon Gerecht, T.S. Karin Eisinger-Mathason

×

Figure 7

YAP1 and COLVI expression/activity are correlated in human UPS tumors.

Options: View larger image (or click on image) Download as PowerPoint
YAP1 and COLVI expression/activity are correlated in human UPS tumors.
(...
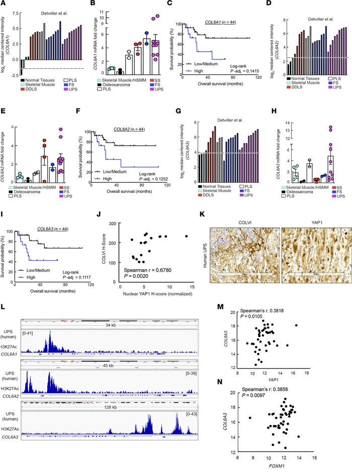
(A) COL6A1 gene expression levels in specimens from the Detwiller et al. sarcoma data set (Oncomine) (61). DDLS, dedifferentiated liposarcoma; PLS, pleomorphic liposarcoma; FS, fibrosarcoma. (B) qRT-PCR analysis of COL6A1 expression in human sarcoma and normal skeletal muscle tissue specimens (Hospital of the University of Pennsylvania [HUP]). SS, synovial sarcoma. (C) Kaplan-Meier overall survival curves of UPS patients in TCGA-SARC stratified by intratumoral COL6A1 gene expression levels. (D) COL6A2 gene expression levels in specimens from the Detwiller et al. sarcoma data set. (E) qRT-PCR analysis of COL6A2 expression in human sarcoma and normal skeletal muscle tissue specimens (HUP). (F) Kaplan-Meier overall survival curves of UPS patients in TCGA-SARC stratified by intratumoral COL6A2 gene expression levels. (G) COL6A3 gene expression levels in specimens from the Detwiller et al. sarcoma data set. (H) qRT-PCR analysis of COL6A3 expression in human sarcoma and normal skeletal muscle tissue specimens (HUP). (I) Kaplan-Meier overall survival curves of UPS patients in TCGA-SARC data set stratified by intratumoral COL6A3 gene expression levels. For C, F, and I, tertiles (low, medium, high) represent one-third of patients. (J) Correlation of COLVI and nuclear YAP1 immunostaining in UPS tumor specimens (HUP). Each point represents an individual specimen. (K) Representative IHC images from J. Scale bars: 200 μm. (L) Publicly available ChIP-Seq data (GSE97295) of COL6A1, COL6A2, and COL6A3 promoter H3K27 acetylation in human UPS samples (HUP). (M and N) Correlation of YAP1 with COL6A3 (M) and FOXM1 (N) gene expression in UPS tumors from TCGA-SARC.

Copyright © 2026 American Society for Clinical Investigation
ISSN: 0021-9738 (print), 1558-8238 (online)

Sign up for email alerts