Go to JCI Insight
  • About
  • Editors
  • Consulting Editors
  • For authors
  • Publication ethics
  • Publication alerts by email
  • Advertising
  • Job board
  • Contact
  • Clinical Research and Public Health
  • Current issue
  • Past issues
  • By specialty
    • COVID-19
    • Cardiology
    • Gastroenterology
    • Immunology
    • Metabolism
    • Nephrology
    • Neuroscience
    • Oncology
    • Pulmonology
    • Vascular biology
    • All ...
  • Videos
    • ASCI Milestone Awards
    • Video Abstracts
    • Conversations with Giants in Medicine
  • Reviews
    • View all reviews ...
    • Clinical innovation and scientific progress in GLP-1 medicine (Nov 2025)
    • Pancreatic Cancer (Jul 2025)
    • Complement Biology and Therapeutics (May 2025)
    • Evolving insights into MASLD and MASH pathogenesis and treatment (Apr 2025)
    • Microbiome in Health and Disease (Feb 2025)
    • Substance Use Disorders (Oct 2024)
    • Clonal Hematopoiesis (Oct 2024)
    • View all review series ...
  • Viewpoint
  • Collections
    • In-Press Preview
    • Clinical Research and Public Health
    • Research Letters
    • Letters to the Editor
    • Editorials
    • Commentaries
    • Editor's notes
    • Reviews
    • Viewpoints
    • 100th anniversary
    • Top read articles

  • Current issue
  • Past issues
  • Specialties
  • Reviews
  • Review series
  • ASCI Milestone Awards
  • Video Abstracts
  • Conversations with Giants in Medicine
  • In-Press Preview
  • Clinical Research and Public Health
  • Research Letters
  • Letters to the Editor
  • Editorials
  • Commentaries
  • Editor's notes
  • Reviews
  • Viewpoints
  • 100th anniversary
  • Top read articles
  • About
  • Editors
  • Consulting Editors
  • For authors
  • Publication ethics
  • Publication alerts by email
  • Advertising
  • Job board
  • Contact
Oncogene-induced matrix reorganization controls CD8+ T cell function in the soft-tissue sarcoma microenvironment
Ashley M. Fuller, Hawley C. Pruitt, Ying Liu, Valerie M. Irizarry-Negron, Hehai Pan, Hoogeun Song, Ann DeVine, Rohan S. Katti, Samir Devalaraja, Gabrielle E. Ciotti, Michael V. Gonzalez, Erik F. Williams, Ileana Murazzi, Dimitris Ntekoumes, Nicolas Skuli, Hakon Hakonarson, Daniel J. Zabransky, Jose G. Trevino, Ashani Weeraratna, Kristy Weber, Malay Haldar, Joseph A. Fraietta, Sharon Gerecht, T.S. Karin Eisinger-Mathason
Ashley M. Fuller, Hawley C. Pruitt, Ying Liu, Valerie M. Irizarry-Negron, Hehai Pan, Hoogeun Song, Ann DeVine, Rohan S. Katti, Samir Devalaraja, Gabrielle E. Ciotti, Michael V. Gonzalez, Erik F. Williams, Ileana Murazzi, Dimitris Ntekoumes, Nicolas Skuli, Hakon Hakonarson, Daniel J. Zabransky, Jose G. Trevino, Ashani Weeraratna, Kristy Weber, Malay Haldar, Joseph A. Fraietta, Sharon Gerecht, T.S. Karin Eisinger-Mathason
View: Text | PDF
Research Article Oncology

Oncogene-induced matrix reorganization controls CD8+ T cell function in the soft-tissue sarcoma microenvironment

  • Text
  • PDF
Abstract

CD8+ T cell dysfunction impedes antitumor immunity in solid cancers, but the underlying mechanisms are diverse and poorly understood. Extracellular matrix (ECM) composition has been linked to impaired T cell migration and enhanced tumor progression; however, impacts of individual ECM molecules on T cell function in the tumor microenvironment (TME) are only beginning to be elucidated. Upstream regulators of aberrant ECM deposition and organization in solid tumors are equally ill-defined. Therefore, we investigated how ECM composition modulates CD8+ T cell function in undifferentiated pleomorphic sarcoma (UPS), an immunologically active desmoplastic tumor. Using an autochthonous murine model of UPS and data from multiple human patient cohorts, we discovered a multifaceted mechanism wherein the transcriptional coactivator YAP1 promotes collagen VI (COLVI) deposition in the UPS TME. In turn, COLVI induces CD8+ T cell dysfunction and immune evasion by remodeling fibrillar collagen and inhibiting T cell autophagic flux. Unexpectedly, collagen I (COLI) opposed COLVI in this setting, promoting CD8+ T cell function and acting as a tumor suppressor. Thus, CD8+ T cell responses in sarcoma depend on oncogene-mediated ECM composition and remodeling.

Authors

Ashley M. Fuller, Hawley C. Pruitt, Ying Liu, Valerie M. Irizarry-Negron, Hehai Pan, Hoogeun Song, Ann DeVine, Rohan S. Katti, Samir Devalaraja, Gabrielle E. Ciotti, Michael V. Gonzalez, Erik F. Williams, Ileana Murazzi, Dimitris Ntekoumes, Nicolas Skuli, Hakon Hakonarson, Daniel J. Zabransky, Jose G. Trevino, Ashani Weeraratna, Kristy Weber, Malay Haldar, Joseph A. Fraietta, Sharon Gerecht, T.S. Karin Eisinger-Mathason

×

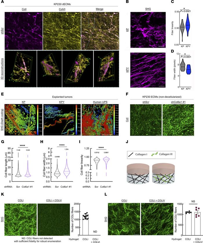
Figure 4

ColVI interacts with and remodels ColI in the UPS TME.

Options: View larger image (or click on image) Download as PowerPoint
ColVI interacts with and remodels ColI in the UPS TME.
(A) Representativ...
(A) Representative confocal micrographs (maximum-intensity Z-projections) and 3D reconstructions showing ColI and ColVI coimmunofluorescence in KP cell–derived dECMs. Scale bar: 100 μm. (B) Representative multiphoton second-harmonic generation (SHG) images (maximum-intensity Z-projections) of KP and KPY tumor sections. Scale bars: 50 μm. (C and D) Violin plots of CT-FIRE analysis of images from B. Mean fiber width and linearity were plotted for at least 5 separate fields (n = 5 mice per genotype); 2-tailed unpaired t test. (E) Representative depth-coded SHG images of human UPS, KP, and KPY explanted live tumors. Red, SHG signal farthest from the objective/greatest relative tissue depth; blue, SHG signal closest to the objective/shallowest relative tissue depth. Scale bars: 50 μm. (F) Representative confocal micrographs (maximum-intensity Z-projections) of extracellular ColI immunofluorescence in ECMs (non-decellularized) generated from control and shCol6a1 KP cells. Scale bars: 50 μm. (G–I) Violin plots depicting CT-FIRE analysis of images in F. Fiber length (G), width (H), and linearity (I) were plotted from 7 independent fields across multiple dECMs per condition. Numbers above violin plots indicate means. Thick and thin dotted lines within the shapes denote medians and quartiles 1 and 3, respectively. (J) Schematic of in vitro hydrogel system to assess how purified COLVI impacts purified COLI structure/organization. (K) Representative SHG images (maximum-intensity Z-projections with ×2 optical zoom) and quantification of COLI fiber number in COLI-alone and COLI plus COLVI hydrogels. Scale bars: 50 μm. (L) Representative SHG images (maximum-intensity Z-projections with ×2 optical zoom) and quantification of COLI fiber number in COLI-alone and COLI plus COLIV hydrogels. Scale bars: 50 μm. For K and L, quantification was performed for at least 6 independent fields across multiple hydrogels per condition. Brightness and contrast of all micrographs in Figure 4 were adjusted for publication.

Copyright © 2026 American Society for Clinical Investigation
ISSN: 0021-9738 (print), 1558-8238 (online)

Sign up for email alerts