Go to JCI Insight
  • About
  • Editors
  • Consulting Editors
  • For authors
  • Publication ethics
  • Publication alerts by email
  • Advertising
  • Job board
  • Contact
  • Clinical Research and Public Health
  • Current issue
  • Past issues
  • By specialty
    • COVID-19
    • Cardiology
    • Gastroenterology
    • Immunology
    • Metabolism
    • Nephrology
    • Neuroscience
    • Oncology
    • Pulmonology
    • Vascular biology
    • All ...
  • Videos
    • ASCI Milestone Awards
    • Video Abstracts
    • Conversations with Giants in Medicine
  • Reviews
    • View all reviews ...
    • Clinical innovation and scientific progress in GLP-1 medicine (Nov 2025)
    • Pancreatic Cancer (Jul 2025)
    • Complement Biology and Therapeutics (May 2025)
    • Evolving insights into MASLD and MASH pathogenesis and treatment (Apr 2025)
    • Microbiome in Health and Disease (Feb 2025)
    • Substance Use Disorders (Oct 2024)
    • Clonal Hematopoiesis (Oct 2024)
    • View all review series ...
  • Viewpoint
  • Collections
    • In-Press Preview
    • Clinical Research and Public Health
    • Research Letters
    • Letters to the Editor
    • Editorials
    • Commentaries
    • Editor's notes
    • Reviews
    • Viewpoints
    • 100th anniversary
    • Top read articles

  • Current issue
  • Past issues
  • Specialties
  • Reviews
  • Review series
  • ASCI Milestone Awards
  • Video Abstracts
  • Conversations with Giants in Medicine
  • In-Press Preview
  • Clinical Research and Public Health
  • Research Letters
  • Letters to the Editor
  • Editorials
  • Commentaries
  • Editor's notes
  • Reviews
  • Viewpoints
  • 100th anniversary
  • Top read articles
  • About
  • Editors
  • Consulting Editors
  • For authors
  • Publication ethics
  • Publication alerts by email
  • Advertising
  • Job board
  • Contact
Mini-dCas13X–mediated RNA editing restores dystrophin expression in a humanized mouse model of Duchenne muscular dystrophy
Guoling Li, Ming Jin, Zhifang Li, Qingquan Xiao, Jiajia Lin, Dong Yang, Yuanhua Liu, Xing Wang, Long Xie, Wenqin Ying, Haoqiang Wang, Erwei Zuo, Linyu Shi, Ning Wang, Wanjin Chen, Chunlong Xu, Hui Yang
Guoling Li, Ming Jin, Zhifang Li, Qingquan Xiao, Jiajia Lin, Dong Yang, Yuanhua Liu, Xing Wang, Long Xie, Wenqin Ying, Haoqiang Wang, Erwei Zuo, Linyu Shi, Ning Wang, Wanjin Chen, Chunlong Xu, Hui Yang
View: Text | PDF
Research Article

Mini-dCas13X–mediated RNA editing restores dystrophin expression in a humanized mouse model of Duchenne muscular dystrophy

  • Text
  • PDF
Abstract

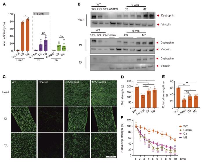
Approximately 10% of monogenic diseases are caused by nonsense point mutations that generate premature termination codons (PTCs), resulting in a truncated protein and nonsense-mediated decay of the mutant mRNAs. Here, we demonstrate a mini-dCas13X–mediated RNA adenine base editing (mxABE) strategy to treat nonsense mutation–related monogenic diseases via A-to-G editing in a genetically humanized mouse model of Duchenne muscular dystrophy (DMD). Initially, we identified a nonsense point mutation (c.4174C>T, p.Gln1392*) in the DMD gene of a patient and validated its pathogenicity in humanized mice. In this model, mxABE packaged in a single adeno-associated virus (AAV) reached A-to-G editing rates up to 84% in vivo, at least 20-fold greater than rates reported in previous studies using other RNA editing modalities. Furthermore, mxABE restored robust expression of dystrophin protein to over 50% of WT levels by enabling PTC read-through in multiple muscle tissues. Importantly, systemic delivery of mxABE by AAV also rescued dystrophin expression to averages of 37%, 6%, and 54% of WT levels in the diaphragm, tibialis anterior, and heart muscle, respectively, as well as rescued muscle function. Our data strongly suggest that mxABE-based strategies may be a viable new treatment modality for DMD and other monogenic diseases.

Authors

Guoling Li, Ming Jin, Zhifang Li, Qingquan Xiao, Jiajia Lin, Dong Yang, Yuanhua Liu, Xing Wang, Long Xie, Wenqin Ying, Haoqiang Wang, Erwei Zuo, Linyu Shi, Ning Wang, Wanjin Chen, Chunlong Xu, Hui Yang

×

Figure 6

Restored dystrophin expression and muscle function 6 weeks after systemic mxABE treatment.

Options: View larger image (or click on image) Download as PowerPoint
Restored dystrophin expression and muscle function 6 weeks after systemi...
(A) Base editing efficiency in heart, DI, and TA muscle 6 weeks after systemic treatment with mxABE. Unpaired Student’s t test (n = 4). (B) Western blot analysis of dystrophin (MilliporeSigma, D8168) restoration in heart, DI, and TA. (C) Histological immunostaining analysis of Dys+ (Abcam, ab15277) muscle area in heart, DI, and TA after treatment. Scale bar: 200 μm. (D) Forelimb grip strength test results for WT, untreated, and M3- and C1-treated DMDE30mut mice. Unpaired Student’s t test (n = 4). (E) Exhausted strength test showed partial rescue of forelimb muscle function in mxABE-treated DMDE30mut mice. Different asterisks represent statistical significance (P < 0.01) in multiple-comparison test using ANOVA (n = 4). (F) Rotarod running test indicated functional muscle improvement in mxABE-treated DMDE30mut mice (n = 4). Dots and bars represent biological replicates and are mean ± SEM. Significance is indicated by asterisks.

Copyright © 2026 American Society for Clinical Investigation
ISSN: 0021-9738 (print), 1558-8238 (online)

Sign up for email alerts