Go to JCI Insight
  • About
  • Editors
  • Consulting Editors
  • For authors
  • Publication ethics
  • Publication alerts by email
  • Advertising
  • Job board
  • Contact
  • Clinical Research and Public Health
  • Current issue
  • Past issues
  • By specialty
    • COVID-19
    • Cardiology
    • Gastroenterology
    • Immunology
    • Metabolism
    • Nephrology
    • Neuroscience
    • Oncology
    • Pulmonology
    • Vascular biology
    • All ...
  • Videos
    • ASCI Milestone Awards
    • Video Abstracts
    • Conversations with Giants in Medicine
  • Reviews
    • View all reviews ...
    • Clinical innovation and scientific progress in GLP-1 medicine (Nov 2025)
    • Pancreatic Cancer (Jul 2025)
    • Complement Biology and Therapeutics (May 2025)
    • Evolving insights into MASLD and MASH pathogenesis and treatment (Apr 2025)
    • Microbiome in Health and Disease (Feb 2025)
    • Substance Use Disorders (Oct 2024)
    • Clonal Hematopoiesis (Oct 2024)
    • View all review series ...
  • Viewpoint
  • Collections
    • In-Press Preview
    • Clinical Research and Public Health
    • Research Letters
    • Letters to the Editor
    • Editorials
    • Commentaries
    • Editor's notes
    • Reviews
    • Viewpoints
    • 100th anniversary
    • Top read articles

  • Current issue
  • Past issues
  • Specialties
  • Reviews
  • Review series
  • ASCI Milestone Awards
  • Video Abstracts
  • Conversations with Giants in Medicine
  • In-Press Preview
  • Clinical Research and Public Health
  • Research Letters
  • Letters to the Editor
  • Editorials
  • Commentaries
  • Editor's notes
  • Reviews
  • Viewpoints
  • 100th anniversary
  • Top read articles
  • About
  • Editors
  • Consulting Editors
  • For authors
  • Publication ethics
  • Publication alerts by email
  • Advertising
  • Job board
  • Contact
Purine nucleoside phosphorylase enables dual metabolic checkpoints that prevent T cell immunodeficiency and TLR7-associated autoimmunity
Evan R. Abt, Khalid Rashid, Thuc M. Le, Suwen Li, Hailey R. Lee, Vincent Lok, Luyi Li, Amanda L. Creech, Amanda N. Labora, Hanna K. Mandl, Alex K. Lam, Arthur Cho, Valerie Rezek, Nanping Wu, Gabriel Abril-Rodriguez, Ethan W. Rosser, Steven D. Mittelman, Willy Hugo, Thomas Mehrling, Shanta Bantia, Antoni Ribas, Timothy R. Donahue, Gay M. Crooks, Ting-Ting Wu, Caius G. Radu
Evan R. Abt, Khalid Rashid, Thuc M. Le, Suwen Li, Hailey R. Lee, Vincent Lok, Luyi Li, Amanda L. Creech, Amanda N. Labora, Hanna K. Mandl, Alex K. Lam, Arthur Cho, Valerie Rezek, Nanping Wu, Gabriel Abril-Rodriguez, Ethan W. Rosser, Steven D. Mittelman, Willy Hugo, Thomas Mehrling, Shanta Bantia, Antoni Ribas, Timothy R. Donahue, Gay M. Crooks, Ting-Ting Wu, Caius G. Radu
View: Text | PDF
Research Article Immunology Metabolism

Purine nucleoside phosphorylase enables dual metabolic checkpoints that prevent T cell immunodeficiency and TLR7-associated autoimmunity

  • Text
  • PDF
Abstract

Purine nucleoside phosphorylase (PNP) enables the breakdown and recycling of guanine nucleosides. PNP insufficiency in humans is paradoxically associated with both immunodeficiency and autoimmunity, but the mechanistic basis for these outcomes is incompletely understood. Here, we identify two immune lineage-dependent consequences of PNP inactivation dictated by distinct gene interactions. During T cell development, PNP inactivation is synthetically lethal with downregulation of the dNTP triphosphohydrolase SAMHD1. This interaction requires deoxycytidine kinase activity and is antagonized by microenvironmental deoxycytidine. In B lymphocytes and macrophages, PNP regulates Toll-like receptor 7 signaling by controlling the levels of its (deoxy)guanosine nucleoside ligands. Overriding this regulatory mechanism promotes germinal center formation in the absence of exogenous antigen and accelerates disease in a mouse model of autoimmunity. This work reveals that one purine metabolism gene protects against immunodeficiency and autoimmunity via independent mechanisms operating in distinct immune lineages and identifies PNP as a potentially novel metabolic immune checkpoint.

Authors

Evan R. Abt, Khalid Rashid, Thuc M. Le, Suwen Li, Hailey R. Lee, Vincent Lok, Luyi Li, Amanda L. Creech, Amanda N. Labora, Hanna K. Mandl, Alex K. Lam, Arthur Cho, Valerie Rezek, Nanping Wu, Gabriel Abril-Rodriguez, Ethan W. Rosser, Steven D. Mittelman, Willy Hugo, Thomas Mehrling, Shanta Bantia, Antoni Ribas, Timothy R. Donahue, Gay M. Crooks, Ting-Ting Wu, Caius G. Radu

×

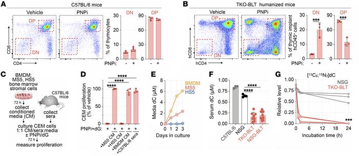
Figure 3

dC is an environmental factor that dictates PNPi lethality.

Options: View larger image (or click on image) Download as PowerPoint
dC is an environmental factor that dictates PNPi lethality.
(A) Cellular...
(A) Cellular composition of thymi from C57BL/6 mice treated with or without PNPi (100 mg/kg; p.o.; q.d.) for 14 days (mean ± SD; n = 4). (B) Human thymic implant cellular composition in humanized TKO-BLT mice treated with or without PNPi (100 mg/kg; p.o.; q.d.) for 13 days. Plot indicates the percentage of human CD45+ (hCD45+) cells (n = 4 vehicle; n = 3 PNPi; mean ± SD; 2-tailed Mann-Whitney test). (C) Schematic of bone marrow–derived macrophage (BMDM) and stroma cell–conditioned media (CM)/serum rescue experiments. (D) Cell Titer Glo analysis of CEM cells treated with 1 μM PNPi and 5 μM dG in 1:1 base media to CM/sera (mean ± SD; n = 4; 1-way ANOVA corrected for multiple comparisons). (E) LC-MS/MS-MRM analysis of dC in CM (mean ± SD; n = 3). (F) LC-MS/MS-MRM analysis of serum dC levels in C57BL/6, NCG (n = 3), and BLT humanized mice (n = 8 group; mean ± SD; 2-tailed Mann-Whitney test). (G) LC-MS/MS-MRM analysis of ex vivo [13C9;15N3]dC catabolism in NSG and TKO BLT sera (n = 3 NSG; n = 4 TKO-BLT; 2-tailed Mann-Whitney test). ***P < 0.001; ****P < 0.0001.

Copyright © 2026 American Society for Clinical Investigation
ISSN: 0021-9738 (print), 1558-8238 (online)

Sign up for email alerts