Go to JCI Insight
  • About
  • Editors
  • Consulting Editors
  • For authors
  • Publication ethics
  • Publication alerts by email
  • Advertising
  • Job board
  • Contact
  • Clinical Research and Public Health
  • Current issue
  • Past issues
  • By specialty
    • COVID-19
    • Cardiology
    • Gastroenterology
    • Immunology
    • Metabolism
    • Nephrology
    • Neuroscience
    • Oncology
    • Pulmonology
    • Vascular biology
    • All ...
  • Videos
    • ASCI Milestone Awards
    • Video Abstracts
    • Conversations with Giants in Medicine
  • Reviews
    • View all reviews ...
    • Clinical innovation and scientific progress in GLP-1 medicine (Nov 2025)
    • Pancreatic Cancer (Jul 2025)
    • Complement Biology and Therapeutics (May 2025)
    • Evolving insights into MASLD and MASH pathogenesis and treatment (Apr 2025)
    • Microbiome in Health and Disease (Feb 2025)
    • Substance Use Disorders (Oct 2024)
    • Clonal Hematopoiesis (Oct 2024)
    • View all review series ...
  • Viewpoint
  • Collections
    • In-Press Preview
    • Clinical Research and Public Health
    • Research Letters
    • Letters to the Editor
    • Editorials
    • Commentaries
    • Editor's notes
    • Reviews
    • Viewpoints
    • 100th anniversary
    • Top read articles

  • Current issue
  • Past issues
  • Specialties
  • Reviews
  • Review series
  • ASCI Milestone Awards
  • Video Abstracts
  • Conversations with Giants in Medicine
  • In-Press Preview
  • Clinical Research and Public Health
  • Research Letters
  • Letters to the Editor
  • Editorials
  • Commentaries
  • Editor's notes
  • Reviews
  • Viewpoints
  • 100th anniversary
  • Top read articles
  • About
  • Editors
  • Consulting Editors
  • For authors
  • Publication ethics
  • Publication alerts by email
  • Advertising
  • Job board
  • Contact
Viral vector–mediated expression of NaV1.1, after seizure onset, reduces epilepsy in mice with Dravet syndrome
Saja Fadila, Bertrand Beucher, Iria González Dopeso-Reyes, Anat Mavashov, Marina Brusel, Karen Anderson, Caroline Ismeurt, Ethan M. Goldberg, Ana Ricobaraza, Ruben Hernandez-Alcoceba, Eric J. Kremer, Moran Rubinstein
Saja Fadila, Bertrand Beucher, Iria González Dopeso-Reyes, Anat Mavashov, Marina Brusel, Karen Anderson, Caroline Ismeurt, Ethan M. Goldberg, Ana Ricobaraza, Ruben Hernandez-Alcoceba, Eric J. Kremer, Moran Rubinstein
View: Text | PDF
Research Article Neuroscience

Viral vector–mediated expression of NaV1.1, after seizure onset, reduces epilepsy in mice with Dravet syndrome

  • Text
  • PDF
Abstract

Dravet syndrome (DS), an intractable childhood epileptic encephalopathy with a high fatality rate, is typically caused by loss-of-function mutations in one allele of SCN1A, which encodes NaV1.1, a 250-kDa voltage-gated sodium channel. In contrast to other epilepsies, pharmaceutical treatment for DS is limited. Here, we demonstrate that viral vector–mediated delivery of a codon-modified SCN1A open reading frame into the brain improves DS comorbidities in juvenile and adolescent DS mice (Scn1aA1783V/WT). Notably, bilateral vector injections into the hippocampus and/or the thalamus of DS mice increased survival, reduced the occurrence of epileptic spikes, provided protection from thermally induced seizures, corrected background electrocorticographic activity and behavioral deficits, and restored hippocampal inhibition. Together, our results provide a proof of concept for the potential of SCN1A delivery as a therapeutic approach for infants and adolescents with DS-associated comorbidities.

Authors

Saja Fadila, Bertrand Beucher, Iria González Dopeso-Reyes, Anat Mavashov, Marina Brusel, Karen Anderson, Caroline Ismeurt, Ethan M. Goldberg, Ana Ricobaraza, Ruben Hernandez-Alcoceba, Eric J. Kremer, Moran Rubinstein

×

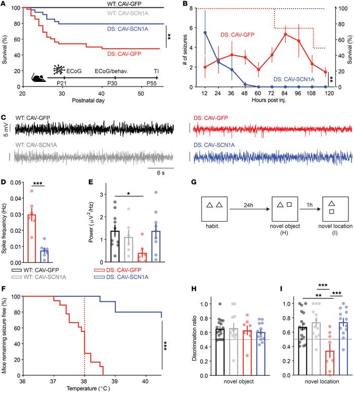
Figure 9

Concomitant thalamic and hippocampal injection of CAV-SCN1A in juvenile mice improves DS comorbidities.

Options: View larger image (or click on image) Download as PowerPoint
Concomitant thalamic and hippocampal injection of CAV-SCN1A in juvenile ...
(A) Survival of DS mice injected with either CAV-GFP or CAV-SCN1A. DS: CAV-GFP (n = 48); DS: CAV-SCN1A (n = 31). Statistical analyses: log-rank test. (B) ECoG electrodes were implanted in a subset of mice, and their seizures were monitored for 5 days after injection DS: CAV-GFP (n = 4; 2 died, the right y axis depicts survival); DS: CAV-SCN1A (n = 4). Statistical analyses: repeated measures ANOVA. (C–E) Cortical electrodes were implanted 2 weeks after injection. Example traces (C) and quantification of the spike frequencies are depicted (D). Statistical analyses: unpaired, 2-tailed t test. (E) Total ECoG power (0.5–100 Hz) WT: CAV-GFP (n = 10); WT: CAV-SCN1A (n = 6); DS: CAV-GFP (n = 6); DS: CAV-SCN1A (n = 10). Statistical analyses: 2-way ANOVA followed by Holm-Šidák post hoc analysis. (F) Mice remaining free of thermally induced seizures. The dotted lines represent the median seizure temperature. DS: CAV-GFP (n = 18); DS: CAV-SCN1A (n = 15). Statistical analyses: log-rank test. (G–I) CAV-SCN1A corrects the performance of DS mice in the novel location test. (G) The experimental paradigm: Mice were allowed to explore the area and 2 objects for 15 minutes. Twenty-four hours later (H), one of the objects was changed (novel object) and mice were allowed to reexplore the area. (I) The third phase: 1 hour later, the novel object was moved to a new location. WT: CAV-GFP (n = 18); WT: CAV-SCN1A (n = 12); DS: CAV-GFP (n = 8); DS: CAV-SCN1A (n = 13). Statistical analyses: 2-way ANOVA followed by Holm-Šidák post hoc analysis. *P < 0.05; **P < 0.01; ***P < 0.001.

Copyright © 2026 American Society for Clinical Investigation
ISSN: 0021-9738 (print), 1558-8238 (online)

Sign up for email alerts